hp ahl50 abl52 la-c701p no charging

Collapse
X
 
  • Time
  • Show
Clear All
new posts
  • doctormasry
    Senior Member
    • Dec 2019
    • 108
    • giza

    #1

    hp ahl50 abl52 la-c701p no charging

    hi friends
    i get hp laptop la-c701p
    when plug adaptor the whait led change to red (orange ) for 10 sec and back to whaite againe no charging
    i change pu201 (pq24735 ) no new
    i test pins see proplem
    VCC= 19 v ok
    acok 3v ok
    HIDRV = 3.3 v ??? must be 15v
    spn = 3v? must be 15v
    SRP = 3v?must be 15v
    PHASE = 3V??
    BTST 5V??? MUST BE 15V
    REGN 5.90 V
    LDORV =0V
    BARDRV = 3.3 V
    ILIM =0.46 V MUST BE 3V
    SCL =3.3V
    SDA = 3.3V
    IOUT = 0V
    ACDET = 2.65V
    ACDRV = 24V
    CMSRC = 19V
    ACN = 19
    PLEASE HELP
  • mon2
    Badcaps Legend
    • Dec 2019
    • 14727
    • Canada

    #2
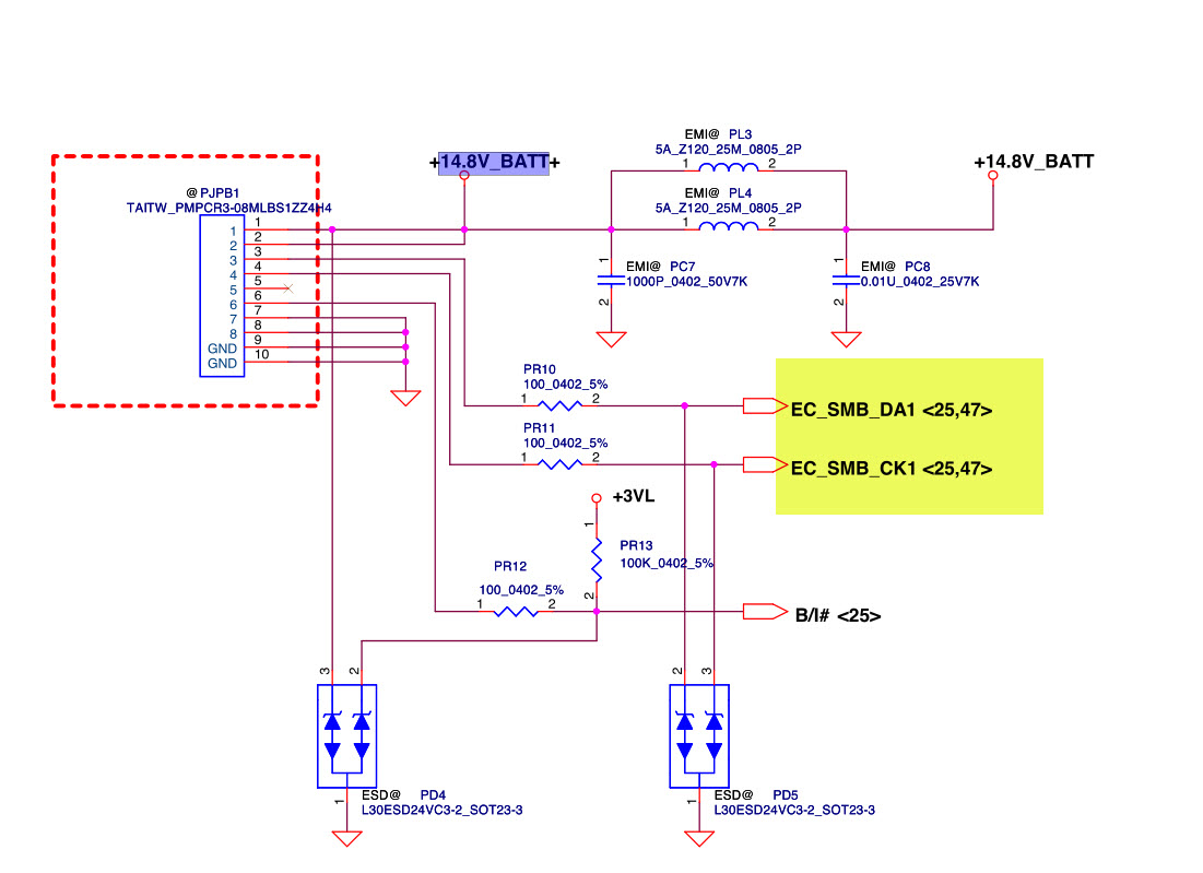
    Re: hp ahl50 abl52 la-c701p no charging

    Hi.

    Does the laptop work with the adapter ?

    You can boot normally into Windows if the battery is removed ?

    See attached.

    Measure the voltage of EC_SMB_DA1 & EC_SMB_CK1.

    Post the measured voltage on these 2 pins.
    Attached Files

    if you find these attachements useful please consider making a small donation to the site

    Comment

    • doctormasry
      Senior Member
      • Dec 2019
      • 108
      • giza

      #3
      Re: hp ahl50 abl52 la-c701p no charging

      Originally posted by mon2
      hi.

      Does the laptop work with the adapter ?

      You can boot normally into windows if the battery is removed ?

      See attached.

      Measure the voltage of ec_smb_da1 & ec_smb_ck1.

      Post the measured voltage on these 2 pins.
      thanks for replay
      yes laptop work with the adaptor ok no problem
      ec_smb_da1 = 3.3
      ec_smb_ck1 =3.3
      but pin 1 and 2 are 3.3v too

      Comment

      • mon2
        Badcaps Legend
        • Dec 2019
        • 14727
        • Canada

        #4
        Re: hp ahl50 abl52 la-c701p no charging

        The SMBUS lines look ok at this time.

        Have you tested with another battery? Could this battery be old and now defective?

        If not, carefully, measure the voltages on each pin of the charger IC. Be very careful to not short any of the pins.

        Of most concern are the current sense pins for the battery. There is a positive and a negative current sense pin on the charger IC for the battery. It monitors the current and can shutdown the charging process if either pin is broken. Expecting the same voltage for both, the positive and negative sides of the current sense resistor. These same 2 pins must reach the charger IC.

        We had a case about a week ago where the one side of the current sense line was broken. Took a few weeks to locate the fault. The issue was the same as yours.

        What is the history of the unit? Liquid damage?

        Post all the voltage measurements.

        If the battery is connected, does Windows see it? Does Windows report the charge level or try to charge it?

        Do confirm the battery connector is making a solid contact with the battery pack.

        Comment

        • doctormasry
          Senior Member
          • Dec 2019
          • 108
          • giza

          #5
          Re: hp ahl50 abl52 la-c701p no charging

          YES I TESTED ANOTHER BAT SAME
          ALL CHARGER IC PINS
          VCC= 19 v ok
          acok 3v ok
          HIDRV = 3.3 v ??? must be 15v
          spn = 3v? must be 15v
          SRP = 3v?must be 15v
          PHASE = 3V??
          BTST 5V??? MUST BE 15V
          REGN 5.90 V
          LDORV =0V
          BARDRV = 3.3 V
          ILIM =0.46 V MUST BE 3V
          SCL =3.3V
          SDA = 3.3V
          IOUT = 0V
          ACDET = 2.65V
          ACDRV = 24V
          CMSRC = 19V
          ACN = 19
          NO BROKEN LINE
          TEST ALL RESISTOR OK
          BUT LOOK IC PINS VOLTAGE AND SEE
          BTST AND HIDRV VOLTAGE IS LOW 3.3 AND IT MUST BE 14.7
          AND THERE IS NO VOLT ON ILIM = 0 VOLT

          Comment

          • mon2
            Badcaps Legend
            • Dec 2019
            • 14727
            • Canada

            #6
            Re: hp ahl50 abl52 la-c701p no charging

            Focus on PQ205 mosfet (high side mosfet).

            Remove all power. Meter on resistance mode (2k).

            Measure the resistance:

            Source (1-2-3) and drain (5-6-7-8)
            Source (1-2-3) and gate (4)
            Gate and drain

            Post the resistance between the above pairs of the mosfet. Checking for low resistance = defective mosfet.

            Comment

            • mon2
              Badcaps Legend
              • Dec 2019
              • 14727
              • Canada

              #7
              Re: hp ahl50 abl52 la-c701p no charging

              Confirm PR216 value.

              The ILIM pin should not be 0 volts.

              We know that +3VL is present since ACOK is not logic low due to the pull up resistor to +3VL of this open drain pin.

              Comment

              • doctormasry
                Senior Member
                • Dec 2019
                • 108
                • giza

                #8
                Re: hp ahl50 abl52 la-c701p no charging

                pq205
                D AND S = 500 OH
                S AND D = 1
                S AND G =330
                G AND S = 880
                D AND G = 1
                G AND D = 1
                PQ205 VOLT
                D = 19V - G = 3.3 V - S = 3V
                I TEST PR216 IT'S OK AND I REPLACE IT TOO NO VOLT ON ILIM
                PR216 GET 3.3 V ON PIN 2 AND PIN 1 = 0.46
                Last edited by doctormasry; 03-18-2022, 02:38 PM.

                Comment

                • mon2
                  Badcaps Legend
                  • Dec 2019
                  • 14727
                  • Canada

                  #9
                  Re: hp ahl50 abl52 la-c701p no charging

                  Can you post a picture of the meter setting used for the mosfet tests?

                  Wish to confirm the meter scale.

                  If 500 ohms, the mosfet is defective. Be sure there is no power to the unit during these tests.

                  Comment

                  • doctormasry
                    Senior Member
                    • Dec 2019
                    • 108
                    • giza

                    #10
                    Re: hp ahl50 abl52 la-c701p no charging

                    Iam sorry for your tired
                    i replace mosfet with new one no new same problem

                    Comment

                    • mon2
                      Badcaps Legend
                      • Dec 2019
                      • 14727
                      • Canada

                      #11
                      Re: hp ahl50 abl52 la-c701p no charging

                      With the new mosfet, measure the voltage of ACOK.

                      What is the measurement ?

                      Confirm that +3VL is still present.

                      Comment

                      • doctormasry
                        Senior Member
                        • Dec 2019
                        • 108
                        • giza

                        #12
                        Re: hp ahl50 abl52 la-c701p no charging

                        Yes acok is 3.3
                        3vl is still present ok

                        Comment

                        • mon2
                          Badcaps Legend
                          • Dec 2019
                          • 14727
                          • Canada

                          #13
                          Re: hp ahl50 abl52 la-c701p no charging

                          Good. Remove all power.

                          Meter in resistance mode.

                          Confirm the resistance of each resistor on the ILIM pin.

                          The 2 resistors make up a voltage divider but expecting a higher voltage = more current to charge the battery.

                          This time, ILIM is not 0 volts which is a good sign.

                          Post the resistor resistance measurements.

                          Comment

                          Related Topics

                          Collapse

                          • coasterghost
                            Lenovo T14 Gen 2 Type 20XK Model 20XK0069US Odd Charging Issues
                            by coasterghost
                            For Badcaps Readers, Please note that I am hopefully going to present this same message to Lenovo to see if they have any insight to the matter as well and figured to share the entirety here for clarification. The System is out of warranty as it is but does have the option to have it extended.

                            Model Information: T14 Gen 2 (Type 20XK, 20XL) Laptop (ThinkPad) - Type 20XK - Model 20XK0069US
                            Board: T14 Gen 2 (Type 20XK, 20XL) - Type 20XK.

                            System Hardware:
                            Processor: AMD Ryzen 7 PRO 5850U
                            Memory: 1x 16GB DDR4 3200 (Soldered on Board); 1x Crucial 32GB DDR4...
                            09-08-2025, 10:46 PM
                          • Thomasraud
                            Dell Vostro 3550 (v A01 with BQ24707) Plugged in, Not Charging
                            by Thomasraud
                            Hello,


                            i have similar problem as https://www.badcaps.net/forum/showthread.php?t=37828
                            QUOTED
                            -It works on charger (without battery connected-only charger)
                            -It works on battery (without charger connected-only battery)
                            -& it also works when plugged in battery & charger, but it's not charging the battery

                            //Confirming, i have same issue, but problem started from charger, centre PIN is outputing 10V+ and jumping randomly 19V


                            and..


                            QUOTE
                            The IC cannot maintain the input current level
                            ...
                            06-28-2022, 06:47 PM
                          • Scoff
                            HP Probook 470 G4 - Power and Charging Problem
                            by Scoff
                            Looking for some help with this one if anybody can assist please? I have an HP Probook 470 G4 Laptop which recently started to intermittently failing to turn on, with intermittent white LED light(charging LED) by the charging port when it should have been charging and showing an orange LED instead. Definitely some sort of gradual failure. Now the laptop fails to power on at all, no charging LED, no Power Button LED either - seemingly dead.
                            Stripped down to the bare motherboard. The original HP battery, when disconnected from the motherboard, is reading 0.00v - possibly some sort of protection...
                            07-03-2023, 09:28 AM
                          • SluggerB
                            Help with trying to fix phone that is not charging (Pics inside)
                            by SluggerB
                            I have two TCL A30 phones.

                            Old Phone: This phone worked fine for years, then stopped charging If you plugged a charger into it, the phone would make the charging sound, the phone would tell you it is charging, but the battery icon would not have the charging symbol in it and the battery would not charge.I tried new battery, same behavior.

                            New Phone: Works fine, bought as a donor board to try and repair Old Phone

                            My interest here is to repair Old Phone, using components parts off New Phone if needed. I am not interested in replacing Old Phone with New Phone....
                            08-12-2024, 08:11 AM
                          • Christian0734
                            Power Issue on HP AHL50/ABL52 LA-C701P Motherboard - UEFI Chip Not Powered
                            by Christian0734
                            Hello,

                            I have a motherboard from an HP laptop: AHL50/ABL52 LA-C701P. Idle consumption is 35 mA; when the power button is pressed, the consumption goes up to 85 mA and stays there for about 15 seconds, then returns to 35 mA at idle.
                            First observation: the UEFI chip is not powered (MX25L6473E). I've checked the schematic; the +3V_PCH seems to come from two MOSFETs, 2N7002 and AO3413L. However, I don't have either +3VALW or PCH_PWR-EN present. The PCH_PWR-EN comes from the EC (KB9022QD). I've tested the +3VALW_EC on a few pins and I have 3.3V on pins 22, 32, 47, 97, 98, etc....
                            10-09-2023, 09:17 AM
                          • Loading...
                          • No more items.
                          Working...