Hello,
I've got a computer with a cdl50 la-d707p rev 1.0 motherboard (With GPU) that is not starting. I have no power/charging LED on the connector when pugging the power charger.
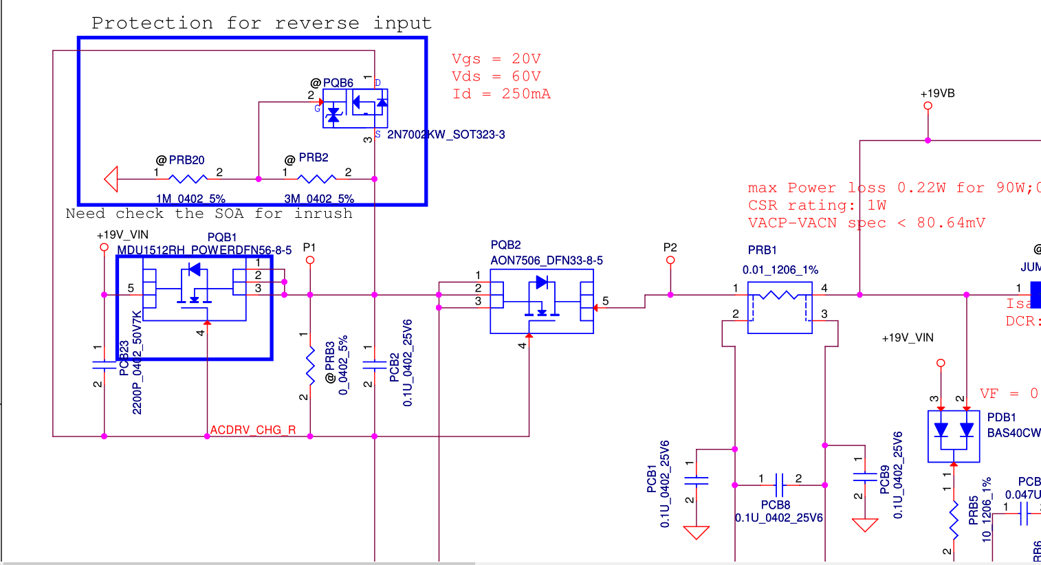
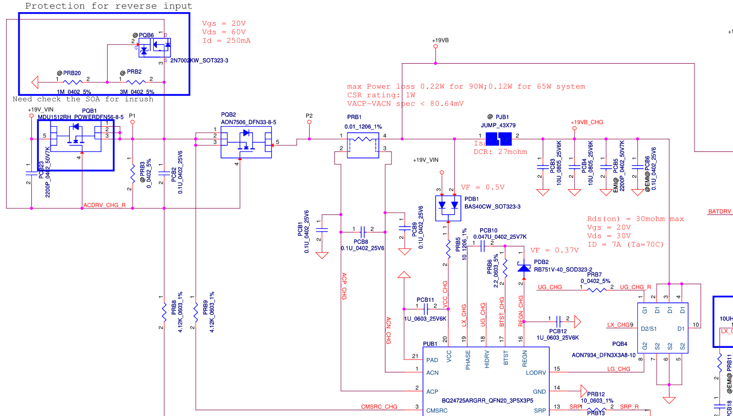
I tested output of PQ202 and PQ203 and I got about 25v which is OK from what I've seen.
When I press the power button, from what I've seen I should get 3-5v on PJP2 but I have 0v. The PJP2 pad is not shorted. I did of course tested that the power button is working correctly
I noticed that I have low resistance on PCV51/52/53 (around 15 ohms), but I don't know if it's a value to expect or not (but it seems quite low).
I'm not sure if I check the right things, but if anyone knowing this motherboard can guide me to the things to test, it would be great !
					I've got a computer with a cdl50 la-d707p rev 1.0 motherboard (With GPU) that is not starting. I have no power/charging LED on the connector when pugging the power charger.
I tested output of PQ202 and PQ203 and I got about 25v which is OK from what I've seen.
When I press the power button, from what I've seen I should get 3-5v on PJP2 but I have 0v. The PJP2 pad is not shorted. I did of course tested that the power button is working correctly

I noticed that I have low resistance on PCV51/52/53 (around 15 ohms), but I don't know if it's a value to expect or not (but it seems quite low).
I'm not sure if I check the right things, but if anyone knowing this motherboard can guide me to the things to test, it would be great !
Comment