ACER TIMELINEX 5830TG no led no power alw present

Collapse
X
 
  • Time
  • Show
Clear All
new posts
  • aniki4177
    Member
    • Nov 2018
    • 14
    • italy

    #1

    ACER TIMELINEX 5830TG no led no power alw present

    Hi to all,
    I have a problem with a ACER TIMELINEX 5830TG with MB LA-722.
    He wont power up and no led are present.
    I have found that the battery was 0v and probably put the MB in protection.
    MB won't turn on also without the battery unplugged and fan don't spin.
    I already change the battery and discharged capacitors hold on the power button for 30sec.
    The alw power rail are present and power button work (3,3v to 0v when pressed).
    The problem appeared after that I repair the hinges of lcd: I disconnect and reconnect lvd cable with battery plugged; I don't know if the problem is connected to this.
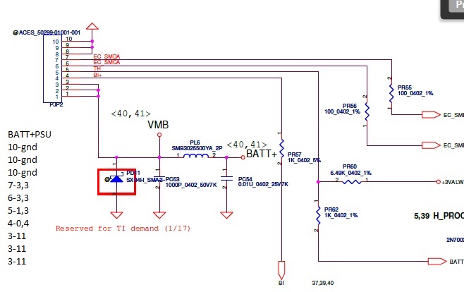
    In attachment a photo of pjp2 with the tension and schematics.
    Hope that anyone can help me.
    Thanks in advance
    Attached Files
  • mcplslg123
    Badcaps Legend
    • Jun 2015
    • 7262
    • india

    #2
    Re: ACER TIMELINEX 5830TG no led no power alw present

    The measurements seems ok. Charging light glows?? Look for damage near lvds connector or kbc gone bad probably.

    Comment

    • aniki4177
      Member
      • Nov 2018
      • 14
      • italy

      #3
      Re: ACER TIMELINEX 5830TG no led no power alw present

      thank you for reply.
      -no charging light
      -no visible damage on lvds conn
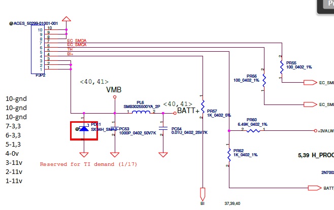
      in attachment voltage of LVDS conn without display connected, and SPI rom (maybe is useful for understand if kbc is good)
      Attached Files

      Comment

      • mcplslg123
        Badcaps Legend
        • Jun 2015
        • 7262
        • india

        #4
        Re: ACER TIMELINEX 5830TG no led no power alw present

        If it has "no charging light" then it has failed at very early stage of power sequence. You need to probe Charging circuit, 3V ALW and KBC as per schematics.

        Btw, You can de solder KBC, clean the pads and apply power to mb and see If KBC pins are getting power like +3V EC. That way you can arrive at some conclusion.

        Comment

        • aniki4177
          Member
          • Nov 2018
          • 14
          • italy

          #5
          Re: ACER TIMELINEX 5830TG no led no power alw present

          KBC is already powered +3VALW_EC is present. I don't know where are the enabling signal of KBC and at what state of power sequence it will be present.
          With the voltage on SPI rom FSEL# SPI_CLK FWR# FRD# seems that is at list partially enabled (but I really don't know if this voltage are correct or if these are input output or bidirectional).
          Because of power current are ok and i don't found short don't think that desolder it can help me.

          Comment

          • mcplslg123
            Badcaps Legend
            • Jun 2015
            • 7262
            • india

            #6
            Re: ACER TIMELINEX 5830TG no led no power alw present

            Yes agreed, if you have +3v_ec no need to de solder it.(I thought you dont have +3v_ec) Can you post the schematic here?? What about the charging ic pin voltage? have you measured them?

            Comment

            • mcplslg123
              Badcaps Legend
              • Jun 2015
              • 7262
              • india

              #7
              Re: ACER TIMELINEX 5830TG no led no power alw present

              just noticed, you have already posted schematic here. So post your charging ic pin voltages here.

              Comment

              • aniki4177
                Member
                • Nov 2018
                • 14
                • italy

                #8
                Re: ACER TIMELINEX 5830TG no led no power alw present

                Hi and thank you for your patience.
                In attachment the voltage on pu1 with only adapter connected, only battery and both. In all case DL_CHG on pin 15 that open pq10 mosfet is off.
                Attached Files

                Comment

                • mcplslg123
                  Badcaps Legend
                  • Jun 2015
                  • 7262
                  • india

                  #9
                  Re: ACER TIMELINEX 5830TG no led no power alw present

                  With psu only, ACP you have mentioned 4v. Should be 19V. Lets check from the beginning. Voltage on PQ6/PQ7/PQ9/PQ10 fet-all pins??

                  Comment

                  • aniki4177
                    Member
                    • Nov 2018
                    • 14
                    • italy

                    #10
                    Re: ACER TIMELINEX 5830TG no led no power alw present

                    Ok I noticed that sometimes the 19V goes to 4V and I must disconnect and reconnect charger for correct voltage.
                    In attachment the power charge circuit with the correct voltage.
                    Attached Files

                    Comment

                    • aniki4177
                      Member
                      • Nov 2018
                      • 14
                      • italy

                      #11
                      Re: ACER TIMELINEX 5830TG no led no power alw present

                      In attachmente also the board view file, maybe can help
                      Attached Files

                      Comment

                      • dellxps15
                        Badcaps Legend
                        • Feb 2014
                        • 1598
                        • italy

                        #12
                        Re: ACER TIMELINEX 5830TG no led no power alw present

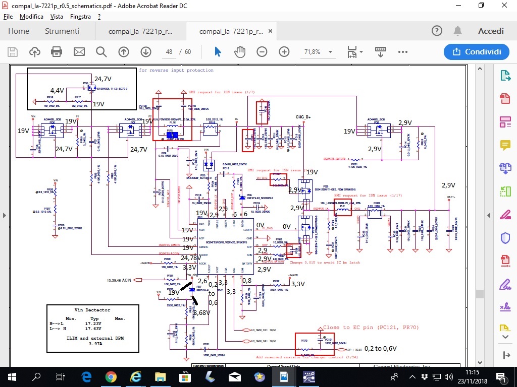
                        i cant read the values, but looks like something is wrong with b+ side. 2.9 v should be 19 volt.

                        could be bad pq9, short in b+ side,

                        also i see 25v... are u using proper psu ? how can 19volts become 25 volts ?

                        ao4466 mosfets are n channel . that means that to open gate volt need to be 5-8 volt to open 19 volt line.

                        maybe also a defective BQ24725RGRR

                        Comment

                        • SMDFlea
                          Super Moderator
                          • Jan 2018
                          • 21968
                          • UK

                          #13
                          Re: ACER TIMELINEX 5830TG no led no power alw present

                          The gate is 19V + 6V
                          https://cdn.badcaps-static.com/pdfs/...daef662536.pdf
                          Attached Files
                          Last edited by SMDFlea; 11-23-2018, 08:36 AM.
                          All donations to badcaps are welcome, click on this link to donate. Thanks to all supporters

                          Comment

                          • aniki4177
                            Member
                            • Nov 2018
                            • 14
                            • italy

                            #14
                            Re: ACER TIMELINEX 5830TG no led no power alw present

                            Hi to all,
                            according to SMDFlea post ACDRV and BATDRV works good.
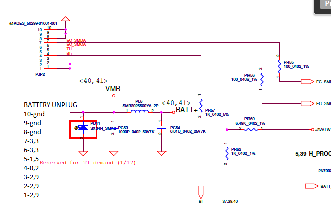
                            -powered with Battery only BATDRV 17V BATT+ 11V
                            -powered with adapter+battery BATDRV became 11V() BATT+ 11V
                            I don't understend if or when DL_CHG (pin 15) go up. BATT+ must be always 19V?PQ8 must be close when powered by adapter?
                            How can I test PU8 in circuit? (it seems always closed).
                            The 3rd photo on post #8 (PU1_PSU_Only) have wrong value, please refer for this case at post #10; the other 2 are correct.
                            For read value enlarge the preview and save on PC, the resolution is good.
                            Thanks

                            Comment

                            • mcplslg123
                              Badcaps Legend
                              • Jun 2015
                              • 7262
                              • india

                              #15
                              Re: ACER TIMELINEX 5830TG no led no power alw present

                              Originally posted by mcplslg123
                              With psu only, ACP you have mentioned 4v. Should be 19V. Lets check from the beginning. Voltage on PQ6/PQ7/PQ9/PQ10 fet-all pins??
                              ok so 4v reading was wrong but you didnt posted the readings of the fets. I too agree with dellxps that something wrong on B+ side as it should be 19v with psu only(you are getting 2.9v. I suspected this and thats why asked for reading of those fets. As far as gate is concerned , thats correct at 25v for BQ24725 though usually for N channel its lower then 19v.(6-9 volts)

                              Comment

                              • aniki4177
                                Member
                                • Nov 2018
                                • 14
                                • italy

                                #16
                                Re: ACER TIMELINEX 5830TG no led no power alw present

                                Maybe I don't understand what do you need;
                                I have already posted pin to pin readings of the fets on post #10 photo:
                                PQ6 1-3 19V
                                4 24,7V
                                6-8 19V
                                PQ7 1-3 19V
                                4 24,7V
                                6-8 19V

                                PQ9 1-3 2,9V
                                4 2,9V
                                5 19V
                                PQ10 1-3 GND
                                4 0V
                                5 2,9V
                                Only for clarity For B+ side you intend BATT+ line?
                                Do you know how to work DL_CHG on pin 15 with pq10 mosfet?

                                Comment

                                • mcplslg123
                                  Badcaps Legend
                                  • Jun 2015
                                  • 7262
                                  • india

                                  #17
                                  Re: ACER TIMELINEX 5830TG no led no power alw present

                                  Yes B+ is also known as BATT+
                                  Have you checked PQ8 as its gate is BATDRV on pin11 of bq24725 and here i see 2.9V which is wrong?? Check PC14 and PR21. You can also try removing PR28 and then putting ac power. Observe voltage on PQ8/9 & PQ10 after removing PR28.

                                  Comment

                                  • SMDFlea
                                    Super Moderator
                                    • Jan 2018
                                    • 21968
                                    • UK

                                    #18
                                    Re: ACER TIMELINEX 5830TG no led no power alw present

                                    "Do you know how to work DL_CHG on pin 15 with pq10 mosfet?" LODRV works by PWM .

                                    Do the tests as @mcplslg123 said, also check PR66,PR67 and PC28 .
                                    All donations to badcaps are welcome, click on this link to donate. Thanks to all supporters

                                    Comment

                                    • aniki4177
                                      Member
                                      • Nov 2018
                                      • 14
                                      • italy

                                      #19
                                      Re: ACER TIMELINEX 5830TG no led no power alw present

                                      ok thank you, on Monday I'll go to laboratory and take test.
                                      @SMDFlea: ok but normally in only adapter powered, pq10 must be open?What voltage on pin 15?

                                      Comment

                                      • piernov
                                        Super Moderator
                                        • Jan 2016
                                        • 4439
                                        • France

                                        #20
                                        Re: ACER TIMELINEX 5830TG no led no power alw present

                                        B+ is different from BATT+. B+ is the main system power rail whereas BATT+ is the battery power rail.
                                        Some platforms use BATT+ as the main system power rail (ex. Macbooks) so B+ and BATT+ are the same, but that's not the case here.
                                        OpenBoardView — https://github.com/OpenBoardView/OpenBoardView

                                        Comment

                                        Related Topics

                                        Collapse

                                        Working...