Whodunit? The case of the missing +12valw

Collapse
X
 
  • Time
  • Show
Clear All
new posts
  • clearchris
    Badcaps Veteran
    • Dec 2013
    • 687
    • United States

    #1

    Whodunit? The case of the missing +12valw

    Hey guys, I have been tracing out a failed laptop, but this is a general circuit question.

    I have traced +12valw to a resistor. One side of the resistor I get 12v. The other side, nothing. With the power off measured in circuit, the resistor measures 90kohms (schematic says 100k).

    Is it as simple as the resistor being bad? I'd have imagined the resistance to change if the resistor failed...

    What do you guys think? Is there something on the other side pulling the voltage down? Could a short act this way?

    Here's a pic of the relevant piece of the schematic with my annotations.

    Attached Files
    Last edited by clearchris; 10-27-2015, 04:19 PM.
  • fzabkar
    Badcaps Veteran
    • Mar 2009
    • 772
    • Australia

    #2
    Re: Whodunit? The case of the missing +12valw

    MOSFET Q33 is being turned on by the SUSP signal presumably because the laptop is in suspend mode, ie power saving. Measure the gate voltage (pin 2, G) of Q33 to be sure.

    Comment

    • clearchris
      Badcaps Veteran
      • Dec 2013
      • 687
      • United States

      #3
      Re: Whodunit? The case of the missing +12valw

      So if MOSFET Q33 is on, you would expect zero voltage at my arrow?

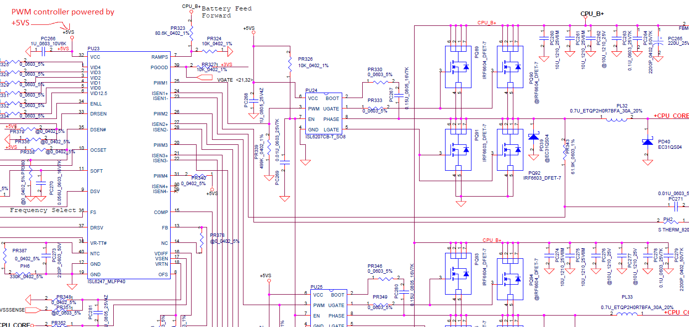
      If so, that's strange because suspend is actually on all the time in normal states. Here's the relevant portion from the Mobile Embedded Controller:



      +5VS powers the PWM Controller that powers the CPU power.



      Attached Files

      Comment

      • fzabkar
        Badcaps Veteran
        • Mar 2009
        • 772
        • Australia

        #4
        Re: Whodunit? The case of the missing +12valw

        The PWM controller in your diagram is an ISL6247:

        https://cdn.badcaps-static.com/pdfs/...40861c3d30.pdf

        The ISL6247 has a "deep sleep" mode which is activated by the DSEN# pin, and a "deeper sleep" mode which is activated by the DRSEN pin. I don't claim to understand your circuit, but clearly the +5VS supply is switched on and off by RUNON, which is in turn controlled by SUSP via Q33.

        You need to determine what SUSP is doing and where it is coming from.

        Comment

        Related Topics

        Collapse

        • badcap111
          Xiaomi mi 9T missing resistor
          by badcap111
          Hi, while trying to replace a broken screen connector on the motherboard, I knocked off a resistor next to the connector, and the resistor vanished. I have tried to find out the value of the resistor by looking at the schematics, but I cannot find the value. The ID of the resistor, or what you should call it, is R6400.

          I don't know if the resistor is necessary for the phone to function, and the connector is still not soldered on to motherboard. I have contacted Xiaomi and asked them if they know the value, but they want a proof of purchase, which I don't have.

          Is...
          08-07-2023, 10:42 AM
        • spleenharvester
          Ugreen HDMI splitter missing a pulldown resistor
          by spleenharvester
          Odd one I've found. This splitter likes to cut out - on my Xbox Series S the display/audio would randomly go to black for a few seconds - on my PC the monitor would flicker several times before eventually staying on. A few others have reported similar issues. Couldn't be bothered returning it for the sake of £8.

          I pulled it apart and found it is driven by a Texas TS3DV642 mux/demux. There appears to be a missing pulldown resistor on the HPD line, it is just left floating. Adding a 100K pulldown to ground fixes the flickering.

          (Not that this is worth the hassle for an...
          09-15-2025, 11:23 AM
        • liquidzorch
          Missing resistor on BQ ILIM pin. DA0P5JMB6D0
          by liquidzorch
          Hello. I can't find the schematics anywhere for this motherboard, does anyone have one, and can give me the resistor value for the BQ728H missing in pic below? I already read the dadsheet, and this resistor value is calculated, so I can't just go with whats in the "typical" diagram.

          On a second note, could this resistor cause it to only boot with the battery and not the charger? It boots fine with a charged battery, but will not turn on with the charger (nor charge). The 19v does not get past the first mosfet, it recieves pulses to turn on, but something is preventing it....
          12-18-2023, 01:56 PM
        • pete61
          Gigabyte 4080 Super Gaming OC with a resistor and three caps missing
          by pete61
          Hi all I have got a gigabyte 4080 super gaming oc with a resistor and three caps missing, Can anybody please tell me what the values for these are, See pic for details, Thanks in advance....
          05-21-2025, 09:46 PM
        • rilley
          MacBook Pro 13inch 2017mid (A1706 820-00923-A) - liquid damage - USBC and Display short circuit
          by rilley
          Hello everyone,
          I am new into this, sorry to post it here. I want to make this as a pet hobby project, as this mac is not urgent.

          I have (Macbook Pro 13inch 2017mid) A1706 820-00923-A

          My mac had liquid damage a long time ago, the connector from J8500 is damaged on pin 46 (PP5V_S0_ALSCAM_F), I guess the LCD/display panel is in short circuit, as I saw the connector from the LCD burned as well.

          And the resistor L4004 is literally burned.

          From what I see from the schematics, it does not affect any other rails, only the connection to the display...
          07-10-2024, 01:57 AM
        • Loading...
        • No more items.
        Working...