Acer Aspire 5750 no B+ voltage

Collapse
X
 
  • Time
  • Show
Clear All
new posts
  • multiplexer
    Member
    • Dec 2012
    • 30
    • italy

    #41
    Re: Acer Aspire 5750 no B+ voltage

    Originally posted by ahmetozay
    the only reason is there is 0.25 v on the gate pins of PQ6 and PQ7.
    https://www.badcaps.net/forum/attach...1&d=1410357719
    Voltages do not match.
    What are the correct values ?

    Comment

    • smali
      Badcaps Veteran
      • Sep 2014
      • 288
      • Pakistan

      #42
      Re: Acer Aspire 5750 no B+ voltage

      Are you receiving 19v on pin 1(source) of PQ7

      Comment

      • polytek
        Badcaps Veteran
        • Dec 2013
        • 497
        • TUNISIA

        #43
        Re: Acer Aspire 5750 no B+ voltage

        please look at page 56 on schematic diagram, it s design fault by compal.
        Attached Files

        if you find these attachements useful please consider making a small donation to the site

        Comment

        • ahmetozay
          Senior Member
          • Jul 2013
          • 73
          • turkey

          #44
          Re: Acer Aspire 5750 no B+ voltage

          before it was 19v on all pins of PQ6 and 19v on 1-2-3-4 of pins of PQ7 but 1v output. Measured PU1 of pin 8 and it was 0v which means vref is 0v thus i changed PU1 and vref is 2.4v now but there is 0.2v on the gates of PQ6 and PQ7 now.

          if i connect 19v from PQ6 to PQ7 output the system works without battery( i canot connect battery because it will short circuit)

          So far...
          1- changed PU1(vref is 2.4v now)
          2- changed PQ6 and PQ7
          3- flashed KBC and Main bios

          Comment

          • atsio
            Badcaps Veteran
            • Oct 2013
            • 819
            • Greece

            #45
            Re: Acer Aspire 5750 no B+ voltage

            Replace the fets of the charger

            Comment

            • ahmetozay
              Senior Member
              • Jul 2013
              • 73
              • turkey

              #46
              Re: Acer Aspire 5750 no B+ voltage

              Originally posted by atsio
              Replace the fets of the charger
              just changed two fets and the situation is same. Someone pls can explain me the protection circuit at page 48 in the chematics. why 0.2v at the gates of PQ6 and PQ7? i checked all components removed resistors and measured them. Changed 2 times of PU1 charging circuit. Changed fets of PU1, changed PQ6 and PQ7. even flashed both roms. there is nothing shorted on the board i am sure because if i apply 19v to the output of PQ7 board works perfect. Very strange!!!
              Attached Files

              if you find these attachements useful please consider making a small donation to the site

              Last edited by ahmetozay; 09-16-2014, 03:10 AM.

              Comment

              • multiplexer
                Member
                • Dec 2012
                • 30
                • italy

                #47
                Re: Acer Aspire 5750 no B+ voltage

                Originally posted by ahmetozay
                PQ14
                1=0v
                2=0v
                3=0v
                4=0v
                5=0v
                6=6.1v
                Confirm these measures?
                If confirmed replace PQ14 (already recommended)

                Another test to confirm PQ14 failure:
                Unsolder PQ10 and measure the voltage on pin 4 of PQ7 is 8V

                Comment

                • multiplexer
                  Member
                  • Dec 2012
                  • 30
                  • italy

                  #48
                  Re: Acer Aspire 5750 no B+ voltage

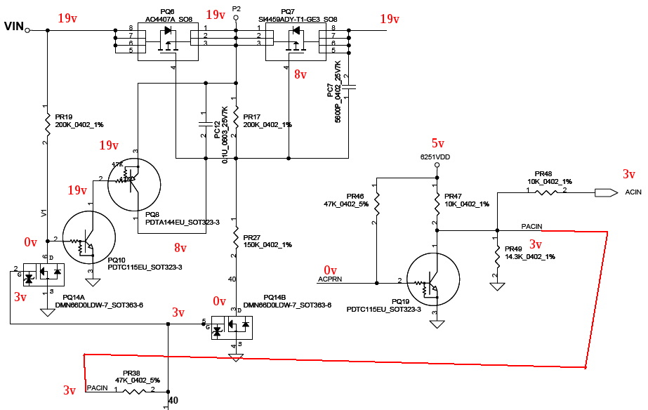
                  Correct values to detect:
                  Attached Files

                  if you find these attachements useful please consider making a small donation to the site

                  Comment

                  • ahmetozay
                    Senior Member
                    • Jul 2013
                    • 73
                    • turkey

                    #49
                    Re: Acer Aspire 5750 no B+ voltage

                    Originally posted by multiplexer
                    Correct values to detect:
                    definitely the problem is not in the protection circuit. If i short the legs PQ6 to PQ7 for 19v i get the corect values on all parts in the picture. So something differentmust be blocking 19v at the gates. i mentioned before when i turn on the power the voltage rises slowly upto 0.8v and after turn off the power drops slowly down to 0v. So i guess something and most probably a capacitor is faulty and gets charged slowly and de-charges slowly. What is your opinion?


                    PS. i removed PQ10 and there was no 8v instead same 0.2v
                    Last edited by ahmetozay; 09-16-2014, 06:29 AM.

                    Comment

                    • multiplexer
                      Member
                      • Dec 2012
                      • 30
                      • italy

                      #50
                      Re: Acer Aspire 5750 no B+ voltage

                      Originally posted by ahmetozay
                      if i apply 19v to the output of PQ7 board works perfect. Very strange!!!
                      On pin 5-6-7-8?
                      With voltage values as my design
                      Check PC12, PC7, PR17, PR27
                      Others can not be broken.
                      Last edited by multiplexer; 09-16-2014, 06:48 AM.

                      Comment

                      • smali
                        Badcaps Veteran
                        • Sep 2014
                        • 288
                        • Pakistan

                        #51
                        Re: Acer Aspire 5750 no B+ voltage

                        You must receiving 19v on pq6 source if not then confirm the channal of replaced mosfet..when you reveived 19v on both souce of pq6&7 and no outputs on pq7 drain so check pq8 (PNP Transistor ) and pq10 (NPN ). And for checking short the collector and emmiter of the PQ10 and ckeck out put voltage on pq7 (drain ) but before you must received 19 volt on both combined sources of pq6&7.

                        Comment

                        • multiplexer
                          Member
                          • Dec 2012
                          • 30
                          • italy

                          #52
                          Re: Acer Aspire 5750 no B+ voltage

                          Fix your measurements with the design

                          Comment

                          • cyberhack
                            Badcaps Veteran
                            • Feb 2013
                            • 466
                            • Uk

                            #53
                            Re: Acer Aspire 5750 no B+ voltage

                            Reading all the posts some times one must do a blanket repair. Replacing all the
                            semi conductors in the area in one go,could be tolerances out.

                            Comment

                            • spidey
                              climbs
                              • Dec 2012
                              • 644
                              • Cyprus

                              #54
                              Re: Acer Aspire 5750 no B+ voltage

                              hi, acording the first post (at the moment dont have time to read whole threads) it look like the protection circuit somehow in a fault mode. i would search for a short, ecpecially on charging circuit and standby circuit. if you short b+ to adapter voltage then if the system is working; stanby, EC, bios, cpu and graphics vcore and clockchip is ok, then check usb ports, componentes attached to usb port(web cam, card reader etc.), charging circuit. i'll read whole posts and next time i come back try to help you more. seems like a bad cap.

                              Comment

                              • ahmetozay
                                Senior Member
                                • Jul 2013
                                • 73
                                • turkey

                                #55
                                Re: Acer Aspire 5750 no B+ voltage

                                hi, pins of PQ6 and PQ7 shorted and disabled battery. Delivered to customer working only with ac adapter. End of the story. Thanks for all your help

                                Comment

                                • kalimuthu
                                  Member
                                  • Jul 2012
                                  • 19
                                  • india

                                  #56
                                  Re: Acer Aspire 5750 no B+ voltage

                                  Check your super i/o controller.

                                  Comment

                                  • highpulse
                                    i hate HP
                                    • May 2013
                                    • 1490
                                    • portugal

                                    #57
                                    Re: Acer Aspire 5750 no B+ voltage

                                    well i got a 5750g , with the la-6901p motherboard and i got a weird issue happening .
                                    This one client complain machine is turning on then off . i noticed that it does that but then turn on alone and stay on ..
                                    the main thing i notice is that , if it works only with dc power , or only with battery , turn on and stay on .
                                    if i insert both , then it turn on then off , then it will turn on and give image..
                                    another thing i notice , when i plug dc and battery , and dont turn on , just to see how its charging , well it does start ok , increasing amp consume . when achieve is higher value , then the amp consume stay crazy , drop from 1.5 amp to 0 then 0.8 1,4 1.7 . 0.8 0 etc and thats not usual , cheked main fets , pq 15 pq 16 pq5 pq7 pq6 pq14 and all seem fine , i even replaced just in case the bloody charger isl6251 but still the same .
                                    strange , any opinions?

                                    Comment

                                    • highpulse
                                      i hate HP
                                      • May 2013
                                      • 1490
                                      • portugal

                                      #58
                                      Re: Acer Aspire 5750 no B+ voltage

                                      insyde windows , well its seem charging the battery as it should , as also when charger the blue light will turn on , indicating battery is full ...

                                      Comment

                                      Related Topics

                                      Collapse

                                      • Document Archive
                                        ACER Aspire Aspire E560 Aspire E6400 Specification for Upgrade or Repair
                                        by Document Archive
                                        This specification for the ACER Aspire Aspire E560 can be useful for upgrading or repairing a desktop PC that is not working. As a community we are working through our specifications to add valuable data like the Aspire Aspire E560 boardview and Aspire Aspire E560 schematic. Our users have donated over 1 million documents which are being added to the site. This page will be updated soon with additional information. Alternatively you can request additional help from our users directly on the relevant badcaps forum. Please note that we offer no warranties that any specification, datasheet, or download...
                                        09-12-2024, 03:28 PM
                                      • Document Archive
                                        ACER Aspire Aspire E700 Aspire E6300 Specification for Upgrade or Repair
                                        by Document Archive
                                        This specification for the ACER Aspire Aspire E700 can be useful for upgrading or repairing a desktop PC that is not working. As a community we are working through our specifications to add valuable data like the Aspire Aspire E700 boardview and Aspire Aspire E700 schematic. Our users have donated over 1 million documents which are being added to the site. This page will be updated soon with additional information. Alternatively you can request additional help from our users directly on the relevant badcaps forum. Please note that we offer no warranties that any specification, datasheet, or download...
                                        09-12-2024, 02:30 PM
                                      • Document Archive
                                        ACER Aspire Aspire M7711 Aspire Q9300 Specification for Upgrade or Repair
                                        by Document Archive
                                        This specification for the ACER Aspire Aspire M7711 can be useful for upgrading or repairing a desktop PC that is not working. As a community we are working through our specifications to add valuable data like the Aspire Aspire M7711 boardview and Aspire Aspire M7711 schematic. Our users have donated over 1 million documents which are being added to the site. This page will be updated soon with additional information. Alternatively you can request additional help from our users directly on the relevant badcaps forum. Please note that we offer no warranties that any specification, datasheet, or...
                                        09-12-2024, 03:28 PM
                                      • Document Archive
                                        Acer Aspire Aspire 9920 G-933G64HN Specification for Upgrade or Repair
                                        by Document Archive
                                        This specification for the Acer Aspire Aspire 9920 G-933G64HN can be useful for upgrading or repairing a laptop that is not working. As a community we are working through our specifications to add valuable data like the Aspire 9920 G-933G64HN boardview and Aspire 9920 G-933G64HN schematic. Our users have donated over 1 million documents which are being added to the site. This page will be updated soon with additional information. Alternatively you can request additional help from our users directly on the relevant badcaps forum. Please note that we offer no warranties that any specification, datasheet,...
                                        09-06-2024, 05:27 AM
                                      • Document Archive
                                        ACER Aspire Aspire G7200 Predator Defender Aspire 9750 Specification for Upgrade or Repair
                                        by Document Archive
                                        This specification for the ACER Aspire Aspire G7200 Predator Defender can be useful for upgrading or repairing a desktop PC that is not working. As a community we are working through our specifications to add valuable data like the Aspire Aspire G7200 Predator Defender boardview and Aspire Aspire G7200 Predator Defender schematic. Our users have donated over 1 million documents which are being added to the site. This page will be updated soon with additional information. Alternatively you can request additional help from our users directly on the relevant badcaps forum. Please note that we offer...
                                        09-12-2024, 03:28 PM
                                      • Loading...
                                      • No more items.
                                      Working...