Try our new boardview, bios, & schematic search. Over 1.3 million files for download!

HP 15-eh0001nf with a start issue

Collapse
X
 
  • Time
  • Show
Clear All
new posts
  • alloverme
    Member
    • May 2021
    • 21
    • France

    #1

    HP 15-eh0001nf with a start issue

    Hello, I have an HP 15-eh0001nf with a start issue,
    • First it didnt start at all power button blinking blue and no screen, but seems a boot loop*
    • I tried to remove most component - > same issueI see some little corroded component, clean them with isopropyle alcool and resamble all -> it worked during less than one minute and did the same issueI
    • tried to clean it again and worked few second and get same issue...
    • Now dont want to start anymoreI see on thermal cam a component getting a bit hot (qr=7j 13g) and didnt find any information about it (, i tested all rail and no short..µ

      I feel like there is not enought voltage to boot up, how can i check that?

      Did somone have any clue?
      Thanks
  • alloverme
    Member
    • May 2021
    • 21
    • France

    #2
    Some test of the motherboard ref dag7hamb8f0 rev f

    Comment

    • mon2
      Badcaps Legend
      • Dec 2019
      • 15869
      • Canada

      #3
      If there is an '=' in the SMD marking code, immediately, the part is by Richtek.

      Then search for the prefix code. So 'Richtek QR=' on Google:

      https://www.badcaps.net/download/?id=7034ec54

      Part # RT6316BGQUF should be a match. Confirm against the PCB footprint / pads.


      https://www.aliexpress.com/item/1005...Cquery_from%3A

      Comment

      • alloverme
        Member
        • May 2021
        • 21
        • France

        #4
        Originally posted by mon2
        If there is an '=' in the SMD marking code, immediately, the part is by Richtek.

        Then search for the prefix code. So 'Richtek QR=' on Google:

        https://www.badcaps.net/download/?id=7034ec54

        Part # RT6316BGQUF should be a match. Confirm against the PCB footprint / pads.


        https://www.aliexpress.com/item/1005...Cquery_from%3A
        Thanks for your help, do you think this component can cause a faulty boot loop?
        I find the inductor next to it 1R5 is 0.5 Ohm resistance, is it normal?

        Comment

        • m1ch43lzm
          Super Moderator
          • Mar 2019
          • 2016
          • Peru

          #5
          Use the DAG7HAMB8E0 schematics and boardview, everything is the same with minor part differences that i found (pin compatible replacements on some parts)

          https://www.badcaps.net/forum/troubl...=2#post1810731

          I have 2 DAG7HAMB8F0 boards, a dead one with 4700U and a "working with some issues" one with 5700U, let me know if you want me to check something

          Comment

          • alloverme
            Member
            • May 2021
            • 21
            • France

            #6
            Originally posted by m1ch43lzm
            Use the DAG7HAMB8E0 schematics and boardview, everything is the same with minor part differences that i found (pin compatible replacements on some parts)

            https://www.badcaps.net/forum/troubl...=2#post1810731

            I have 2 DAG7HAMB8F0 boards, a dead one with 4700U and a "working with some issues" one with 5700U, let me know if you want me to check something
            Thanks for the schematic, i'm a newbie in electronic repair so its har for me to read it.
            Can you give me some track ?
            Thks

            Comment

            • m1ch43lzm
              Super Moderator
              • Mar 2019
              • 2016
              • Peru

              #7
              I made a picture with the voltages i measured in my "mostly working" board, it actually powers on and boots to the OS, has other issues I detailed on another thread
              The boardview will help, use FlexBV Free to open it https://pldaniels.com/flexbv5/
              The IC that heats up in your board is the 3.3V regulator, its an RT6316B, PU8600

              With power removed, measure resistance to GND at PL8600
              And also check resistance to GND at pin 11, or at PC8615
              Attached Files

              Premium supporters get full download access and other benefits.

              Comment

              • alloverme
                Member
                • May 2021
                • 21
                • France

                #8
                Originally posted by m1ch43lzm
                I made a picture with the voltages i measured in my "mostly working" board, it actually powers on and boots to the OS, has other issues I detailed on another thread
                The boardview will help, use FlexBV Free to open it https://pldaniels.com/flexbv5/
                The IC that heats up in your board is the 3.3V regulator, its an RT6316B, PU8600

                With power removed, measure resistance to GND at PL8600
                And also check resistance to GND at pin 11, or at PC8615


                Thanks a lot for your mesurement and tool !!!

                GND at PL8600 -> 8.3 k Ohm

                pin 11, or at PC8615 -> 33k Ohm

                I found something !!!

                Beacause my 1.2v rail is missing at the PL8701

                The P8700 is getting out 4.5v from the 18 pin to a resistor and to a capacitor, but i lost the voltage at the pin out of the capacitor,i think its the guilty about the 1.2v rail missing!

                Can you mesure the output of this cap?

                Do you think i'm good?
                Attached Files

                Premium supporters get full download access and other benefits.

                Comment

                • alloverme
                  Member
                  • May 2021
                  • 21
                  • France

                  #9
                  I mesure the P8707 capacitor i think the issue came from but the reading looks fine...
                  Why i lost the voltage at the output of the capacitor ? too low voltage input ?

                  I have 360 Ohm between GND and Pin 1 of PL8701, do you have the same?

                  Comment

                  • m1ch43lzm
                    Super Moderator
                    • Mar 2019
                    • 2016
                    • Peru

                    #10
                    It's not the cap PC8707, check the schematics, one side of the cap is connected before the inductor PL8701
                    360 ohm at PL8701 may be ok, if you have the RAM installed
                    Across the inductor it's supposed to be close to 0 ohms, an inductor is a wire wrapped around an iron core.....
                    Is the 5V stable when the laptop is off?

                    The 3.3v, 1.2, 2.5 comes on after pressing the power button
                    You can test the board outside the chassis, the alternate power button is near the BIOS, SW5000, it's under the kapton tape in yours
                    Attached Files

                    Premium supporters get full download access and other benefits.

                    Comment

                    • alloverme
                      Member
                      • May 2021
                      • 21
                      • France

                      #11
                      Originally posted by m1ch43lzm
                      It's not the cap PC8707, check the schematics, one side of the cap is connected before the inductor PL8701
                      360 ohm at PL8701 may be ok, if you have the RAM installed
                      Across the inductor it's supposed to be close to 0 ohms, an inductor is a wire wrapped around an iron core.....
                      Is the 5V stable when the laptop is off?

                      The 3.3v, 1.2, 2.5 comes on after pressing the power button
                      You can test the board outside the chassis, the alternate power button is near the BIOS, SW5000, it's under the kapton tape in yours
                      The 5v rail is always Good
                      The 1.2v and 2.5v are never present even when power is pressed
                      The 3.3v is present when power is pressed

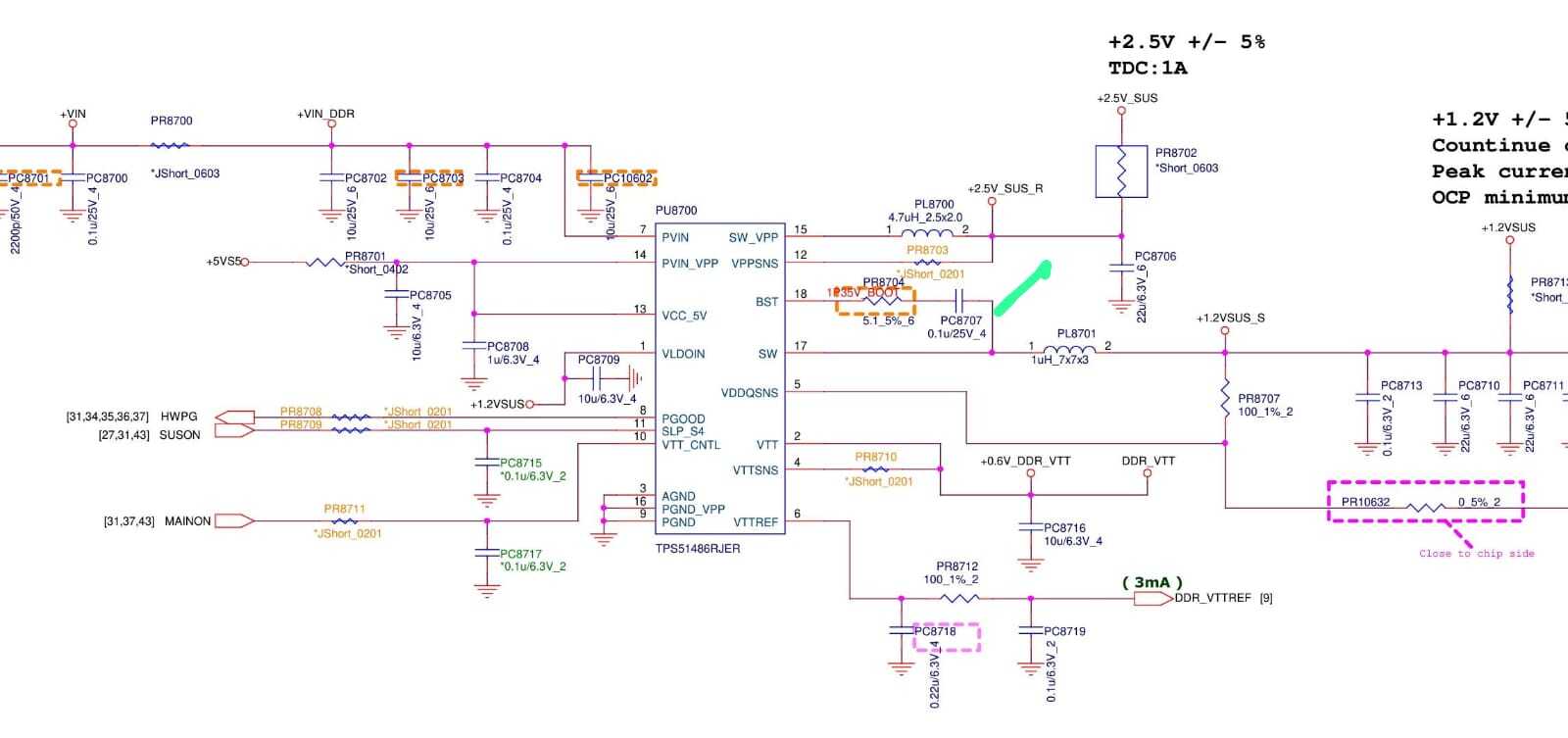
                      I saw the 1.2v and 3.3v are related to the PU8700 (TPS51486RJER), i saw yours getting burnt in another post, perhaps mine is faulty aswell...

                      Can you give the reading you get on the Pin 18 and 17 of the PU8700 ?

                      Thks a lot for your time

                      Comment

                      • m1ch43lzm
                        Super Moderator
                        • Mar 2019
                        • 2016
                        • Peru

                        #12
                        PR8704 to GND - 0L in resistance
                        PL8701 - 729 Ohms without RAM
                        273 ohms with RAM inserted

                        PC8706 - 1M, it varies a bit

                        The TPS51486 generates 1.2v, 0.6v and 2.5v, it generates the voltages for RAM, the 1.2V also go to the CPU
                        Something in the power on sequence is failing, check MAINON and SUSON lines

                        I saw the 1.2v and 3.3v are related to the PU8700 (TPS51486RJER), i saw yours getting burnt in another post, perhaps mine is faulty aswell...
                        That's why I bought the other board with the 5700U, supposedly was tested and fully working, I haven't figured out the remaining issues with it, mostly with the fan speed and the crashing under load...
                        Last edited by m1ch43lzm; 07-20-2025, 09:28 AM.

                        Comment

                        • alloverme
                          Member
                          • May 2021
                          • 21
                          • France

                          #13
                          Originally posted by m1ch43lzm
                          PR8704 to GND - 0L in resistance
                          PL8701 - 729 Ohms without RAM
                          273 ohms with RAM inserted

                          PC8706 - 1M, it varies a bit
                          Sorry, i mean voltage when powered on?
                          Can you give the reading you get on the Pin 7, Pin 18 and 17 of the PU8700 ?
                          I add Pin 7 which is the input of PU8700, mine get 13.3V, i found there is another input of 5V in Pin 13/14

                          Comment

                          • alloverme
                            Member
                            • May 2021
                            • 21
                            • France

                            #14
                            I tried to find the datasheet of TPS51486RJER but the right one is impossible to find

                            Comment

                            • alloverme
                              Member
                              • May 2021
                              • 21
                              • France

                              #15
                              I found this datasheet which is close (or remplacement) of the TPS51486RJER https://www.badcaps.net/download/?id=9781244b
                              I think i understand something
                              The pin18 (BST) sending Voltage (by resistor and capacitor) to the pin17 (SW) to command it to get on
                              In my case i have the 4.5V getting out the pin18 get stuck on the output of the capacitor PC8707 and didnt go to the pin17
                              This can explain the TPS51486RJER didnt get the 1.2V and 2.4V out
                              Do you think i'm good?

                              Comment

                              • m1ch43lzm
                                Super Moderator
                                • Mar 2019
                                • 2016
                                • Peru

                                #16
                                Originally posted by alloverme
                                Sorry, i mean voltage when powered on?
                                Can you give the reading you get on the Pin 7, Pin 18 and 17 of the PU8700 ?
                                I add Pin 7 which is the input of PU8700, mine get 13.3V, i found there is another input of 5V in Pin 13/14
                                Pin 7 is VIN, I get 13.23V, measured elsewhere as my probes aren't fine enough, don't want to short anything
                                It's the voltage from the battery/main power rail, the charge circuit is NVDC in this laptop, you won't find 19v anywhere except the input of the charge circuit,so the 13V on the main rail with only the AC adapter is plugged in is correct
                                13-14 is the same 5V
                                Pin 17 is before the inductor, should be 1.2v when power on (i measured at the output)
                                At PR8704-PC8707 i get 4.7V with power off, may be because PU8700 is a different part
                                My "working" board has a G6020AMC1D (marking 6020A) chip instead​, the dead board had a TPS51486

                                Originally posted by alloverme
                                I tried to find the datasheet of TPS51486RJER but the right one is impossible to find
                                Datasheet not available to the public, you can look at the TPS65295 datasheet for reference
                                It's almost the same chip, same pinout
                                The G6020A installed in my "working" board has the same pinout, couldn't find a datasheet for that one either....

                                The pin18 (BST) sending Voltage (by resistor and capacitor) to the pin17 (SW) to command it to get on
                                SW is the "switching" output before the inductor, the resistor and cap are used for a bootstrap to drive the internal MOSFETs of the chip

                                BST, 18, High-side MOSFET gate driver bootstrap voltage input for VDDQ buck. Connect a capacitor between the
                                BST pin and the SW pin.​
                                The enable signals to turn on the 1.2V, 2.5V and 0.6V are pins 10 and 11, SLP_S4 and VTT_CNTL
                                Check pins 10 and 11
                                Refer to the flow chart at page 2 of the schematics

                                Comment

                                • alloverme
                                  Member
                                  • May 2021
                                  • 21
                                  • France

                                  #17
                                  The enable signals to turn on the 1.2V, 2.5V and 0.6V are pins 10 and 11, SLP_S4 and VTT_CNTL
                                  Check pins 10 and 11
                                  Refer to the flow chart at page 2 of the schematics
                                  I have 0v on pins 10 and 11 and around 30 Ohm and 90 Ohm résistance...
                                  I look the diagram but not very understandable for me...
                                  I saw they should be connected to the IC but didnt find the value i should get...

                                  Pin 17 is before the inductor, should be 1.2v when power on (i measured at the output)
                                  At PR8704-PC8707 i get 4.7V with power off, may be because PU8700 is a different part
                                  Did you mesure at the output of the PC8707 and/or the input of PL8701?
                                  Because if there is 4.7V at the input of the PC8707, it should still get 4.7V at the output !?

                                  Do you have a clue of the issue?

                                  I thinking to order a TPS51486RJER and a 0.1 Ohm resistor (PC8707)...

                                  Comment

                                  • m1ch43lzm
                                    Super Moderator
                                    • Mar 2019
                                    • 2016
                                    • Peru

                                    #18
                                    Originally posted by alloverme
                                    I have 0v on pins 10 and 11 and around 30 Ohm and 90 Ohm résistance...
                                    I look the diagram but not very understandable for me...
                                    I saw they should be connected to the IC but didnt find the value i should get...


                                    Did you mesure at the output of the PC8707 and/or the input of PL8701?
                                    Because if there is 4.7V at the input of the PC8707, it should still get 4.7V at the output !?
                                    No, that capacitor is not connected to GND, think of a capacitor as 2 plates separated by a very thin gap
                                    A capacitor is not a wire, an inductor is a wire..., you don't get DC output after a capacitor
                                    At the input of PL8701, it's the same 1.2V (an inductor is a wire...)
                                    A better explanation of how a buck converter works: https://www.digikey.com/en/maker/tut...onverters-work
                                    It's a synchronous buck converter, with 2 MOSFETs, the capacitor has nothing to do with the missing 1.2V output
                                    The BST pin is for internal use of the TPS51486

                                    The readings you got at pin 10 and 11 are wrong, i get 83.7Kohm at pin 10 (measured at pin 1 of PC8717, it's not present on the board but the solder pads are there), and 85.2Kohm at pin 11 (measured at pin 1 of PC8716, also not present on the board), the readings are at alternate points as i couldn't get my probes on the chip itself
                                    PR8709 and PR8711 are just traces on the board

                                    Something is pulling down those lines, maybe the TPS51486 or another chip is shorted

                                    From the schematics SUSON goes to the EC IT5570, PU9600 and PU8700
                                    MAINON goes to the EC, to PU9601 and PU8700
                                    I don't think PU9200 is shorted, as MAINON goes through a 10k resistor to the enable pin


                                    Originally posted by alloverme
                                    Do you have a clue of the issue?

                                    I thinking to order a TPS51486RJER and a 0.1 Ohm resistor (PC8707)...
                                    PC8707 is a capacitor, not a resistor...

                                    Comment

                                    • alloverme
                                      Member
                                      • May 2021
                                      • 21
                                      • France

                                      #19
                                      No, that capacitor is not connected to GND, think of a capacitor as 2 plates separated by a very thin gap
                                      A capacitor is not a wire, an inductor is a wire..., you don't get DC output after a capacitor
                                      At the input of PL8701, it's the same 1.2V (an inductor is a wire...)
                                      A better explanation of how a buck converter works: https://www.digikey.com/en/maker/tut...onverters-work
                                      It's a synchronous buck converter, with 2 MOSFETs, the capacitor has nothing to do with the missing 1.2V output
                                      The BST pin is for internal use of the TPS51486
                                      Thanks for your explanation, i'm a bit lost of understanding all of that sorry...

                                      The readings you got at pin 10 and 11 are wrong, i get 83.7Kohm at pin 10 (measured at pin 1 of PC8717, it's not present on the board but the solder pads are there), and 85.2Kohm at pin 11 (measured at pin 1 of PC8716, also not present on the board), the readings are at alternate points as i couldn't get my probes on the chip itself
                                      PR8709 and PR8711 are just traces on the board​
                                      I have remade the mesurement at the same point and i have around 91.6 KOhm at pin 10 and 96.9 KOhm at pin 11. I think i've done it previously with the power plug.
                                      So it looks close to your mesurement...

                                      Do you think the TPS51486 is just dead? i will order one but it will be a challenge to change it with my hot air station...

                                      Comment

                                      • m1ch43lzm
                                        Super Moderator
                                        • Mar 2019
                                        • 2016
                                        • Peru

                                        #20
                                        It could also be anything else, also check the HWPG line, it's the "power good" connected to several ICs, the EC receives the HWPG "power good" signal

                                        A missing voltage somewhere can cause a bootloop
                                        Check also 1.8V and 0.75V, there's 2 0.75V supplies, +0.75V and +0.75VS5, PU9200 and PU9201, the schematics says RT8068AZQW but the chip installed in both boards I have is a G2823D, may be pin compatible

                                        On my dead board one of those got shorted too

                                        Attached the power diagram from the schematics, it's slightly wrong as it's missing the second 0.75VS5 supply, and the 3.3V are not enabled on power off
                                        Attached Files

                                        Premium supporters get full download access and other benefits.

                                        Comment

                                        Related Topics

                                        Collapse

                                        • tronitas46
                                          B&W ASW1000 output stage transistors bias imbalance issue
                                          by tronitas46
                                          hi everyone!

                                          I'm having an issue with my subwoofer and this is getting beyond my basic knowledge and at this point I'm not sure what I'm doing so I decided to stop and ask for help.

                                          long story short:
                                          I bought this sub about 5 years ago for cheap with no audio issue, I found out it was a simple dirty phase switch that contact cleaner fixed, the sub was working great with the exception of making a poping noise when turning off (which was super annoying)
                                          since I was using it every day I figure I'll just put to switch to always ON and be good with it (I know,...
                                          02-13-2026, 03:53 PM
                                        • rounin
                                          MacBook Air A2337 (820-02016) USB-C Port Issue – Only Works in One Orientation (CC Line Problem?)
                                          by rounin
                                          Hi everyone,

                                          I'm working on a MacBook Air 2020 (A2337, board 820-02016) and running into a strange USB-C issue. I've gone through quite a bit of testing and part replacement, but I'm stuck — hoping someone here can shed some light.

                                          🛠 Original Issue
                                          The machine initially wouldn't negotiate 20V over USB-C — stuck at 5V.
                                          Diagnosis showed PP1V5_UPC0_LDO_CORE shorted to ground.

                                          I replaced U3100 (UF400) using a donor board (A2179), and the machine powers on fine now.

                                          ⚠️ New Problem: One USB-C Port Only Works in One Orientation...
                                          04-19-2025, 01:18 AM
                                        • ugamazing
                                          Three 820-01700 32GB Logic Boards Same Issue: Won't Wake From Hibernate
                                          by ugamazing
                                          I have three identical-spec 820-01700 boards (2.6/32/512), and ALL THREE boards came to us with the same fault, from different sources: The boards don't wake from hibernation with the keyboard or lid, they ONLY wake when you press the power button. I understand this is a very minor issue, but the boards must be fixed!

                                          We will of course begin with the obvious (checking lid signals), but I couldn't help but notice these three boards were all 32GB variants. Has anyone noticed an issue relating to these 32GB boards in particular? I of course don't think it's a RAM issue, but it's bizarre...
                                          12-17-2024, 07:05 PM
                                        • shahnld
                                          Lenovo legion 5 pro startup issue
                                          by shahnld
                                          Good day Experts
                                          I have a lenovo Legion pro 5 16ACH6H with AMD RYZEN 7 5800H and RTX3070,.

                                          A weird issue has troubled me. If i power on off the laptop 20 times then only power LED will lit but no fan spin no display. At this stage gpu, vram. DDR voltage. 5v 3.3v 1.8v and the rest are present and cpu core is stuck at 0.84v.

                                          And sometimes lets say the 21st time it will boot perfectly and there is image and everything is working perfectly and at this stage i see cpu core...
                                          08-24-2025, 12:31 PM
                                        • ahmarzo
                                          Acer laptop battery draining issue
                                          by ahmarzo
                                          Have a acer laptop ex215-22 with motherboard part no daz8emb18a0 the issue is the battery gets drain overnight upto 25-30 percent even when switched off / shutdown.even after ssd is removed and laptop off with button the battery keeps draining.i have updated the bios but same issue have tried another new battery and the charging works fine only issue is battery is discharging when connected to motherboard in off condition.
                                          Help me to diagnose this issue as there is no shortage in the inputs MOSFET
                                          08-02-2025, 06:39 AM
                                        • Loading...
                                        • No more items.
                                        Working...