hp omen 15-dh1015nl does not turn on

Collapse
X
 
  • Time
  • Show
Clear All
new posts
  • mon2
    Badcaps Legend
    • Dec 2019
    • 14670
    • Canada

    #61
    Flip the board over and post clear pics of the area under the PUB1 charger IC. We are hunting for the DCin mosfets. These parts may be close to the DCin power connector as well.

    Click image for larger version

Name:	dcin_mosfets.png
Views:	85
Size:	108.0 KB
ID:	3628684

    Comment

    • giulio93
      Badcaps Veteran
      • Aug 2021
      • 258
      • Italy

      #62
      Originally posted by mon2
      Flip the board over and post clear pics of the area under the PUB1 charger IC. We are hunting for the DCin mosfets. These parts may be close to the DCin power connector as well.

      Click image for larger version

Name:	dcin_mosfets.png
Views:	85
Size:	108.0 KB
ID:	3628684
      I find the DCin mosfet, what are we looking for? The have a regular 19V in and out and 25V on the gate

      Comment

      • mon2
        Badcaps Legend
        • Dec 2019
        • 14670
        • Canada

        #63
        Continue to test this power path. What are the voltages on the 2nd DCin mosfet?

        Since the gate pins are shared, the 2nd gate pin should also be the same voltage. Share the source & drain pin voltages on the 2nd dcin mosfet.

        Comment

        • giulio93
          Badcaps Veteran
          • Aug 2021
          • 258
          • Italy

          #64
          I have the DC_IN voltage on pin 31 and 32

          Comment

          • giulio93
            Badcaps Veteran
            • Aug 2021
            • 258
            • Italy

            #65
            Originally posted by mon2
            Continue to test this power path. What are the voltages on the 2nd DCin mosfet?

            Since the gate pins are shared, the 2nd gate pin should also be the same voltage. Share the source & drain pin voltages on the 2nd dcin mosfet.
            mon2 all the values you are asking me for I already shared. I have the 19V on the 2nd dcin_mof and 25V on the gates. Now I understood we have a problem with the line on the PIN1. But without a boardview how can I find the colprut?

            Comment

            • mon2
              Badcaps Legend
              • Dec 2019
              • 14670
              • Canada

              #66
              Do you still have PUB1 @ 85C?

              Pin 1? On PUB1? The voltage is in range because of the voltage divider built by the resistors which lowers the Vin of the power adapter.

              Comment

              • giulio93
                Badcaps Veteran
                • Aug 2021
                • 258
                • Italy

                #67
                Originally posted by mon2
                Do you still have PUB1 @ 85C?

                Pin 1? On PUB1? The voltage is in range because of the voltage divider built by the resistors which lowers the Vin of the power adapter.
                No now, i don't have 85C on the PUB1 since I chenged it. I don't undestand, so 2,66 V is ok for PIN1?

                Comment

                • mon2
                  Badcaps Legend
                  • Dec 2019
                  • 14670
                  • Canada

                  #68
                  Based on the example circuit from the other vendors (Acer) - they used 2 resistors on pin 1. We are assuming that this vendor used a similar circuit. In short, Pin 1 is used to sense if the power adapter is with the proper voltage range. Often the voltage should be 2v7 or higher to gauge the adapter is ok.

                  The final test is that ACOK is being configured to a logic '1' = OK. Otherwise, this line would be parked to a logic low = '0'.

                  Comment

                  • giulio93
                    Badcaps Veteran
                    • Aug 2021
                    • 258
                    • Italy

                    #69
                    Originally posted by mon2
                    Based on the example circuit from the other vendors (Acer) - they used 2 resistors on pin 1. We are assuming that this vendor used a similar circuit. In short, Pin 1 is used to sense if the power adapter is with the proper voltage range. Often the voltage should be 2v7 or higher to gauge the adapter is ok.

                    The final test is that ACOK is being configured to a logic '1' = OK. Otherwise, this line would be parked to a logic low = '0'.
                    The last sentence is a confirm that both PIN1 and PIN2 are ok or not. I am not understanding

                    Comment

                    • mon2
                      Badcaps Legend
                      • Dec 2019
                      • 14670
                      • Canada

                      #70
                      Sorry - It is ok. Pin 1 is the (lower) voltage from the power adapter. Then Pin 2 is the ACOK output from this charger IC to announce if the Pin 1 voltage is OK or not. Since Pin 2 is a logic '1', the adapter voltage is OK.

                      If the logic board is not turning on, test each and every inductor on the board to confirm their voltages are OK. Each inductor is linked to a local power rail. If they are, review to reflash the motherboard with a known good bios image.

                      Comment

                      • giulio93
                        Badcaps Veteran
                        • Aug 2021
                        • 258
                        • Italy

                        #71
                        Originally posted by mon2
                        Sorry - It is ok. Pin 1 is the (lower) voltage from the power adapter. Then Pin 2 is the ACOK output from this charger IC to announce if the Pin 1 voltage is OK or not. Since Pin 2 is a logic '1', the adapter voltage is OK.

                        If the logic board is not turning on, test each and every inductor on the board to confirm their voltages are OK. Each inductor is linked to a local power rail. If they are, review to reflash the motherboard with a known good bios image.
                        I have no power to the I/O chip and on the bios chip and so on.
                        Anyway now i will measure the voltage and send a pic of them. Are you going to be online tomorrow to continue the troubleshooting?

                        Comment

                        • giulio93
                          Badcaps Veteran
                          • Aug 2021
                          • 258
                          • Italy

                          #72
                          Originally posted by mon2
                          Sorry - It is ok. Pin 1 is the (lower) voltage from the power adapter. Then Pin 2 is the ACOK output from this charger IC to announce if the Pin 1 voltage is OK or not. Since Pin 2 is a logic '1', the adapter voltage is OK.

                          If the logic board is not turning on, test each and every inductor on the board to confirm their voltages are OK. Each inductor is linked to a local power rail. If they are, review to reflash the motherboard with a known good bios image.
                          I took the measures. Without the battery plugged in I have 0V on each inductor. (che grey chocke). With battery plugged in (V_batt is 11.5) i have the 2 tension in the pics. I dont remember if i said it or not so i will say again now. The pc stops works due to a screw fell into the PUB1 zone.
                          Attached Files

                          Comment

                          • mon2
                            Badcaps Legend
                            • Dec 2019
                            • 14670
                            • Canada

                            #73
                            According to elektroda, the LA-H492p schematic can be used to reference the LA-J662P.

                            Locate the following power supply ICs - these are used to power your missing bios power rails.

                            Click image for larger version

Name:	always_rails.png
Views:	122
Size:	217.5 KB
ID:	3629136


                            On the inductor with the 0v, measure the resistance to ground. Post the resistance value.

                            Comment

                            • giulio93
                              Badcaps Veteran
                              • Aug 2021
                              • 258
                              • Italy

                              #74
                              Originally posted by mon2
                              According to elektroda, the LA-H492p schematic can be used to reference the LA-J662P.

                              Locate the following power supply ICs - these are used to power your missing bios power rails.

                              Click image for larger version  Name:	always_rails.png Views:	42 Size:	217.5 KB ID:	3629136


                              On the inductor with the 0v, measure the resistance to ground. Post the resistance value.
                              How Can I find the 2 power supply ICs? How can I recognise them? Furthermore​, if i don't remember wrong, i should check the I/O chip power before the bios chip. Isn't it?
                              Here the resistance reading of the inductors. No one reads 0Ohm or near it
                              Attached Files
                              Last edited by giulio93; 05-31-2025, 07:06 AM.

                              Comment

                              • mon2
                                Badcaps Legend
                                • Dec 2019
                                • 14670
                                • Canada

                                #75
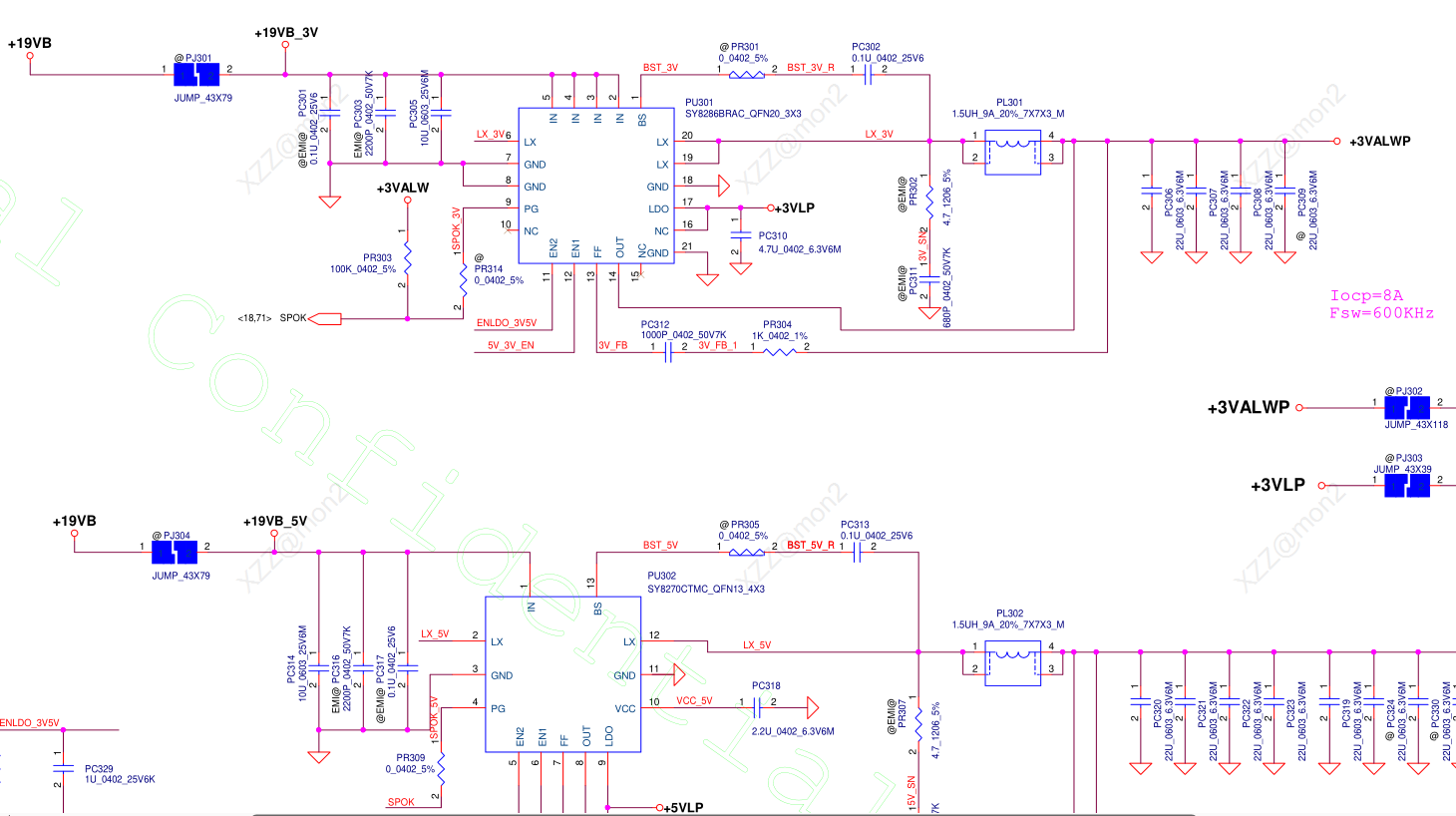
                                Hunt path should be -> search for the part using the white silk screening on the PCB. So search for PU301 (as an example).

                                Plan B is to review the schematic -> review the part number -> ideally, there should be a public datasheet for the component on the internet -> download for a review. Note the topside markings from the datasheet and hunt for this same part on your board.

                                See attached for PU301.


                                Click image for larger version

Name:	smd_markings.png
Views:	63
Size:	77.1 KB
ID:	3649624

                                Click image for larger version

Name:	PU301.png
Views:	86
Size:	1.01 MB
ID:	3649623

                                Comment

                                • giulio93
                                  Badcaps Veteran
                                  • Aug 2021
                                  • 258
                                  • Italy

                                  #76
                                  Originally posted by mon2
                                  Hunt path should be -> search for the part using the white silk screening on the PCB. So search for PU301 (as an example).

                                  Plan B is to review the schematic -> review the part number -> ideally, there should be a public datasheet for the component on the internet -> download for a review. Note the topside markings from the datasheet and hunt for this same part on your board.

                                  See attached for PU301.


                                  Click image for larger version

Name:	smd_markings.png
Views:	63
Size:	77.1 KB
ID:	3649624

                                  Click image for larger version

Name:	PU301.png
Views:	86
Size:	1.01 MB
ID:	3649623
                                  Here the V on PU301
                                  P1 0V
                                  P2 P3 P4 P5 19,98V
                                  P6 0V
                                  P9 0V
                                  P11 4,6V
                                  P12 4,6V
                                  P13 0V
                                  P14 0V
                                  P17 0V
                                  P19 0V
                                  P20 0V
                                  The other pin are GND or NC from the schem.
                                  From these measurment are we understand that this chip is not working properly or is missing some "enable" line that activates it?
                                  Thanks again

                                  Comment

                                  • Sephir0th
                                    Badcaps Legend
                                    • Oct 2020
                                    • 1289
                                    • Germany

                                    #77
                                    There is almost no way for Pin 12 to measure higher than 3.3V, since this enable is directly asserted from the EC.

                                    Get used to double-check your measurements please and also try to avoid bridging pins together, depending on the thickness of your probes.
                                    FairRepair on YouTube

                                    Comment

                                    • giulio93
                                      Badcaps Veteran
                                      • Aug 2021
                                      • 258
                                      • Italy

                                      #78
                                      Originally posted by Sephir0th
                                      There is almost no way for Pin 12 to measure higher than 3.3V, since this enable is directly asserted from the EC.

                                      Get used to double-check your measurements please and also try to avoid bridging pins together, depending on the thickness of your probes.
                                      I swear i triple check the measures but i get wrong all 3 times. the PIN12 is 0V

                                      Comment

                                      • giulio93
                                        Badcaps Veteran
                                        • Aug 2021
                                        • 258
                                        • Italy

                                        #79
                                        Now i supposed the problem is the missing EN1, correct?

                                        Comment

                                        • giulio93
                                          Badcaps Veteran
                                          • Aug 2021
                                          • 258
                                          • Italy

                                          #80
                                          Looking at the PU301 diagram i think it's a problem also having 0V at pin1 and 6. Am i correct?

                                          Comment

                                          Related Topics

                                          Collapse

                                          • Document Archive
                                            HP OMEN OMEN by Desktop PC - 870-240na OMEN 870 i5-7400 Specification for Upgrade or Repair
                                            by Document Archive
                                            This specification for the HP OMEN OMEN by Desktop PC - 870-240na can be useful for upgrading or repairing a desktop PC that is not working. As a community we are working through our specifications to add valuable data like the OMEN OMEN by Desktop PC - 870-240na boardview and OMEN OMEN by Desktop PC - 870-240na schematic. Our users have donated over 1 million documents which are being added to the site. This page will be updated soon with additional information. Alternatively you can request additional help from our users directly on the relevant badcaps forum. Please note that we offer no warranties...
                                            09-12-2024, 03:44 PM
                                          • Document Archive
                                            HP OMEN OMEN by Desktop PC - 870-060na (ENERGY STAR) OMEN i7-6700 Specification for Upgrade or Repair
                                            by Document Archive
                                            This specification for the HP OMEN OMEN by Desktop PC - 870-060na (ENERGY STAR) can be useful for upgrading or repairing a desktop PC that is not working. As a community we are working through our specifications to add valuable data like the OMEN OMEN by Desktop PC - 870-060na (ENERGY STAR) boardview and OMEN OMEN by Desktop PC - 870-060na (ENERGY STAR) schematic. Our users have donated over 1 million documents which are being added to the site. This page will be updated soon with additional information. Alternatively you can request additional help from our users directly on the relevant badcaps...
                                            09-12-2024, 03:44 PM
                                          • Document Archive
                                            HP OMEN OMEN by Desktop PC - 870-050na (ENERGY STAR) OMEN 870 i5-6400 Specification for Upgrade or Repair
                                            by Document Archive
                                            This specification for the HP OMEN OMEN by Desktop PC - 870-050na (ENERGY STAR) can be useful for upgrading or repairing a desktop PC that is not working. As a community we are working through our specifications to add valuable data like the OMEN OMEN by Desktop PC - 870-050na (ENERGY STAR) boardview and OMEN OMEN by Desktop PC - 870-050na (ENERGY STAR) schematic. Our users have donated over 1 million documents which are being added to the site. This page will be updated soon with additional information. Alternatively you can request additional help from our users directly on the relevant badcaps...
                                            09-12-2024, 03:44 PM
                                          • Document Archive
                                            HP OMEN X OMEN X by Desktop PC - 900-077na OMEN X i7-6700K Specification for Upgrade or Repair
                                            by Document Archive
                                            This specification for the HP OMEN X OMEN X by Desktop PC - 900-077na can be useful for upgrading or repairing a desktop PC that is not working. As a community we are working through our specifications to add valuable data like the OMEN X OMEN X by Desktop PC - 900-077na boardview and OMEN X OMEN X by Desktop PC - 900-077na schematic. Our users have donated over 1 million documents which are being added to the site. This page will be updated soon with additional information. Alternatively you can request additional help from our users directly on the relevant badcaps forum. Please note that we...
                                            09-12-2024, 03:44 PM
                                          • Document Archive
                                            HP OMEN OMEN X by 900-189na OMEN i7-7700K Specification for Upgrade or Repair
                                            by Document Archive
                                            This specification for the HP OMEN OMEN X by 900-189na can be useful for upgrading or repairing a desktop PC that is not working. As a community we are working through our specifications to add valuable data like the OMEN OMEN X by 900-189na boardview and OMEN OMEN X by 900-189na schematic. Our users have donated over 1 million documents which are being added to the site. This page will be updated soon with additional information. Alternatively you can request additional help from our users directly on the relevant badcaps forum. Please note that we offer no warranties that any specification,...
                                            09-12-2024, 03:44 PM
                                          • Loading...
                                          • No more items.
                                          Working...