Hi,
I would like some help on my wife's laptop Dell XPS 9343 with LA-B441P motherboard.
AC adapter is not recognized so I bought another used one and still the same !
It was of course working with the old one the bios was saying 45W adapter but now it says adapter unknown.
I don't know if the used one is also defective or it's a motherboard issue.
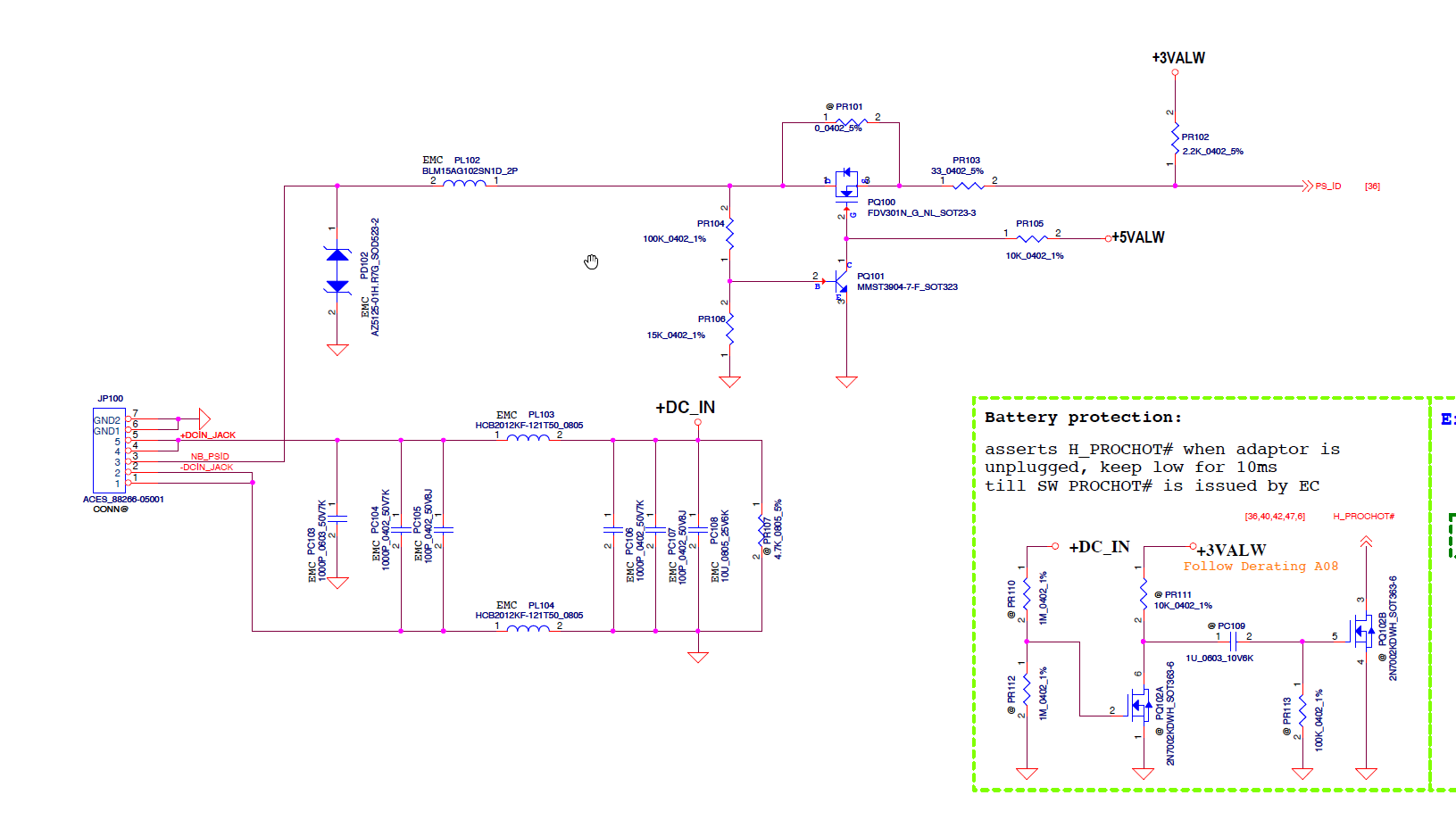
I have already repaired this laptop to give it to my wife (the PD102 TVS was bad).
For now what I checked :
- If i measure old adapter the center pin measure nothing in diode mode so I think the wire it's cut somewhere (so it's normal the laptop does not recognize it). 19v is ok because the laptop can start but not charging battery and the laptop is very slow
- I measure the used adapter I just receive and the center pin measure 0.280 in diode mode
So here the voltages on the motherboard when adapter is plugged (the new used one)
The voltage on PQ100 on pin 1 and 3 is quite low 0.6v ! I think we must have 3.3v here ? Pin 2 is 5v
So I desoldered PL102 to isolate each part and now I have 3.3v on PQ100 (pin 1 and 3)
So the only part on the other side of PL102 is the center pin so what does it means ?
If I put 3.3v on center pin of the ac adapter with my power supply the current is 8mA.
I replace PD102, PQ100 and PQ101 but still the same.
Thanks in advance and sorry for my bad english I am french.
I would like some help on my wife's laptop Dell XPS 9343 with LA-B441P motherboard.
AC adapter is not recognized so I bought another used one and still the same !
It was of course working with the old one the bios was saying 45W adapter but now it says adapter unknown.
I don't know if the used one is also defective or it's a motherboard issue.
I have already repaired this laptop to give it to my wife (the PD102 TVS was bad).
For now what I checked :
- If i measure old adapter the center pin measure nothing in diode mode so I think the wire it's cut somewhere (so it's normal the laptop does not recognize it). 19v is ok because the laptop can start but not charging battery and the laptop is very slow
- I measure the used adapter I just receive and the center pin measure 0.280 in diode mode
So here the voltages on the motherboard when adapter is plugged (the new used one)
The voltage on PQ100 on pin 1 and 3 is quite low 0.6v ! I think we must have 3.3v here ? Pin 2 is 5v
So I desoldered PL102 to isolate each part and now I have 3.3v on PQ100 (pin 1 and 3)
So the only part on the other side of PL102 is the center pin so what does it means ?
If I put 3.3v on center pin of the ac adapter with my power supply the current is 8mA.
I replace PD102, PQ100 and PQ101 but still the same.
Thanks in advance and sorry for my bad english I am french.

Comment