Lenovo S410P charging IC

Collapse
X
 
  • Time
  • Show
Clear All
new posts
  • skyline_bogota
    Member
    • Sep 2022
    • 26
    • colombia

    #1

    Lenovo S410P charging IC

    GOOD DAY,
    I NEED HELP SOMEONE KNOWS WHAT CHARGING IC HANDLES THIS BOARD, IT IS FROM A LENOVO S410P, BUT I REMOVED THE INTEGRATED ONE AND IT IS IN VERY BAD CONDITION YOU CAN'T SEE THE LETTERS.

    IT'S A "BQ​"
    Attached Files
  • mon2
    Badcaps Legend
    • Dec 2019
    • 14664
    • Canada

    #2
    What does the silk screen read? It is covered in the red pen.

    PU4401 ?

    Comment

    • skyline_bogota
      Member
      • Sep 2022
      • 26
      • colombia

      #3
      Originally posted by mon2
      What does the silk screen read? It is covered in the red pen.

      PU4401 ?
      in the screen printing it is PU4401

      Comment

      • mon2
        Badcaps Legend
        • Dec 2019
        • 14664
        • Canada

        #4
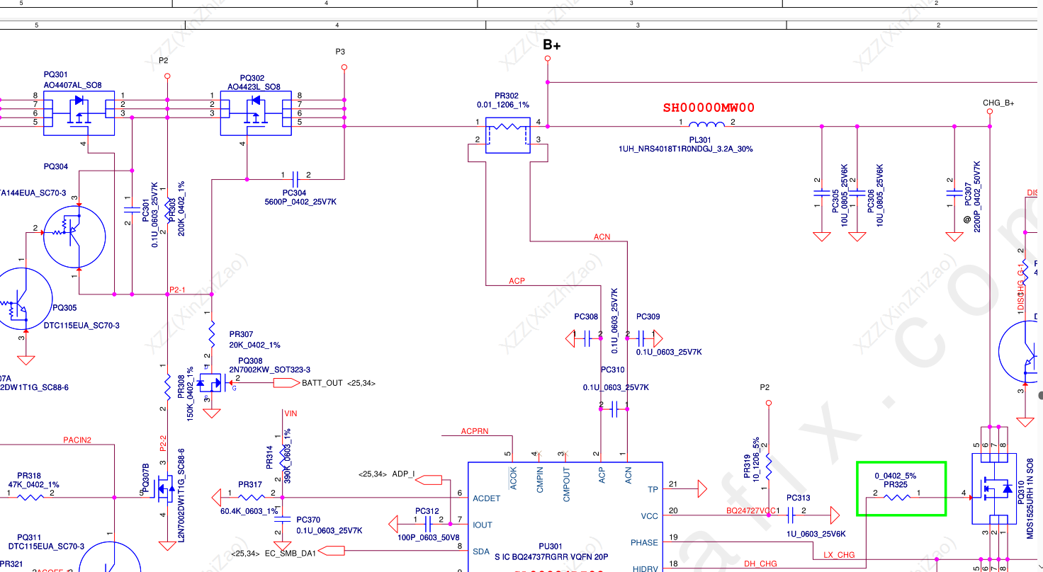
        My bet is on this part is BQ24737RGRR = 20 pin QFN. Review pins 12 & 13 and you will see 2 x black SMD resistors on the RIGHT side of the part. Measure their resistance of each and post their values.

        These are current sense path related resistors. One should be 6R8 ohms and the other should be 10R ohms. Confirm this detail.

        See a partial schematic from another Lenovo design.

        On your board - QFN pins 1 & 2 are missing and these are linked to the ACN (pin 1) and ACP (pin 2) if our guess for the charger IC is correct.

        These pins will be difficult to solder back but not impossible.


        Click image for larger version  Name:	charger_ic.png Views:	0 Size:	207.5 KB ID:	3276861



        Click image for larger version

Name:	pic1.png
Views:	177
Size:	218.0 KB
ID:	3276876



        Click image for larger version

Name:	pic2.png
Views:	182
Size:	190.8 KB
ID:	3276877
        Last edited by mon2; 05-23-2024, 04:04 PM.

        Comment

        • mon2
          Badcaps Legend
          • Dec 2019
          • 14664
          • Canada

          #5
          Suggest to post another pic of this logic board and the missing charger IC (without the red marker) - need to study the other parts that surround this QFN PCB layout.

          Comment

          • skyline_bogota
            Member
            • Sep 2022
            • 26
            • colombia

            #6
            Originally posted by mon2
            Suggest to post another pic of this logic board and the missing charger IC (without the red marker) - need to study the other parts that surround this QFN PCB layout.
            good morning now
            measure the resistances of pins 12 and 13

            pin 12 = 7.6 ohm
            pin 13 = 10.2 ohm

            I was checking pin 1 and 2 and I have continuity. It is normal?

            Click image for larger version

Name:	WhatsApp Image 2024-05-24 at 1.57.46 PM.jpg
Views:	137
Size:	132.8 KB
ID:	3277510 Click image for larger version

Name:	WhatsApp Image 2024-05-24 at 1.57.25 PM.jpg
Views:	109
Size:	119.3 KB
ID:	3277511

            Comment

            • mon2
              Badcaps Legend
              • Dec 2019
              • 14664
              • Canada

              #7

              pin 12 = 7.6 ohm
              pin 13 = 10.2 ohm

              I was checking pin 1 and 2 and I have continuity. It is normal?
              These are all good measurements. You have confirmed the resistor on pin 12 and also the one on pin 13 and they are matching the expected schematic values.

              Yes, pin 1 to 2 will appear to be like a direct short since there is expected to be a 10 milli-ohm = 10/1000 ohms resistor across these 2 pins. This is a special current sense resistor.

              From the above details, fairly confident that you should be to consider the same charger IC as posted in the above partial schematics. Certainly do review other feedback but this 20 pin charger IC looks to be the winner.

              The next issue is the placement of the missing 2 pads on the PCB. There are pcb repair pads available from various repair shops. They are tiny copper pads that can be used to repair a board like yours. Search for 'Wylie repair pads' on Aliexpress, etc. and study Youtube on how they work. Using those pads and UV glue, you can repair this charger area / board.

              Update:

              How to Use Wylie Patch Dot Repair Soldering Lugs | Injured Gadgets (youtube.com)

              Comment

              • skyline_bogota
                Member
                • Sep 2022
                • 26
                • colombia

                #8
                Originally posted by mon2


                These are all good measurements. You have confirmed the resistor on pin 12 and also the one on pin 13 and they are matching the expected schematic values.

                Yes, pin 1 to 2 will appear to be like a direct short since there is expected to be a 10 milli-ohm = 10/1000 ohms resistor across these 2 pins. This is a special current sense resistor.

                From the above details, fairly confident that you should be to consider the same charger IC as posted in the above partial schematics. Certainly do review other feedback but this 20 pin charger IC looks to be the winner.

                The next issue is the placement of the missing 2 pads on the PCB. There are pcb repair pads available from various repair shops. They are tiny copper pads that can be used to repair a board like yours. Search for 'Wylie repair pads' on Aliexpress, etc. and study Youtube on how they work. Using those pads and UV glue, you can repair this charger area / board.

                Update:

                How to Use Wylie Patch Dot Repair Soldering Lugs | Injured Gadgets (youtube.com)
                Good, excellent,
                I will repair the PCB to install the IC and will let you know.
                So shouldn't I be worried about pin 1 and pin 2 having continuity?​

                Comment

                • skyline_bogota
                  Member
                  • Sep 2022
                  • 26
                  • colombia

                  #9
                  Originally posted by mon2


                  These are all good measurements. You have confirmed the resistor on pin 12 and also the one on pin 13 and they are matching the expected schematic values.

                  Yes, pin 1 to 2 will appear to be like a direct short since there is expected to be a 10 milli-ohm = 10/1000 ohms resistor across these 2 pins. This is a special current sense resistor.

                  From the above details, fairly confident that you should be to consider the same charger IC as posted in the above partial schematics. Certainly do review other feedback but this 20 pin charger IC looks to be the winner.

                  The next issue is the placement of the missing 2 pads on the PCB. There are pcb repair pads available from various repair shops. They are tiny copper pads that can be used to repair a board like yours. Search for 'Wylie repair pads' on Aliexpress, etc. and study Youtube on how they work. Using those pads and UV glue, you can repair this charger area / board.

                  Update:

                  How to Use Wylie Patch Dot Repair Soldering Lugs | Injured Gadgets (youtube.com)
                  good day
                  I replaced the IC but it still has explosion, what could it be?

                  Comment

                  • mcplslg123
                    Badcaps Legend
                    • Jun 2015
                    • 7262
                    • india

                    #10
                    The resistance to GND on SRP/SRN pins is too low in my opinion. Dont get confused with resistance between them(SRN/SRP). resistance between them is expected to be close to zero but resistance to GND on SRN/SRP is too low. Check the resistance to GND on battery CLR(Current sensing Resistor).

                    Comment

                    • mon2
                      Badcaps Legend
                      • Dec 2019
                      • 14664
                      • Canada

                      #11
                      mcplslg123, the op measured the resistance of each resistor that is in the path between srn/srp (not to ground). The measured values match the schematics (post #4). We are / were trying to guess the charger ic that was originally fitted on this pcb. Back to my beauty sleep..

                      Comment

                      Related Topics

                      Collapse

                      Working...