Lenovo 100-15idb NM-A681 no turning on

Collapse
X
 
  • Time
  • Show
Clear All
new posts
  • mon2
    Badcaps Legend
    • Dec 2019
    • 14660
    • Canada

    #21
    Re: Lenovo 100-15idb NM-A681 no turning on

    Yes. Agree that this component is likely defective.

    You can check the same resistance values on the component while it is on your work table.

    Check the resistance between:

    source & drain
    source & gate
    gate & drain

    There are 2 such mosfets inside this single package so check both.

    A low resistance on any of the above checks means the mosfet is defective.

    With the logic '1' = ~3v on the gate on a 2N7002, the mosfet should be ON.

    When the mosfet is ON, the lower resistor on the above portion of the schematic will build a voltage divider to lower the Vin voltage. When the gate voltage is at a lower potential, the P-channel mosfets (DCin) will enable and then pass the voltage onto the main logic board.

    As a quick test, now that this dual mosfet is removed, ground the gate pin of the DCin mosfets. This will force the DCin mosfets to enable.
    Last edited by mon2; 04-19-2023, 05:51 AM.

    Comment

    • xRaPiDxX
      Member
      • Feb 2021
      • 35
      • Poland

      #22
      Re: Lenovo 100-15idb NM-A681 no turning on

      Thanks for help, I replaced PQ307. Now laptop turns on but with no display, cpu is cold.
      I measured coils:
      PL9: 1.6985V
      PL701: 1.0474V
      PL304: 5.078V
      PL303: 3,371V
      PL501: 1,3557V
      Bios chip Has 3,370V.
      Power supply consumes 0.098a when turns on.
      If I shutdown through button it consumes 0.011a.
      I programmed bios and changed ram nothing changed.

      Comment

      • mon2
        Badcaps Legend
        • Dec 2019
        • 14660
        • Canada

        #23
        Re: Lenovo 100-15idb NM-A681 no turning on

        Power supply consumes 0.098a
        That is 98 mA and is a very low current for a laptop.

        Check the voltage to ground on each power rail / coil. Someone is off.

        Confirm the main power rail voltage to ground after the DCin mosfets.

        Comment

        • xRaPiDxX
          Member
          • Feb 2021
          • 35
          • Poland

          #24
          Re: Lenovo 100-15idb NM-A681 no turning on

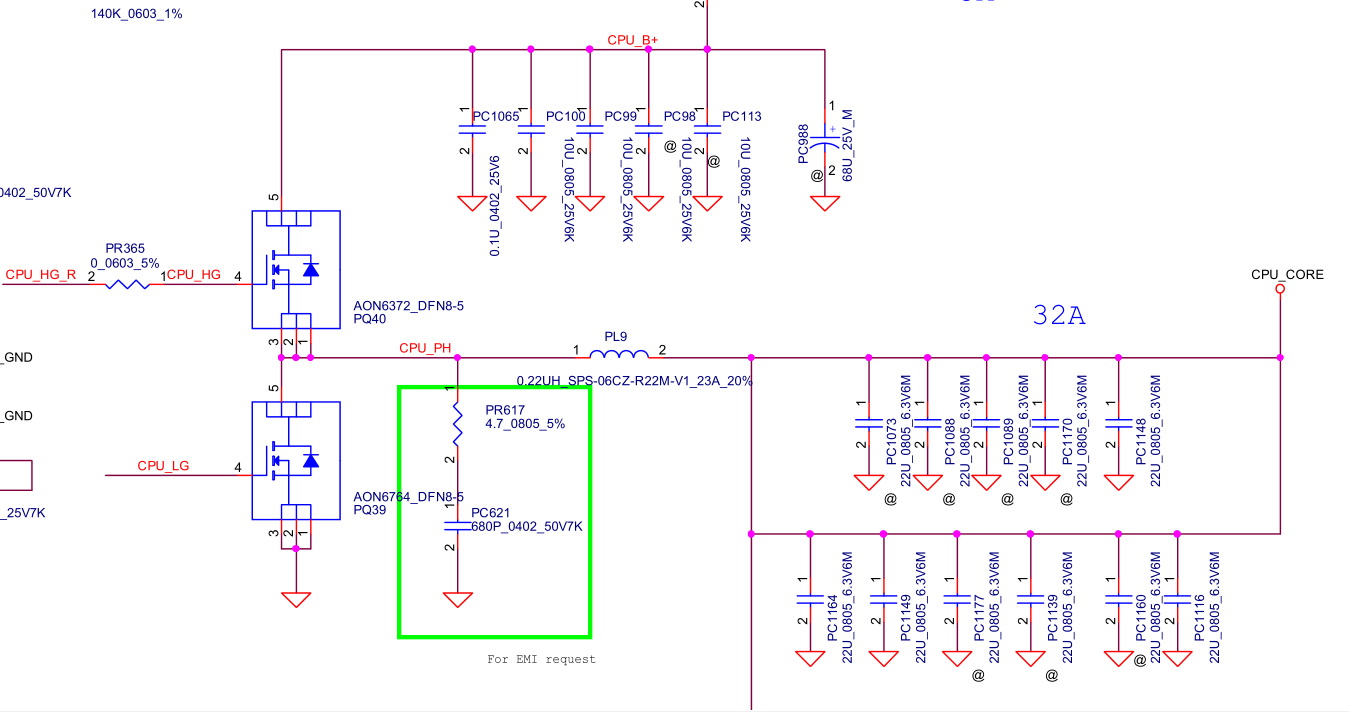
          I measured coils, measurments in attachments and checked pq40 and pq39. Should I replace them because of low resistance?

          PQ40
          S:4,45 voltage to ground
          G:16,148 voltage to ground
          D:20,10 voltage to ground
          diode test: 0,53V
          Source - drain: 2mohm and goes down (no power)
          Source - Gate: 1ohm (no power)
          Gate - drain: 13mohm and goes down (no power)


          PQ39
          S:0 voltage to ground
          G:4,4528 voltage to ground
          D:4,32 voltage to ground
          diode test: 0,0767V
          Source - drain: 37,48ohm (no power)
          Source - Gate: 10mohm and goes down (no power)
          Gate - drain: 11mohm and goes down (no power)
          Attached Files

          Comment

          • mon2
            Badcaps Legend
            • Dec 2019
            • 14660
            • Canada

            #25
            Re: Lenovo 100-15idb NM-A681 no turning on

            Yes, they both look bad but remove each and check their resistance again when they are off the logic board and on your work table.

            If the resistance remains to be low, replace the mosfet.

            Post the measurements. On a good mosfet, the resistance should be high.

            Start with removing one mosfet to check if it impacts the resistance of the other.

            Comment

            • xRaPiDxX
              Member
              • Feb 2021
              • 35
              • Poland

              #26
              Re: Lenovo 100-15idb NM-A681 no turning on

              PQ40 without PQ40:
              Source - drain: 1.8mohm and goes down (no power)
              Source - Gate: 2.3kohm and goes up (no power)
              Gate - drain: 0.75mohm and goes down (no power)


              PQ39(soldered) without PQ40:
              Source - drain: 36,47ohm (no power)
              Source - Gate: 10mohm and goes down (no power)
              Gate - drain: 6.4mohm and goes down (no power)


              PQ39 without PQ 39:
              Source - drain: 32,87ohm (no power)
              Source - Gate: 10mohm and goes down (no power)
              Gate - drain: 5.5mohm and goes down (no power

              PQ40(soldered) without PQ39:
              Source - drain: 0.63mohm and goes up (no power)
              Source - Gate: 0.2833mohm (no power)
              Gate - drain: 0.79mohm and goes down (no power)

              So source - drain on PQ39 is still low. Should I first try to replace both mosfets?

              Comment

              • mon2
                Badcaps Legend
                • Dec 2019
                • 14660
                • Canada

                #27
                Re: Lenovo 100-15idb NM-A681 no turning on

                Appears that PQ39 is the defective one so yes, replace it.

                Comment

                • xRaPiDxX
                  Member
                  • Feb 2021
                  • 35
                  • Poland

                  #28
                  Re: Lenovo 100-15idb NM-A681 no turning on

                  Okay so I replaced PQ39 still no display, CPU cold.

                  NOW:
                  PQ39
                  S:0 voltage to ground
                  G:4,4519 voltage to ground
                  D: ~8,50 voltage to ground

                  Source - drain: 35,46 ohm (no power)
                  Source - Gate: 9,812 mohm (no power)
                  Gate - drain: 6,382 mohm (no power)

                  Power consumption is the same.

                  Comment

                  • Stevedb
                    Stevedb
                    • Feb 2018
                    • 624
                    • Belgium

                    #29
                    Re: Lenovo 100-15idb NM-A681 no turning on

                    If you got the same reading without mosfet on pq39.
                    Then there is something else what partial shorted is .you mus find first what that is before you continue. Is there shematic available?

                    Comment

                    • xRaPiDxX
                      Member
                      • Feb 2021
                      • 35
                      • Poland

                      #30
                      Re: Lenovo 100-15idb NM-A681 no turning on

                      Yes schematic and boardview are available. I use them from this post: https://www.badcaps.net/forum/showth...37#post1044937
                      Yes, but I do not know where to start measuring now.

                      Comment

                      • xRaPiDxX
                        Member
                        • Feb 2021
                        • 35
                        • Poland

                        #31
                        Re: Lenovo 100-15idb NM-A681 no turning on

                        I have 32ohm on the second pin of PC97. Should I remove PU908 to check if resistance increase or is 32 ohm good for this line?

                        Comment

                        • Stevedb
                          Stevedb
                          • Feb 2018
                          • 624
                          • Belgium

                          #32
                          Re: Lenovo 100-15idb NM-A681 no turning on

                          When one off the buck converter is defect you need to Replace the low side , high side and driver ic together. I will remove pq38 , pq39 and pu908 and see if you have still the low reading on D-S on pq39 .

                          Comment

                          • xRaPiDxX
                            Member
                            • Feb 2021
                            • 35
                            • Poland

                            #33
                            Re: Lenovo 100-15idb NM-A681 no turning on

                            I removed PQ39, PQ40 and PU908.
                            S-D on PQ39 now: 36,18ohm

                            Comment

                            • Stevedb
                              Stevedb
                              • Feb 2018
                              • 624
                              • Belgium

                              #34
                              Re: Lenovo 100-15idb NM-A681 no turning on

                              You need to remove the partial short. How much resistance you have to ground there S -Ground.

                              Comment

                              • xRaPiDxX
                                Member
                                • Feb 2021
                                • 35
                                • Poland

                                #35
                                Re: Lenovo 100-15idb NM-A681 no turning on

                                PQ39 (no soldered) resistance to ground
                                S: GND
                                G: out of range
                                D: 37,68ohm

                                PQ40 (no soldered) resistance to ground:
                                S: 37,98 ohm
                                G: out of range
                                D: 0,36 mohm and increase

                                Comment

                                • Stevedb
                                  Stevedb
                                  • Feb 2018
                                  • 624
                                  • Belgium

                                  #36
                                  Re: Lenovo 100-15idb NM-A681 no turning on

                                  Do you have power supply inject 0.9v 1A and increase amps if needed but not the voltage and see what is getting hot.

                                  Comment

                                  • xRaPiDxX
                                    Member
                                    • Feb 2021
                                    • 35
                                    • Poland

                                    #37
                                    Re: Lenovo 100-15idb NM-A681 no turning on

                                    With 0.9V it consumes only 0.030A. I can not feel any heat using my hands. I do not have thermal camera. Can I increase voltage?

                                    Comment

                                    • mon2
                                      Badcaps Legend
                                      • Dec 2019
                                      • 14660
                                      • Canada

                                      #38
                                      Re: Lenovo 100-15idb NM-A681 no turning on

                                      See attached. Can you confirm that the measurements are from the correct mosfets?

                                      It is important to confirm as the ~37 ohms to ground may very well be the CPU rail resistance.

                                      Take the resistance to ground @ PL9 inductor - remove all power.

                                      What is the resistance @ PL9 ?
                                      Attached Files

                                      Comment

                                      • xRaPiDxX
                                        Member
                                        • Feb 2021
                                        • 35
                                        • Poland

                                        #39
                                        Re: Lenovo 100-15idb NM-A681 no turning on

                                        PL9 resistance to ground (NO PQ39, PQ40, PU908 soldered)
                                        PIN 1 - 35,86 ohm
                                        PIN 2 - 36,32 ohm
                                        so is this line correct?

                                        Comment

                                        • mon2
                                          Badcaps Legend
                                          • Dec 2019
                                          • 14660
                                          • Canada

                                          #40
                                          Re: Lenovo 100-15idb NM-A681 no turning on

                                          This is the CPU vcore rail and by design, it will be a low voltage and respectively is a low resistance to ground rail.

                                          Unless this rail is extremely low in resistance, this resistance reading looks ok to me. If the CPU was shorted, then you may see extremely low resistance readings like 1 ohm or less.

                                          You can measure the resistance of the removed mosfets while they are off the logic board. If the mosfet readings are high then place them back.

                                          Each, the high side and the low side work together to lower the very high voltage used by the logic board to a safe value for the CPU core.

                                          After the above, confirm if the switching regulator for this rail is being enabled or not. This is pin # 1 of PU908.

                                          In either case, do not power up till both mosfets are onboard and confirmed to be soldered ok. Otherwise, if for example ONLY the high side mosfet is soldered but the low side is removed, then the regulator @ PU908 will assume both onboard and the CPU will be killed since there is no mosfet to lower the high voltage. Both mosfets must work together to lower the voltage to a safe value.

                                          Comment

                                          Related Topics

                                          Collapse

                                          • coasterghost
                                            Lenovo T14 Gen 2 Type 20XK Model 20XK0069US Odd Charging Issues
                                            by coasterghost
                                            For Badcaps Readers, Please note that I am hopefully going to present this same message to Lenovo to see if they have any insight to the matter as well and figured to share the entirety here for clarification. The System is out of warranty as it is but does have the option to have it extended.

                                            Model Information: T14 Gen 2 (Type 20XK, 20XL) Laptop (ThinkPad) - Type 20XK - Model 20XK0069US
                                            Board: T14 Gen 2 (Type 20XK, 20XL) - Type 20XK.

                                            System Hardware:
                                            Processor: AMD Ryzen 7 PRO 5850U
                                            Memory: 1x 16GB DDR4 3200 (Soldered on Board); 1x Crucial 32GB DDR4...
                                            09-08-2025, 10:46 PM
                                          • mferna14
                                            Lenovo Flex 5 15IIL05 not turning on
                                            by mferna14
                                            Dear precious friends., I am working on a Lenovo Flex 5 15IIL05 (Motherboard LC55-15C 19792-1 448.0K105.0011). The problem with it, does not turn on at all. I see the battery charging LED but no response from the power button. Output coils 3.3V & 5v are perfect. LDO 3V is also present, I measured this on the power button. The on/off button is working perfectly. I re-programmed with new bin files & the status is still the same. I do not see any abnormal voltage & any Shorts or any kind of liquid spill. The MB is clean. I am using this schematics Lenovo Flex 5-14IIL05 19792-1, seems...
                                            03-15-2025, 11:31 AM
                                          • Document Archive
                                            Lenovo 3000 Series Schematic
                                            by Document Archive
                                            Lenovo 3000 Series Schematic

                                            Lenovo 3000 was a line of low-priced notebook and desktop computers designed by Lenovo Group targeting small businesses and individuals. It was replaced with the IdeaCentre and IdeaPad brands.

                                            3000 C100 laptop with Braille keyboard
                                            Lenovo 3000 C
                                            C100, C200 - 15-inch XGA screen
                                            Lenovo 3000 N
                                            N100, N200 - 14.1-inch- and 15.4-inch- WXGA models
                                            N500 - 15.4 inch screen.
                                            Lenovo 3000 V
                                            V100, V200 - 12.1-inch WXGA models
                                            Lenovo 3000 G
                                            G400, G410, G430, G450, G455, G510, G530, G550, and G560...
                                            10-04-2024, 06:05 AM
                                          • Document Archive
                                            Lenovo IdeaPad 120S Notebook 100 Specification for Upgrade or Repair
                                            by Document Archive
                                            This specification for the Lenovo IdeaPad 120S Notebook can be useful for upgrading or repairing a laptop that is not working. As a community we are working through our specifications to add valuable data like the 120S boardview and 120S schematic. Our users have donated over 1 million documents which are being added to the site. This page will be updated soon with additional information. Alternatively you can request additional help from our users directly on the relevant badcaps forum. Please note that we offer no warranties that any specification, datasheet, or download for Lenovo IdeaPad 120S...
                                            09-06-2024, 06:40 AM
                                          • Document Archive
                                            Lenovo IdeaPad 320 Notebook 300 Specification for Upgrade or Repair
                                            by Document Archive
                                            This specification for the Lenovo IdeaPad 320 Notebook can be useful for upgrading or repairing a laptop that is not working. As a community we are working through our specifications to add valuable data like the 320 boardview and 320 schematic. Our users have donated over 1 million documents which are being added to the site. This page will be updated soon with additional information. Alternatively you can request additional help from our users directly on the relevant badcaps forum. Please note that we offer no warranties that any specification, datasheet, or download for Lenovo IdeaPad 320...
                                            09-06-2024, 06:06 AM
                                          • Loading...
                                          • No more items.
                                          Working...