A1286 820-2915-B CPU throttling

Collapse
X
Collapse
+ More Options
Posts
 
  • Time
  • Show
Clear All
new posts
  • cruiser_
    Senior Member
    • Nov 2019
    • 124
    • Ireland

    #1

    A1286 820-2915-B CPU throttling

    Late 2011 macbook pro, runs 'fine' off the AC adapter and off the battery.
    However, CPU is throttled to 0.8ghz all the time.

    Ran AHT, ASD (both EFI & OS) - all passed with flying colors.
    Isense & Vsense readings are OK, do not seem to fluctuate more than expected.

    Battery info is read correctly and it is charging fine (albeit quite slowly, 0.3-0.5A). Replaced battery - no difference.

    A bit lost now, any help would be appreciated.
  • mon2
    Badcaps Legend
    • Dec 2019
    • 14627
    • Canada

    #2
    Re: A1286 820-2915-B CPU throttling

    Test again with a higher power adapter. The logic board will throttle the CPU if the power adapter is underrated.

    Comment

    • cruiser_
      Senior Member
      • Nov 2019
      • 124
      • Ireland

      #3
      Re: A1286 820-2915-B CPU throttling

      hi mon2! I tested with two genuine 85W adapters, both recognized ok (wattage, versions etc) in the power report. SMC_BC_ACOK is high.

      Trying to figure out the charging circuit a bit more, assuming the battery is ok (two wrong ones in a row a possibility but unlikely...) - low charging puzzles me. Could this be related?

      One extra thing I noticed, which is bizzarre. Running in SMC bypass mode never fully boots up - restarts about 3/4 way done.

      Comment

      • mon2
        Badcaps Legend
        • Dec 2019
        • 14627
        • Canada

        #4
        Re: A1286 820-2915-B CPU throttling

        Review the voltage to ground of the SMBUS lines. The sensors are read from the same interface. Check each SCL and SDA line on the board. Each is a suspect.

        A good pair to check is the one on the battery connector. The ESD tvs diode blows and causes the smbus lines to halt communication. For this case, the damaged TVS diodes need to be removed off the board and then test again. From memory, d6950(?).

        Comment

        • cruiser_
          Senior Member
          • Nov 2019
          • 124
          • Ireland

          #5
          Re: A1286 820-2915-B CPU throttling

          Found shorted q7050. Fixed charging issue (above 0.5A) but hasn't changed a thing otherwise ;(

          If smbus was shot, wouldn't aht/ASD catch that?

          Comment

          • mon2
            Badcaps Legend
            • Dec 2019
            • 14627
            • Canada

            #6
            Re: A1286 820-2915-B CPU throttling

            Yes, agreed. What is Q7050? Do you mean R7050?

            See here - looks like the same fault:

            https://boards.rossmanngroup.com/thr...ly-slow.24296/

            Comment

            • cruiser_
              Senior Member
              • Nov 2019
              • 124
              • Ireland

              #7
              Re: A1286 820-2915-B CPU throttling

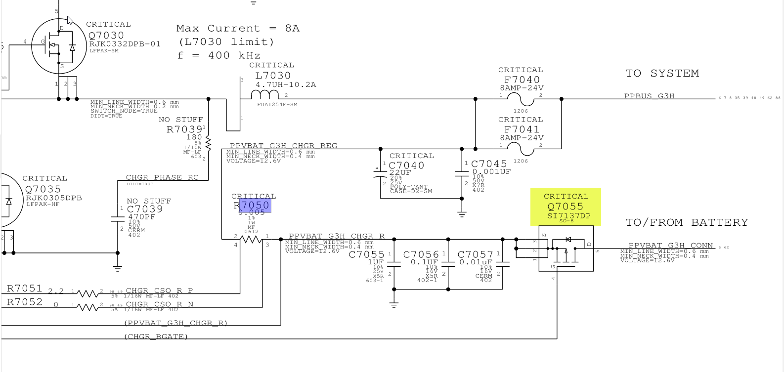
              Q7050 is pmosfet 'in front' of battery

              Comment

              • mon2
                Badcaps Legend
                • Dec 2019
                • 14627
                • Canada

                #8
                Re: A1286 820-2915-B CPU throttling

                That is Q7055 in my schematic for 820-2915-B.
                Attached Files

                Comment

                • cruiser_
                  Senior Member
                  • Nov 2019
                  • 124
                  • Ireland

                  #9
                  Re: A1286 820-2915-B CPU throttling

                  Yup, exactly this one. Was shorted drain-source. Replaced now.

                  Comment

                  • mon2
                    Badcaps Legend
                    • Dec 2019
                    • 14627
                    • Canada

                    #10
                    Re: A1286 820-2915-B CPU throttling

                    Review the link above from the Rossmann forums. Appears to be the same issue as yours.

                    Try a SAFE MODE BOOT as well. The GPU is likely to blame.

                    Comment

                    • cruiser_
                      Senior Member
                      • Nov 2019
                      • 124
                      • Ireland

                      #11
                      Re: A1286 820-2915-B CPU throttling

                      Don't think it's the same issue. Never had any errors in ASD, dGPU is working fine no glitches no slowdowns or hangs etc.
                      From time to time I am seeing 'jerky' cursor behaviour even in boot choice screen, where ext GPU isn't used.
                      Tried booting with no touchpad and keyboard, same throttling

                      I don't have original battery to try unfortunately as was also suggested in that post ;,(

                      Comment

                      • cruiser_
                        Senior Member
                        • Nov 2019
                        • 124
                        • Ireland

                        #12
                        Re: A1286 820-2915-B CPU throttling

                        a wee update... it looks as if it is dGPU related. Somewhat.

                        Was going through some possible throttle 'alerts' and found that U5550 lowers GPUTHMSNS_ALERT_L during boot up.
                        So I disabled dedicated GPU (with nvram stuff) & removed AMDRadeon drivers.

                        Now the GPUTHMSNS_ALERT_L stays high, yet the CPU throttling is still there
                        Last edited by cruiser_; 03-26-2023, 04:17 PM.

                        Comment

                        • mon2
                          Badcaps Legend
                          • Dec 2019
                          • 14627
                          • Canada

                          #13
                          Re: A1286 820-2915-B CPU throttling

                          Google 'dosdude1' and you will find his bypass method for this model and how to disable the defective GPU. I recall that we donated to him a few times and his method worked for us.

                          Here is a (very) long thread on the topic:

                          https://forums.macrumors.com/threads...ypass.2134019/

                          but check out his main website as the above I believe is dated. He has better options.

                          and another (we have not tested this method - JTAG to reflash the MUX):

                          https://www.youtube.com/watch?v=n6ROPL2-5HA

                          Comment

                          • cruiser_
                            Senior Member
                            • Nov 2019
                            • 124
                            • Ireland

                            #14
                            Re: A1286 820-2915-B CPU throttling

                            Thanks, mon2. I have successfully reprogrammed gmux before with lattice before in bad case of shorted GPU, along with hardware brightness fix. However, don't want to lobotomy this board if I'm not 100% this is the culprit ;/
                            Tried two different batteries from a1278, no joy.
                            Fans hover around 2k rounds, would xpect them to be high.
                            Must be missing something obvious...

                            Comment

                            • cruiser_
                              Senior Member
                              • Nov 2019
                              • 124
                              • Ireland

                              #15
                              Re: A1286 820-2915-B CPU throttling

                              CPU_PROCHOT_L is pulled low after a few seconds after powering on. What the heck...

                              Comment

                              • mon2
                                Badcaps Legend
                                • Dec 2019
                                • 14627
                                • Canada

                                #16
                                Re: A1286 820-2915-B CPU throttling

                                Locate the thermal sensors for the CPU and confirm it is ok.

                                Comment

                                • cruiser_
                                  Senior Member
                                  • Nov 2019
                                  • 124
                                  • Ireland

                                  #17
                                  Re: A1286 820-2915-B CPU throttling

                                  this is super fun

                                  I removed Q5059 - it pulls down CPU_PROCHOT_L if SMC_PROCHOT is high. No more CPU_PROCHOT_L being low, but lo and behold, super slow still!

                                  I kept ASD OS running for a few hours, only testing sensors. No odd values reported. I would think ASD should catch any sensors that are off?

                                  Comment

                                  • gurangax
                                    Member
                                    • Apr 2020
                                    • 34
                                    • Malaysia

                                    #18
                                    Re: A1286 820-2915-B CPU throttling

                                    Originally posted by cruiser_
                                    this is super fun

                                    I removed Q5059 - it pulls down CPU_PROCHOT_L if SMC_PROCHOT is high. No more CPU_PROCHOT_L being low, but lo and behold, super slow still!

                                    I kept ASD OS running for a few hours, only testing sensors. No odd values reported. I would think ASD should catch any sensors that are off?
                                    Just have this problem today. throtled cpu. did you fix yours?

                                    Comment

                                    • gurangax
                                      Member
                                      • Apr 2020
                                      • 34
                                      • Malaysia

                                      #19
                                      Re: A1286 820-2915-B CPU throttling

                                      I solved mine. It turns out that the discrete GPU even though it has been disabled through the efi bios and resistor mod, can give out many other problems. This includes cpu throtling. In the end i simply removed the GPU chip and my problems is solved. It passed ASD check no errors found so the GPU removal was my last option.

                                      Comment

                                      • mon2
                                        Badcaps Legend
                                        • Dec 2019
                                        • 14627
                                        • Canada

                                        #20
                                        Re: A1286 820-2915-B CPU throttling

                                        Excellent! Thanks for the update. Did you apply any special board straps after the GPU was removed?

                                        Comment

                                        Related Topics

                                        Collapse

                                        Working...