Marshall Stanmore Repair

Collapse
X
 
  • Time
  • Show
Clear All
new posts
  • Hkekkonen
    New Member
    • Jan 2024
    • 8
    • Finland

    #141
    My Stanmore is powerless again. Have found some major issues in it. Will share the info later.


    Came across with this post on another forum. (mikrocontroller.net/topic/547728)

    Translated it from Germany to English.


    From Josef Aichhorn (Guest), first contact with my inquiry: 16.12.2022 01:00

    Hello everyone!
    I want to thank everyone who helped me repair my MARSHALL STANMORE! Yes, it's working again - something I hardly believed after initial research.
    The link to Badcaps by "4:46 (Guest)" was very efficient! THANK YOU! Among tons of photos and posts, I found the values and designations of the burned components!
    In short, facts (values and designations of the components, see schematic sketch):

    2 defective electrolytic capacitors (EKLOs): C59 [electrolyte leakage], C80 [bulging cap], [both 470µ/50V], and as a precaution, 4 more of the same type replaced.
    Defective parts: Si 1.6AT, Q7, C124, U1, R18+R104, R19,
    Defect due to the removal of the black, hard, tough paste: R69 (not in the power supply: R41[3R30]).
    A heartfelt THANK YOU to everyone!
    Josef from Austria
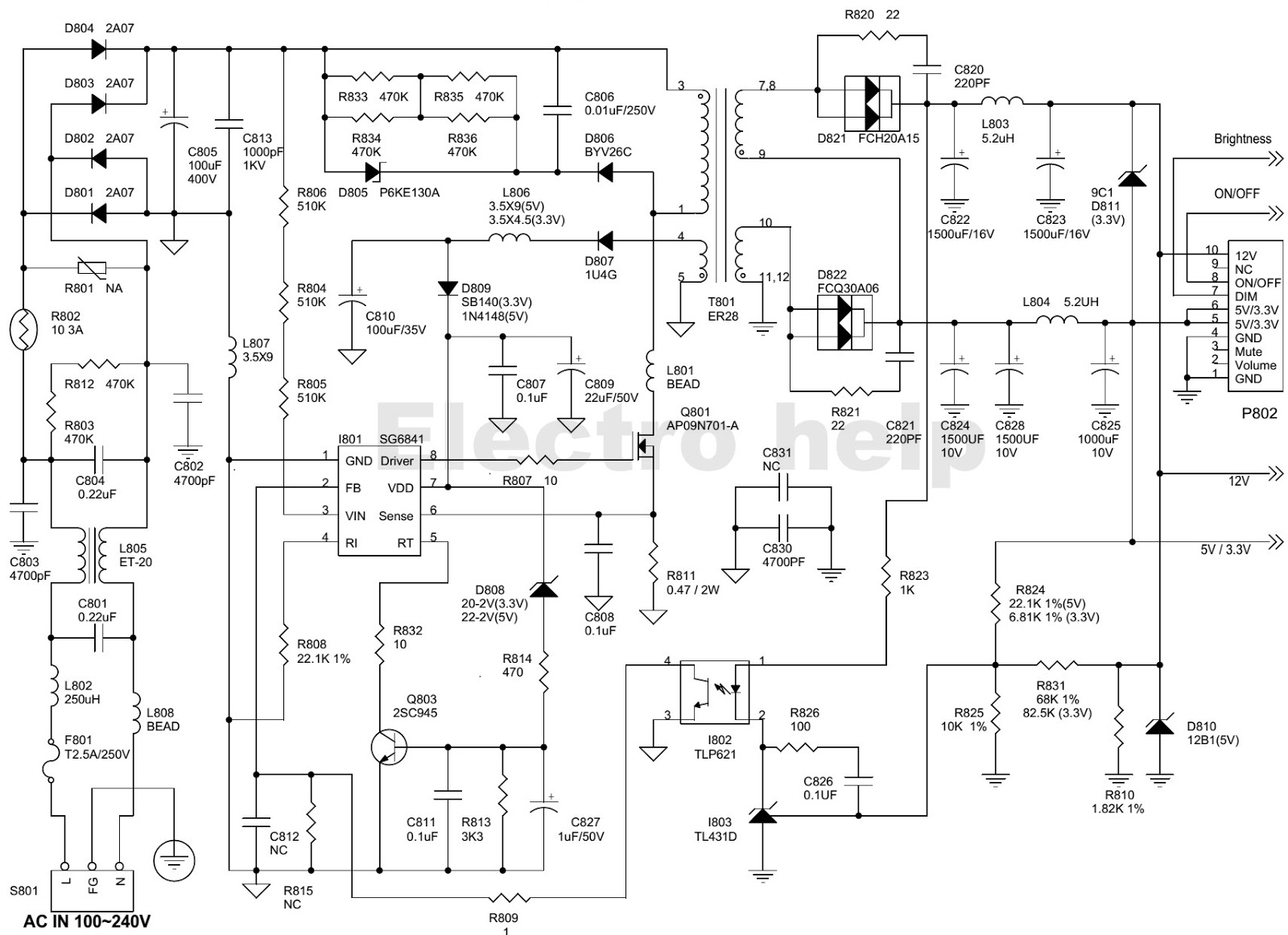
    PS: As a small thank you, I want to share my painstakingly created sketch of the switching power supply (from Marshall Stanmore) here - because I can imagine that it might be useful ;-) !
    Maybe someone can send it to the Badcaps forums - I don't have authorized access yet... just for viewing. °[:->)​
    And here is the sketch:

    Click image for larger version

Name:	IMG_4360_Schaltplan-Skizze_Marshall_Stanmore-2.jpg
Views:	1931
Size:	328.7 KB
ID:	3202997

    Comment

    • jingleslacks
      Member
      • Feb 2024
      • 26
      • United States

      #142
      Hi Friends,

      I'm not too bright, and I could use some guidance. I don't know a lot of part names or terminology, but I'm trying to follow along. I was measuring voltage across my chips, and my cat got curious and a bit too close to the exposed electronics. I turned my head for a second to shoo him away. In that moment, I was met with a tiny pop, flame and smoke from my leads shorting something. I'm pretty sure I fried the chip. I don't know it's sole purpose, but now I'm not getting any real measurable voltage to that board. My (what I think is my BIOS chip) was getting 1.8V- now nothing. I don't remember the voltage of the cooked chip. Any wisdom would be appreciated. If anyone has the file for that chip, it would be double appreciated.

      Comment

      • jingleslacks
        Member
        • Feb 2024
        • 26
        • United States

        #143
        I realised that I just posted my previous in the wrong forum since I have a Stanmore II. In other news, I found these in another group. Hope they help
        Attached Files

        if you find these attachements useful please consider making a small donation to the site

        Comment

        • Dioniso
          New Member
          • Apr 2024
          • 1
          • Italia

          #144
          Hello everyone, I had an update issue installing the last firmware version on my Stanmore II. Actually I'm able to power on the speaker but control panel seems freeze.
          It is also possible to soft reset the speaker and to connect the smartphone to the device but after few seconds panel get freeze again.
          s anyone aware how to hard reset the software? I saw that we have a service port on the back, it is usefull for the scope?
          Attached Files

          if you find these attachements useful please consider making a small donation to the site

          Comment

          • Puuhis79
            Member
            • Nov 2020
            • 27
            • Finland

            #145
            I have one on my desk to get scrapped or fixed😂
            I managed to measure those zeners (zd1 and zd3), feedback opto is not working so it needs to be replaced. Also a handfull of other componens has toasted😂

            all caps seems to be in working condition

            ZD1 = 6v
            ZD3 = 17.7v

            Comment

            • brockauly
              New Member
              • Jul 2024
              • 6
              • Belgium

              #146
              Hi,

              My TAS5342A is completely burned. Thank you for the chip's identification.
              I see on providers webistes that there exist a variant of that chip (TAS5342LA), which is available while the original is not.

              Does anyone know if I can safely replace the TAS5342A with a TAS5342LA ? Will it work properly ?

              Comment

              • gergogergo
                New Member
                • Nov 2017
                • 2
                • hungary

                #147
                Hi,

                Marshall Stanmore 1st gen. sounds nice and well at quarter volume, but turns off at higher volumes.

                What could be wrong?​ Thank you for your help.

                Comment

                • Hkekkonen
                  New Member
                  • Jan 2024
                  • 8
                  • Finland

                  #148
                  Originally posted by gergogergo
                  Hi,

                  Marshall Stanmore 1st gen. sounds nice and well at quarter volume, but turns off at higher volumes.

                  What could be wrong? Thank you for your help.
                  Im not an expert on electronics but here comes what i found out.

                  Look for left over solder balls on the pcp board. Mine had alot of them they might make short at higher operating current/ higher volume or if they move and cause short.
                  Main board was bent because of the insulation in between the back plate and board was too high. That causes stress on it and it being inside the speaker vibrating probaly wont do anything good in a long run.
                  There was short on ribbon cable connector between two pins on the one that connects the mainboard to frontpanel(pcp with buttons/knobs) i have no idea did it cause problems or not. Did some of the other repairs as well without testing it in between.

                  Replaced 3 pcs of caps near optocoupler and 1-2 other ones.

                  I got the speaker working after cleaning out those solder balls and sorting out the other issues.

                  Only after couple hours of playing some music it would shut down again. I replaced caps near optocoupler and it would work for couple more hours and went silent again. And last i accidently shorted the board and burnt the optocoupler and some other components around it and thats when i gave up on it.

                  I did buy another speaker as used to see if it has these same factory made faults/issues. Well it doesent. Same look and model but different product number on it and slightly different circuit. Has way worse sound dont know if it was like that since it had been new.

                  Then i changed some messages with Marshall(Marshall headphones) and adressed some of these issues as factory fault and demanded for compensation. They only offered me almost worthless gift card if i would send them detailed info of all the issues and would have them fix my speaker with me having to pay for the job. No deal they can f**k off!

                  Did some reviewing on new models. They definetly havent made their products any better and dont seem to care to do so on next gen. Just dont anyone buy these they are complete cheap ass junk. I also found out that these products are only licensed to use Marshall's brand but they are not even authentic Marshall products and not made or designed by Marshall. Thats so idiotic and only does harm to their reputation in my opinion its ridiculous. Brand is actually Marshall headphones and doesent have anything else do with real Marshall than the brand. Thats what i was told and i see this as💩 product line that they just dont want to take responsibility of and its way of selling cheap short lived products to consumers.
                  Last edited by Hkekkonen; 09-12-2024, 02:30 PM. Reason: Typo

                  Comment

                  • Jose Luis Gil
                    New Member
                    • May 2025
                    • 2
                    • FR

                    #149
                    Hi guys, I just fell upon this post while searching information about the Stanmore...
                    A friend (now not so sure!) gave me his speaker and I've been trying to repair it. Apparently everything is working, besides the big capacitor from the power side (done!), and the U15, which is completely burnt.
                    I removed it with the purpose of replace it, but I've noticed that part of the tracks are broken because of the U15 burn.
                    Does anyone have a clear picture of the board with the U15 removed, to see if I can try to rebuild the burnt part? It will be the last try I'll make with this speaker, as I've read that a lot of people have had issues with...

                    Thanks a lot in advance to everybody!!

                    Comment

                    • iso14000
                      New Member
                      • Sep 2025
                      • 2
                      • FR

                      #150
                      Hi folks

                      I'm a well know member on a french diy repair electronics forum (abcelectronique.com)
                      I'm an electronic designer for SMPS... and my hobby is to chase failure and fix it.
                      a dude , bring me a "marshall stanmore" BT ... I though , okay! another stupid boom box with blown caps like popcorn...
                      finally ... not so easy

                      I thx all guys here and there , posting there experience and reverse ing schematic. It was a great help to dive into this ... adventure.

                      here is my little contribution, because I pushed a little bit more on that device failure ...
                      my case is relevant for " #4" no obvious visible failure ... no blown caps, no burnt components, ... but no sound , no life , no led ... nothing

                      well...

                      so first thing to notice, it is a BT WITH the switch behind saying "standard and enhance" powersave .. hum!

                      I must warn people : if you do have this device DON'T add R23 as I can read above... you will push the secondary side voltage out of the acceptable limits and hamper PSU stability.

                      my PSU was slowly hesitating between 10V and 32V... strange, I checked everything,
                      so , in that case, I first fuel externally the controller with a lab PSU => not successfull.
                      okay then, I help PSU to ramp up the secondary caps, by precharge them with ... a lab PSU.. and surprise! the system starts up... hue?!?

                      when I focus on Q12 and Q9... I guessed what there are standing for???...

                      okay got it ;... "low power mode" only deliver something like 15V , probably to shutdown classD amp. in standard mode secondary side should be up to 32V , this process is switched under blutooth module control, with the help of Q12 and Q9. the latters commutes resistances divider across TL431 shunt regulator

                      and , BT module was out of service in my case .

                      by cutting Q12 base , PSU starts directly to 32V, and system starts normally

                      of course I did change the caps , as every technician should do in front of a 5 years old device like this one...

                      and , by the way, the design is ... crappy

                      sorry; I don't want to use a IA to translate my writing, the result is my globish...

                      best regards

                      Comment

                      Related Topics

                      Collapse

                      • Kezi Gamer
                        Marshall stanmore multi room
                        by Kezi Gamer
                        Hi, recently i have encountered problem with my Marshall stanmore multi room speaker, speaker itself works fine using app from my phone but knobs on actual speaker doesn't work. First thing that came up to me is that maybe something is shorted on the top board and after disassembling the speaker and checking with multimeter I could not find anything wrong, also on the panel multi, and next song button are working and nothing else. Any help is very appreciated​...
                        03-24-2025, 08:37 AM
                      • jingleslacks
                        Marshall Stanmore II - chip flash
                        by jingleslacks
                        Hey Friends!

                        I have both a live and demo unit. Demo unit firmware disables Bluetooth, power toggle, and other settings. Resets via button combos will not work on these. Reaching out to Marshall is not an option either.

                        I copied my live CMOS chip and flashed it to the demo unit, but that didn't fix it (MX25U3235F) This has worked for other devices in the past. I'm not a chip expert, but I'm assuming the firmware is stored in another chip.

                        If anyone has any experience or ideas, let's hear them!

                        Stanmore II
                        Stanmore 2​...
                        03-23-2024, 05:09 PM
                      • thuygsm
                        Marshall Stanmore 2 (flash chip)
                        by thuygsm
                        hello
                        in my case, the Bluetooth - AUX - RCA signal light goes off after 5 seconds and repeats, (sound is there then 5 seconds then gone and repeats)

                        i forgot them and reconnected, but they do not play on the speaker, although i can still adjust the 3 modes Bluetooth - AUX - RCA (on the phone)

                        after i loaded a new rom, i lost bluetooth connection and could not power off, no boot sound. i loaded the previously saved rom again, but the situation still cannot find bluetooth and boot sound
                        hope everyone can help​

                        ...
                        04-08-2025, 10:27 PM
                      • learnmore
                        Help choosing replacement transformer for Levoit 600S SMPS
                        by learnmore
                        Hello Community,

                        I'm attempting to repair the SMPS on a Levoit 600S air purifier. The transformer is likely open. It has six pins. 2 pairs on the primary side (one pair tested open) and 1pair of legs on the secondary side. Legs on the secondary side are spread wide apart (end-to-end). I've circled them in blue. Dimentons of the transformer are 22x23mm. Marking on the transformer are EE16 1.9mH-B. Fuse for the powerboard is fuse 250V 3.15A. I've been unable to find an exact match and I'm hoping for some help here to find a suitable replacment.

                        Peace
                        LM...
                        11-04-2025, 09:35 AM
                      • ohren
                        Original Xbox 1.0 PSU: Foxlink FTPS-0002 Rev. B. — 12 V low, 5 V high — transformer?
                        by ohren
                        Hello!

                        I'm looking at an original Xbox PSU: Foxlink ftps-0002 rev. B. The 12 V output is too low, and the 5 V output is too (?) high. Unfortunately I don't have an oscilloscope but only a DMM for diagnosis.

                        Measured voltages with no load:

                        After rectifier diodes
                        12V: 6.17 V
                        5V: 5.67 V

                        Secondary transformer pins AC measurement (really don't know if this says anything)
                        12V: 2-2.5 V
                        5V: 1.04 V


                        I also have another (working) Xbox psu from Delta. The same measures there, in order, being: 10.79,...
                        03-18-2023, 10:33 AM
                      • Loading...
                      • No more items.
                      Working...