Hello,
I know some might say... just buy another one. Sell it as parts..!
So had this AMP for quite some time. Recently I saw light smoke coming out of the AMP. Had my fire extinguisher close by. Just kidding. Turned immediately all devices off from mains.
Let things cool a bit, and opened up the amp device. I clearly saw on the main board which hosts the 5X amp (5.1), 3 10 ohms 1W resistors had their leads looking black, while the rest of the remaining 2 x 10 ohms were brownish as being installed from factory.
Spent some time downloading the Service manual disassembled the amp and reading the circuit, those resistors were indeed 10 ohms.
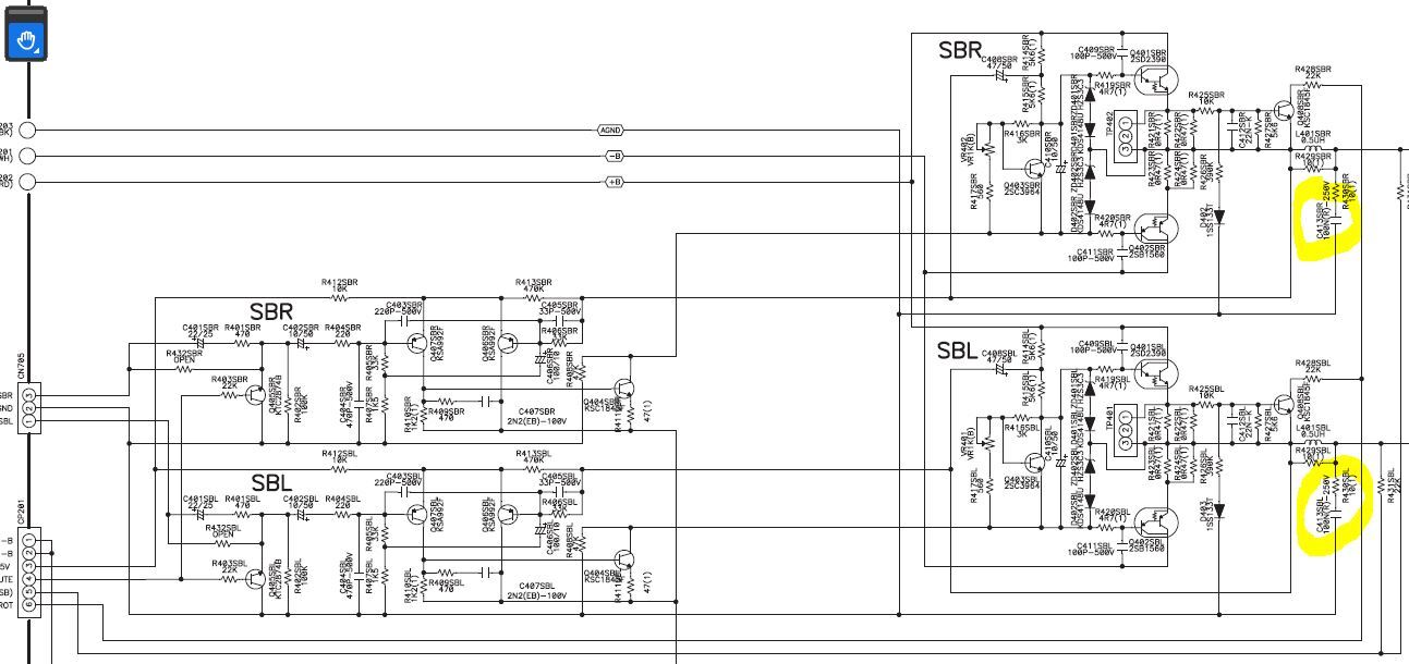
These are mounted after the output transistors in series with a 100nf Capacitor rated at 400V. I will post a schematic for reference. I thing they are making up a Zobel network to smooth out any anomalies from a PWM output.
Also on the other AMP module (named 2+1) which is mounted on the heatsink the same issue appeared.
2 of the 10 Ohms resistors used on the output Zobel Network were also fried. I have measured all of them after removal and they seemed to be open Circuit. The capacitors in the zobel network were intact.
I have replaced the resistors and checked the power transistors using DMM in Diode mode. Output transistors were Sanken 2SD2390 and 2SB1560 matched Darlington pair. All of them seemed to have had a leak, some between B-E others between C-E. So I replaced all of them with matching pairs of Sanken MN2488 and MP1560.
I also replaced KSA992 and KSC1845 Transistors used as Muting circuits and Diff amplifiers, and 2SC3964 Transistors used as BIAS Transistors or drivers to the Power Output transistors
Assembled the amp back and follow guidelines to adjust idling current of all power amp modules, although I messed up only with the SBR and SBL Channels I did adjust them successfully up to 2mv as per manual description.
Then I let the amp sit for 10 minutes idle. No smoke no smell no obvious heat from any components (brought my hand close to parts to sense heat issues).
Then I hooked up a pair of Speakers on Speaker A set , Speaker B Set, FL and FR. All sounded good. Switched to 7CH Surround and used Surround back to ON and started checking one by one the outputs. All outputs were good until I reached the Surround Back Left, and heard a high pitch noise out of the speaker, and it looks that until I turn the volume down one resistor 10 ohms from the Zobel Network (Surround back Left or SBL) turned black again. Check Transistors with DMM in Diode, all of them are ok. 😅
Why are those resistors are burning up ? Is it too much DC coming out of the Power transistors ? and why initially they failed ? Also if I remove the input cable from connector CP705 (left most side of the circuit) the whole amp goes into standby or protect mode (Thats understood) in my attempt to troubleshoot as to where this high pitch noise is coming.
Does any one had an experience like this or is it something that will force me to sell this amp as spares ?
I already spent 100 euros on parts importing them from a good source in Canada.
Is it worth fixing it ? is the BIAS adjustment of 2mv too much ?
Any help will be appreciated.
The resistors that are blown up are the R430SBR towards the output stage, however please note that all corresponding resistors from the zobel network for the other channels were found burned and replaced. The circuit repeats itself for all 7 channels.
I have checked power supply for +B against AGND and -B. Also the 15v rails measures correct. All the other volts needed from power supply such as 3.3v 1.2v for HDMI etc are also good. Connector CN705 found on the left most part of the circuit (3 pins) is originating from the Denon input controller card.
Just wanted to add that in order for an amp to make such a high pitch noise to speakers it simply means that it oscillates. For an amp to oscillate, it simply means that there is feedback back to the amp which is not negative. I simply do not understand where is that non negative feedback is coming back to the amp.
Hope I get some help
