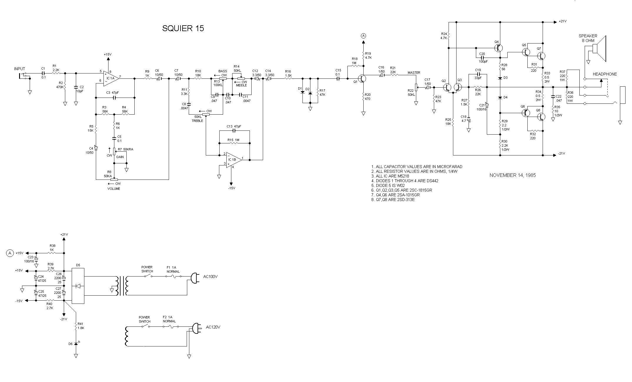
Looking for a schematic for this amp to help solve no output problem.
Power input ok no shorts, signal tracing for me is why I could do with a schematic.
thanks in advance
Power input ok no shorts, signal tracing for me is why I could do with a schematic.
thanks in advance
what did we say about hoarding too much stuff and depriving others of them?! *cough* socialism *cough* lol! 
Comment