Hello Badcaps!
I am trying to troubleshoot my Allen & Heath Xone:02 DJ mixer. I have had this for somewhere close to 20 years and have played music through it in one form or another pretty much every single day since I've had it, though these days it's usually from a wireless streaming receptacle (Apple Airport) more than the turntables that are also connected to it.
This week my music stopped working, and after a bit of a wild goose chase, I realised my mixer was dead. I checked the 500mA fuse in the device beside the power supply and found it was blown, so I replaced it with a new one, and as soon as I tried to power it on again, it blew the new (tested good before installation) fuse immediately. I dismantled the device and got down to the main board, where I have found a very burnt-looking resistor, but everything else looks fine to me - no leaky caps or other fouling as far as I have noticed.
I've found the service manual and schematics for this device accordingly (link to manualslib), but I'm a bit out of my depth now. I could (and am willing to) replace this resistor and solder a new one in, but I think a resistor won't just burn out for no reason - presumably something is sending too much electricity to it further up the chain.
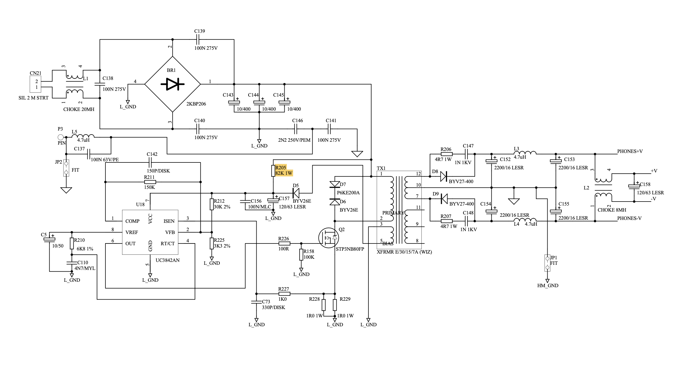
Per the service manual, the resistor is the one labelled in the schematics as R205, 82K 1W.
I would welcome your suggestions as to what is going on, and whether I should be replacing something else beside the resistor when I get the soldering iron out.
Thank you in advance for your advice.
I am trying to troubleshoot my Allen & Heath Xone:02 DJ mixer. I have had this for somewhere close to 20 years and have played music through it in one form or another pretty much every single day since I've had it, though these days it's usually from a wireless streaming receptacle (Apple Airport) more than the turntables that are also connected to it.
This week my music stopped working, and after a bit of a wild goose chase, I realised my mixer was dead. I checked the 500mA fuse in the device beside the power supply and found it was blown, so I replaced it with a new one, and as soon as I tried to power it on again, it blew the new (tested good before installation) fuse immediately. I dismantled the device and got down to the main board, where I have found a very burnt-looking resistor, but everything else looks fine to me - no leaky caps or other fouling as far as I have noticed.
I've found the service manual and schematics for this device accordingly (link to manualslib), but I'm a bit out of my depth now. I could (and am willing to) replace this resistor and solder a new one in, but I think a resistor won't just burn out for no reason - presumably something is sending too much electricity to it further up the chain.
Per the service manual, the resistor is the one labelled in the schematics as R205, 82K 1W.
I would welcome your suggestions as to what is going on, and whether I should be replacing something else beside the resistor when I get the soldering iron out.
Thank you in advance for your advice.

Comment