Hello,
I got hold of a non working bass amp Markbass minimark 802, witch stays dead when turned on.
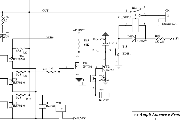
Before checking anything else, when opening, the first thing I see is a broken relay:

What would be the replacement part ?
I tried to look on the schematic of a similar markbass amp >HERE< but nothing is mentionned except "RL1".

On the remaining part of the relay we can still read "8A" but thats about all.
Would it be a G2RL relay (>HERE<) but which one ? (a G2RL-24 DC24 ?)
Thanks a lot for your help.
Yves
I got hold of a non working bass amp Markbass minimark 802, witch stays dead when turned on.
Before checking anything else, when opening, the first thing I see is a broken relay:

What would be the replacement part ?
I tried to look on the schematic of a similar markbass amp >HERE< but nothing is mentionned except "RL1".

On the remaining part of the relay we can still read "8A" but thats about all.
Would it be a G2RL relay (>HERE<) but which one ? (a G2RL-24 DC24 ?)
Thanks a lot for your help.
Yves
Comment