Capacitor choice for 200KHz

Collapse
X
 
  • Time
  • Show
Clear All
new posts
  • akis
    Member
    • Jun 2012
    • 20
    • UK

    #1

    Capacitor choice for 200KHz

    I need a capacitor at 20uF and 200KHz and 4V peak AC voltage. Ideally I should use a ceramic or film capacitor, but do not have one.

    So I used a pair of electrolytics at 1000uF each. I know that the electrolytics are not good at 200KHz so hopefully the 2*1000uF will suffice.

    However I am thinking of buying non-electrolytics at 20uF, except I am not sure what I need and they do cost a lot, so I'd rather ask before.

    At 20uF, it seems that there are all made for high voltages (200V, 300V) and have class qualifiers like "X2"...

    All I want is a 20uF as described above, what type/quality should I buy?
  • budm
    Badcaps Legend
    • Feb 2010
    • 40746
    • USA

    #2
    Re: Capacitor choice for 200KHz

    X/Y cap is safety cap for hooking up across the line,or Line to Ground, and it will fail open circuit and also not catching on fire they are CE/VDE/UL approved cap to use in that mode.
    I do not understand what you are trying to and the function of this 20uF, and do not see how you can be using a pair of 1000uF in place of 20uF cap.
    Any diagram?
    Never stop learning
    Basic LCD TV and Monitor troubleshooting guides.
    http://www.badcaps.net/forum/showthr...956#post305956

    Voltage Regulator (LDO) testing:
    http://www.badcaps.net/forum/showthr...999#post300999

    Inverter testing using old CFL:
    http://www.badcaps.net/forum/showthr...er+testing+cfl

    Tear down pictures : Hit the ">" Show Albums and stories" on the left side
    http://s807.photobucket.com/user/budm/library/

    TV Factory reset codes listing:
    http://www.badcaps.net/forum/showthread.php?t=24809

    Comment

    • akis
      Member
      • Jun 2012
      • 20
      • UK

      #3
      Re: Capacitor choice for 200KHz

      Hello

      I want to couple the output of a push-pull power amplifier (sinusoidal 4V peak, 200KHz) into a transformer and want to make sure there is no DC so I used a capacitor. Because the "load" maybe as low or lower than 4R the capacitor should not add to that, and at 200 KHz a 20uF capacitor is roughly 1/10 of 4R [ Zc = 1 / (2 * pi * F * C) ] - hence the 20uF.

      As I did not have a ceramic 20uF, while testing on the prototype, I used 2 * 1000 uF cans, and it works OK under load, although I feel I am mis-using the electrolytics for this application, and should be using a non-electrolytic capacitor.

      Ceramics and Film capacitors do not generally go up to 20uF except for those X2 funny ones at very high voltages (and very high prices).

      Are there any other capacitors I could use ?

      Thanks

      Comment

      • budm
        Badcaps Legend
        • Feb 2010
        • 40746
        • USA

        #4
        Re: Capacitor choice for 200KHz

        At only 4V peak, you can easily use parallel MLCC rated at 25v or more. They use MLCC in half bridge drive system for switch mode power supply all the time. How high is the power supply voltage, can't be that much if you only need 4V peak.
        I.E.
        Attached Files

        if you find these attachements useful please consider making a small donation to the site

        Last edited by budm; 06-19-2012, 06:41 PM.
        Never stop learning
        Basic LCD TV and Monitor troubleshooting guides.
        http://www.badcaps.net/forum/showthr...956#post305956

        Voltage Regulator (LDO) testing:
        http://www.badcaps.net/forum/showthr...999#post300999

        Inverter testing using old CFL:
        http://www.badcaps.net/forum/showthr...er+testing+cfl

        Tear down pictures : Hit the ">" Show Albums and stories" on the left side
        http://s807.photobucket.com/user/budm/library/

        TV Factory reset codes listing:
        http://www.badcaps.net/forum/showthread.php?t=24809

        Comment

        • akis
          Member
          • Jun 2012
          • 20
          • UK

          #5
          Re: Capacitor choice for 200KHz

          The power supply of the amplifier is +/-6 Volts. I cannot pretend I understand what the MLCC is.

          Comment

          • budm
            Badcaps Legend
            • Feb 2010
            • 40746
            • USA

            #6
            Re: Capacitor choice for 200KHz

            MLCC is the Multi-LayeR-Ceramic-Capacitor.
            Attached Files

            if you find these attachements useful please consider making a small donation to the site

            Never stop learning
            Basic LCD TV and Monitor troubleshooting guides.
            http://www.badcaps.net/forum/showthr...956#post305956

            Voltage Regulator (LDO) testing:
            http://www.badcaps.net/forum/showthr...999#post300999

            Inverter testing using old CFL:
            http://www.badcaps.net/forum/showthr...er+testing+cfl

            Tear down pictures : Hit the ">" Show Albums and stories" on the left side
            http://s807.photobucket.com/user/budm/library/

            TV Factory reset codes listing:
            http://www.badcaps.net/forum/showthread.php?t=24809

            Comment

            • akis
              Member
              • Jun 2012
              • 20
              • UK

              #7
              Re: Capacitor choice for 200KHz

              ahh thank you. so Farnell UK does not sell them (the through hole ones) and mouser are so expensive. mouser have them but demand a minimum order of 30 pounds and delievery of 12 pounds unless your order is over 50 pounds... why are capacitors are so expensive...

              Comment

              • budm
                Badcaps Legend
                • Feb 2010
                • 40746
                • USA

                #8
                Re: Capacitor choice for 200KHz

                They use a lot of them on computer mother board if you can use the surface mount type ( you can carefully solder the wires to the end caps). Do you have cap meter? Since your power supply is Bi-polar, so you are correct to use Ceramic type since they are not polarized and also has lower ESR and inductance.
                Never stop learning
                Basic LCD TV and Monitor troubleshooting guides.
                http://www.badcaps.net/forum/showthr...956#post305956

                Voltage Regulator (LDO) testing:
                http://www.badcaps.net/forum/showthr...999#post300999

                Inverter testing using old CFL:
                http://www.badcaps.net/forum/showthr...er+testing+cfl

                Tear down pictures : Hit the ">" Show Albums and stories" on the left side
                http://s807.photobucket.com/user/budm/library/

                TV Factory reset codes listing:
                http://www.badcaps.net/forum/showthread.php?t=24809

                Comment

                • 999999999
                  Badcaps Veteran
                  • Sep 2006
                  • 774
                  • USA

                  #9
                  Re: Capacitor choice for 200KHz

                  Can you restate what your circuit is? Push pull power amplifier of what signal at 200KHz?

                  Ceramic can work for digital signals but degrades analog.

                  You can get film caps at 20uF, not sure of prices there but they are used as motor start capacitors, commonly found at HVAC supply houses for about $20 USD. Naturally they are large, near the size of a 16 oz soft drink can.

                  Comment

                  • akis
                    Member
                    • Jun 2012
                    • 20
                    • UK

                    #10
                    Re: Capacitor choice for 200KHz

                    ah that is a clever idea, buy the cheap surface mount and attach two terminals to it. sounds fiddly but possible.

                    Comment

                    • akis
                      Member
                      • Jun 2012
                      • 20
                      • UK

                      #11
                      Re: Capacitor choice for 200KHz

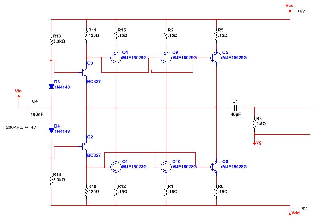
                      The circuit is an op-amp oscillator at 200KHz pure sinusoidal at +/-4V. This is then fed to a current amplification stage to drive a transformer. The current amplification stage is push-pull using complementary pairs at the output. The output of this stage, which is +/-4V, is fed to the transformer, whose primary resistance is expected to be as low as 2.5R. I have used a capacitor to isolate the transformer's primary from the output. I started by using 2 * 680nF capacitors, but then I got slightly better output with 2 * 1000 uF and 2 * 470uF all in parallel.

                      Comment

                      • akis
                        Member
                        • Jun 2012
                        • 20
                        • UK

                        #12
                        Re: Capacitor choice for 200KHz

                        This is the prototype which I am using, except the capacitor I used is as I said a combination of 2 * 1000uF and 2*470u
                        Attached Files

                        if you find these attachements useful please consider making a small donation to the site

                        Comment

                        • budm
                          Badcaps Legend
                          • Feb 2010
                          • 40746
                          • USA

                          #13
                          Re: Capacitor choice for 200KHz

                          Very simple Complementary pair output with no bias adjustment or temperature compensation circuits to take care of any drift in components and to reduce cross-over distortion or DC offset adjustment to set the center point to be at 0V. Distortion is not any concern? Not sure what the receiving end input signal (generated by this circuits) requirements are. It may do its job just find.
                          Never stop learning
                          Basic LCD TV and Monitor troubleshooting guides.
                          http://www.badcaps.net/forum/showthr...956#post305956

                          Voltage Regulator (LDO) testing:
                          http://www.badcaps.net/forum/showthr...999#post300999

                          Inverter testing using old CFL:
                          http://www.badcaps.net/forum/showthr...er+testing+cfl

                          Tear down pictures : Hit the ">" Show Albums and stories" on the left side
                          http://s807.photobucket.com/user/budm/library/

                          TV Factory reset codes listing:
                          http://www.badcaps.net/forum/showthread.php?t=24809

                          Comment

                          • akis
                            Member
                            • Jun 2012
                            • 20
                            • UK

                            #14
                            Re: Capacitor choice for 200KHz

                            As you suggested I am looking to buy MLCC 10uF/25V and 20uF/25V X7R from Mouser and try them to see how they look on the scope. They are not that expensive at 25V.

                            Regarding biasing and overheating, the circuit works well at +/-6V which is the expected rail voltage. On the test circuit the transistors have tiny local heatsinks and they do not even get warm. The final device will have a proper larger heat sink.

                            From the theory that I know I can increase the 0.15R to something larger, maybe even 1R, to stop any single transistors from getting too hot, as long as I do not see a reduction of the amplitude of the output.

                            As an experiment, at +/- 7 V, individual transistors do get hot, reach 45-50C, and they stabilise there, while some others are at 30C. This is because of the fixed biasing as you said.

                            Comment

                            • budm
                              Badcaps Legend
                              • Feb 2010
                              • 40746
                              • USA

                              #15
                              Re: Capacitor choice for 200KHz

                              You should mount the 2 Bias Diode on the heat sink (just have the bodies touch the heat sink and use heat sink compound) to help reduce the thermal run away and at least maintain the bias current when the output transistors get heat up.
                              Never stop learning
                              Basic LCD TV and Monitor troubleshooting guides.
                              http://www.badcaps.net/forum/showthr...956#post305956

                              Voltage Regulator (LDO) testing:
                              http://www.badcaps.net/forum/showthr...999#post300999

                              Inverter testing using old CFL:
                              http://www.badcaps.net/forum/showthr...er+testing+cfl

                              Tear down pictures : Hit the ">" Show Albums and stories" on the left side
                              http://s807.photobucket.com/user/budm/library/

                              TV Factory reset codes listing:
                              http://www.badcaps.net/forum/showthread.php?t=24809

                              Comment

                              • Uranium-235
                                Comrade Glimmer
                                • Aug 2007
                                • 5045
                                • US

                                #16
                                Re: Capacitor choice for 200KHz

                                Originally posted by budm
                                Very simple Complementary pair output with no bias adjustment or temperature compensation circuits to take care of any drift in components and to reduce cross-over distortion or DC offset adjustment to set the center point to be at 0V. Distortion is not any concern? Not sure what the receiving end input signal (generated by this circuits) requirements are. It may do its job just find.
                                Originally posted by budm
                                You should mount the 2 Bias Diode on the heat sink (just have the bodies touch the heat sink and use heat sink compound) to help reduce the thermal run away and at least maintain the bias current when the output transistors get heat up.
                                I notice you have 'knowledge seeker' selected in your profile. We should probably add 'Guru' or 'Circuit Designer' as selections just for people like you.
                                Cap Datasheet Depot: http://www.paullinebarger.net/DS/
                                ^If you have datasheets not listed PM me

                                Comment

                                • budm
                                  Badcaps Legend
                                  • Feb 2010
                                  • 40746
                                  • USA

                                  #17
                                  Re: Capacitor choice for 200KHz

                                  Oh, I am still learning in as many field of electronics as possible, part of my day time job to keep up with the technology.
                                  Actually, I do design works from the what they call from napkin concept to final product down to every nuts and bolts, Sch & PCB layout (Altium Designer CAD program) , mechanical (Autodesk and Solidworks CAD), BOM.
                                  The only thing I will not touch is the software/firmware stuff, we have the guys to do that part.
                                  Never stop learning
                                  Basic LCD TV and Monitor troubleshooting guides.
                                  http://www.badcaps.net/forum/showthr...956#post305956

                                  Voltage Regulator (LDO) testing:
                                  http://www.badcaps.net/forum/showthr...999#post300999

                                  Inverter testing using old CFL:
                                  http://www.badcaps.net/forum/showthr...er+testing+cfl

                                  Tear down pictures : Hit the ">" Show Albums and stories" on the left side
                                  http://s807.photobucket.com/user/budm/library/

                                  TV Factory reset codes listing:
                                  http://www.badcaps.net/forum/showthread.php?t=24809

                                  Comment

                                  • Uranium-235
                                    Comrade Glimmer
                                    • Aug 2007
                                    • 5045
                                    • US

                                    #18
                                    Re: Capacitor choice for 200KHz

                                    that still puts you ahead in the fundamentals of most of the people here, but than again, fundamentals is what its all about
                                    Cap Datasheet Depot: http://www.paullinebarger.net/DS/
                                    ^If you have datasheets not listed PM me

                                    Comment

                                    • akis
                                      Member
                                      • Jun 2012
                                      • 20
                                      • UK

                                      #19
                                      Re: Capacitor choice for 200KHz

                                      Hi guys, been a while. I have gone through many iterations since I last posted here. Rial supply is now increased to +/-12V DC. There are two biasing diodes one of which is bypassed with 1KOhm trimmer so I can adjust the bias. My capacitor is a 10uF/25V surface mount on which I have soldered two wires. It is a tiny little thing but works really well. http://uk.farnell.com/jsp/search/pro...sp?SKU=2070524

                                      Comment

                                      • budm
                                        Badcaps Legend
                                        • Feb 2010
                                        • 40746
                                        • USA

                                        #20
                                        Re: Capacitor choice for 200KHz

                                        So can we how you use this amplifier with the rest of your setup?
                                        Never stop learning
                                        Basic LCD TV and Monitor troubleshooting guides.
                                        http://www.badcaps.net/forum/showthr...956#post305956

                                        Voltage Regulator (LDO) testing:
                                        http://www.badcaps.net/forum/showthr...999#post300999

                                        Inverter testing using old CFL:
                                        http://www.badcaps.net/forum/showthr...er+testing+cfl

                                        Tear down pictures : Hit the ">" Show Albums and stories" on the left side
                                        http://s807.photobucket.com/user/budm/library/

                                        TV Factory reset codes listing:
                                        http://www.badcaps.net/forum/showthread.php?t=24809

                                        Comment

                                        Related Topics

                                        Collapse

                                        • MORETTIGIAN
                                          Capacitor detached from PCB – RTX 2070 Super Founders Edition
                                          by MORETTIGIAN
                                          Title:
                                          Capacitor detached from PCB – RTX 2070 Super Founders Edition

                                          Description:
                                          During maintenance on an RTX 2070 SUPER Founders Edition, I found a capacitor lying on my desk after reassembly.
                                          I did not notice it detaching, so I am unsure of its original location on the PCB.

                                          Procedure performed:
                                          - Removed backplate
                                          - Cleaned heatsink and PCB with isopropyl alcohol + soft ESD brush
                                          - Reapplied thermal compound
                                          - Reassembled card

                                          Observed behavior after reassembly:
                                          - GPU powers on and operates normally under...
                                          09-18-2025, 12:14 PM
                                        • Prolog
                                          RTX 3080 FE Identifying capacitor
                                          by Prolog
                                          Hi people, I hope this is the correct spot to post this, I'm new to the forum.

                                          I have an RTX 3080 Founders Edition which has a burnt up capacitor (it was in parallel with another capacitor which appears damaged too), so I am hoping to be able to identify the capacitor values and order replacements.

                                          I hope these photos make it clear which component I am referring to:
                                          (yes, the soldering is a bit botched from removing the blown one, I know)

                                          I have found the board schematic (attached), but there does not seem to be a boardview available. I have never...
                                          12-01-2024, 08:27 PM
                                        • chth96
                                          If I replace with inferior capacitor, Is it No harm to other IC components at all?
                                          by chth96
                                          I replaced some capacitor which is located on optical pickup pcb which is shown in the table below(PCB #2).Because it have been out of order.
                                          Now,It works very well,But I just have found that all caps (6svpc100my and other part number as well) ,which is shown in the table below, has ultra-high ripple current spec.
                                          It is not able to obtain any capacitor which can be a substitute for this ultra-high ripple current nichicon capacitor.
                                          So I replaced it with samxon and rubycon's general capacitor(GP,YXA series).
                                          I know that these capacitor will not last as long as nichicon capacitor...
                                          12-22-2023, 04:34 AM
                                        • chth96
                                          How can I test non-polarized capacitor?
                                          by chth96
                                          I desoldered samwha NF capacitor(50v 5.6uf) from PCB circuit of 29inch CRT TV which have symptoms of no display after I heard sound of inrush of current to TV whenever I switch on this television.
                                          I measured ESR value of this non-polarized capacitor(samwha NF capacitor 50v 5.6uf) by means of MESR-100 ESR meter and It displayed 0.3 ohm

                                          And When I measured its capacitance with digital multimeter and LCR-T4 Mega328 meter, It displayed 10uf from DMM and 8uf from LCR-T4 meter.
                                          I found catalogue of samwha capacitor(samwha-catalogue_3.pdf file), which is attached to this thread,...
                                          06-02-2024, 07:31 PM
                                        • chth96
                                          Is it no harm to replace with capacitor without ripple current rating?
                                          by chth96
                                          When I tried to repair LG 29 inch CRT TV, I found that the ESR value of samyoung SMS capacitor(160v 2.2uf), which is very close to D1879 transistor, is 6 ohm.


                                          Judging from above ESR Meter Table,I think It is necessary to replace this sms capacitor.So I visited local electronics shop,and I purchased 160v 2.2uf rubycon YK capacitor.
                                          But when I browse through rubycon YK datasheet,I found that there is no ripple current rating for 160v 2.2uf specification. But On the contrary, I found 39 mA ripple current rating for 160v 2.2uf SMS capacitor.
                                          Rubycon YK DataSheet (b...
                                          04-19-2024, 05:19 AM
                                        • Loading...
                                        • No more items.
                                        Working...