I've been repairing tv's for almost 3 years now , just for my hobby! Basically i only repair Panasonic plasma tv's from 2011+ and to be honest....i really didn't know what i was doing in the beginning. Didn't know how to measure igbt's and diodes and with a little help from friends/youtube and great members on this forum i learned more and more and developed a passion for the Panasonic plasma tv. 
Over these 3 years i repaired a lot of 2011 models and collected a lot of damaged Y-sus boards from 2011+ models. I always thought ... "Ha , just change those 6 fets and we got a working tv " but i was wrong. Over the last year i got more damaged boards then working boards. Not because of my soldering or knowledge but because of FAKE parts.
 " but i was wrong. Over the last year i got more damaged boards then working boards. Not because of my soldering or knowledge but because of FAKE parts. 
Fake 30F131 , RJP30H2A , DG302 and RF1501 blew most of the boards. On the pictures you will see boards that i received from people that tried to repair the 7 blink problem. Not only you will see "bad" soldering by those people but also fake parts and the results. Fake parts + not cleaning the board will result in blowing diodes/fets and fire! 
 
At the moment i have 24 Y-sus boards from 42GT30/50VT30 and thats why i started this thread , 24 is a lot!! All with 6 or 7 blinks but all of them took massive hits or were used as scrap boards. I decided to try and bring them back alive. Some are missing the capacitors , others got blown diodes above the white prong connector and others have parts gone/missing that i need to figure out what they are.
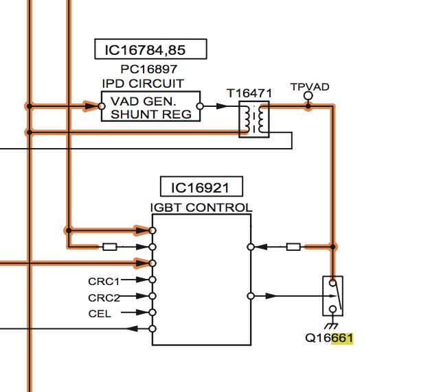
Because most of the problems are in the "Energy recovery circuit" i will put my focus on those parts first. Panasonic provided a parts list in the service manual but its not always clear what the exact item is.
I know it will cost me some money but it will be worth it in the end. Why? I recently repaired one that blew 4 or 5 times and is now working so that gave me hope.
I love soldering , got a spare GT30 , VT30 and ST30 and i got the time so i got nothing to loose....maybe a little money but the knowledge is worth more.
I just need to figure out what parts are bad and maybe in the end i can help someone with the same problem.
I have ordered all resistors , photo couplers , diodes , igbt's , capacitors in the energy recovery circuit. All are original parts from a chip company in China. I found them via HKinventory.com , it will cost a little more but they ship with DHL and i received the original parts in 2/3 days.
Next chapter , parts!
					Over these 3 years i repaired a lot of 2011 models and collected a lot of damaged Y-sus boards from 2011+ models. I always thought ... "Ha , just change those 6 fets and we got a working tv
 " but i was wrong. Over the last year i got more damaged boards then working boards. Not because of my soldering or knowledge but because of FAKE parts.
 " but i was wrong. Over the last year i got more damaged boards then working boards. Not because of my soldering or knowledge but because of FAKE parts. Fake 30F131 , RJP30H2A , DG302 and RF1501 blew most of the boards. On the pictures you will see boards that i received from people that tried to repair the 7 blink problem. Not only you will see "bad" soldering by those people but also fake parts and the results. Fake parts + not cleaning the board will result in blowing diodes/fets and fire!
 
 At the moment i have 24 Y-sus boards from 42GT30/50VT30 and thats why i started this thread , 24 is a lot!! All with 6 or 7 blinks but all of them took massive hits or were used as scrap boards. I decided to try and bring them back alive. Some are missing the capacitors , others got blown diodes above the white prong connector and others have parts gone/missing that i need to figure out what they are.
Because most of the problems are in the "Energy recovery circuit" i will put my focus on those parts first. Panasonic provided a parts list in the service manual but its not always clear what the exact item is.
I know it will cost me some money but it will be worth it in the end. Why? I recently repaired one that blew 4 or 5 times and is now working so that gave me hope.
I love soldering , got a spare GT30 , VT30 and ST30 and i got the time so i got nothing to loose....maybe a little money but the knowledge is worth more.
I just need to figure out what parts are bad and maybe in the end i can help someone with the same problem.
I have ordered all resistors , photo couplers , diodes , igbt's , capacitors in the energy recovery circuit. All are original parts from a chip company in China. I found them via HKinventory.com , it will cost a little more but they ship with DHL and i received the original parts in 2/3 days.
Next chapter , parts!

 
		 
		 
	
Comment