HP-S5053 4 blue blinks - no video or audio

Collapse
X
 
  • Time
  • Show
Clear All
new posts
  • ajshoe
    ajshoe
    • Dec 2012
    • 477
    • usa

    #1

    HP-S5053 4 blue blinks - no video or audio

    Plasma set powers on - then blinks 4 times (blue power button LED) then blue LED goes off. All power supply voltages are there and correct with all connections. No video, no OSD, no Audio. Have service manual. Y and X main boards are getting voltage but not 'on' (no heat from heatsinks). have green flashing led on digital board. set acts like it is on but no video, no OSD, or audio. all fuses on x and y are good. thanks. service manual says to replace Y main, X main, and then logic main ??? boards look good. There were 3 bad caps (2 on PSB, 1 on X- main) that I replaced. checked most on X Main and PSB. any suggestions ?
  • tom66
    EVs Rule
    • Apr 2011
    • 32560
    • UK

    #2
    Re: HP-S5053 4 blue blinks - no video or audio

    Samsung or LG plasma panel?
    Is there a green LED lit on the Y-Main?
    Please do not PM me with questions! Questions via PM will not be answered. Post on the forums instead!
    For service manual, schematic, boardview (board view), datasheet, cad - use our search.

    Comment

    • ajshoe
      ajshoe
      • Dec 2012
      • 477
      • usa

      #3
      Re: HP-S5053 4 blue blinks - no video or audio

      I saw a post about that green led - I have searched the whole board - can't find it. ran some tests hour ago. in standby VS_ON is 0, PS_ON is 3.22 V. when power button is pushed (after 4 blue blinks) - VS_ON is 3.22 V, PS_ON is 0. is this correct ? all voltages from PSB are correct after 4 blue blinks.

      display is SAMSUNG PDP module s50HW-YB01

      Y Main is LJ41-05616A.

      have a feeling the main board is bad.
      Last edited by ajshoe; 07-06-2013, 05:09 PM.

      Comment

      • ajshoe
        ajshoe
        • Dec 2012
        • 477
        • usa

        #4
        Re: HP-S5053 4 blue blinks - no video or audio

        Bump
        Last edited by ajshoe; 07-06-2013, 05:00 PM. Reason: redundant

        Comment

        • lymon
          New Member
          • Jul 2013
          • 9
          • usa

          #5
          Re: HP-S5053 4 blue blinks - no video or audio

          I have an Olevia TV that also flashes a blue light and won't turn on. Sorry to post on your thread.

          Comment

          • tw2005
            Badcaps Legend
            • Oct 2011
            • 6458
            • Australia

            #6
            Re: HP-S5053 4 blue blinks - no video or audio

            Originally posted by ajshoe
            I saw a post about that green led - I have searched the whole board - can't find it. ran some tests hour ago. in standby VS_ON is 0, PS_ON is 3.22 V. when power button is pushed (after 4 blue blinks) - VS_ON is 3.22 V, PS_ON is 0. is this correct ? all voltages from PSB are correct after 4 blue blinks.

            display is SAMSUNG PDP module s50HW-YB01

            Y Main is LJ41-05616A.

            have a feeling the main board is bad.
            Sounds normal, I think you may have that part number wrong though.

            Maybe have a closer check of the buffers for shorts and the xmain,ymain. The logic board could be detecting a fault and shutting it down.

            Could be mainboard but I'd check those others first in case there is something obvious you can find.

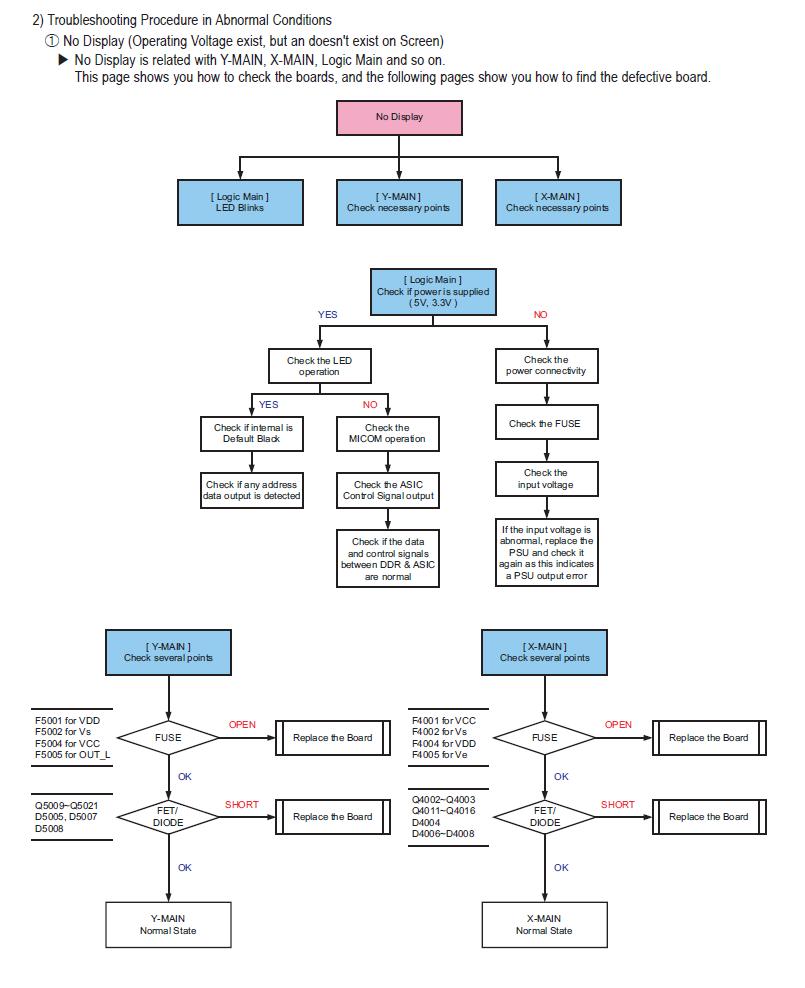
            Don't know much about these , a couple of snaps from the service manual below for checkpoints.

            The next generation panel which you can use the buffers from yours in, had a habit of shorting the upper buffer and blowing ymains.

            That's all I can guide you with.
            Attached Files

            if you find these attachements useful please consider making a small donation to the site

            Comment

            • ajshoe
              ajshoe
              • Dec 2012
              • 477
              • usa

              #7
              Re: HP-S5053 4 blue blinks - no video or audio

              on power on - green LED on LOGIC board is blinking at 1/2 second rate (normal).

              What I don't understand is the flow chart for checking the Y MAIN from the service manual on page 6-9 from service manual.

              On my set - I don't have F5004 or F5005 on the y MAIN. Also the FET/ DIODE numbering is incorrect ??



              I'm going to try to power up the test pattern today - let u know.

              Comment

              • tw2005
                Badcaps Legend
                • Oct 2011
                • 6458
                • Australia

                #8
                Re: HP-S5053 4 blue blinks - no video or audio

                Yeah, I've come across that before where the manual may not keep up with the revisions. I think I could spot 3 fuses in the photo with a wire link in place of one of those. I guess check what fuses you do have assuming it looks the same? the FETs and Diodes would most likely be all those SMDs.

                I had a Q7, same boards as yours which apparently had a blank screen but sound. I never could get it to fail but it does appear to be how this model goes, intermittent screen loss. I did reflow a number of joints on the ymain but like I say, it never failed. Maybe it was bad joints but I learnt nothing from that one as to what I did fixed it or what?? It was a very heavy TV, 2006/7 era.
                Last edited by tw2005; 07-07-2013, 07:51 AM.

                Comment

                • ajshoe
                  ajshoe
                  • Dec 2012
                  • 477
                  • usa

                  #9
                  Re: HP-S5053 4 blue blinks - no video or audio

                  THIS SET IS HEAVY (manuf - 11/2006) !!

                  ran test pattern generator - no display.
                  Y MAIN - Vset = +191.5 V, V scan = -186.8 V, Vsc-h = -177 V
                  X MAIN - Vs = +202 V, Vb = +111 V.

                  updated part #s: Y MAIN = LJ92-01436A / 01391B
                  X MAIN = LJ92-01326A / 01388A

                  voltages seem to check out - maybe Y Buffer board ??

                  Comment

                  • ajshoe
                    ajshoe
                    • Dec 2012
                    • 477
                    • usa

                    #10
                    Re: HP-S5053 4 blue blinks - no video or audio

                    with power on:
                    X MAIN can hear faint buzzing noise.
                    Y MAIN can hear very faint clicking noise.

                    Comment

                    • ajshoe
                      ajshoe
                      • Dec 2012
                      • 477
                      • usa

                      #11
                      Re: HP-S5053 4 blue blinks - no video or audio

                      Y upper and lower buffer boards ohm out OK. starting to think display panel is bad
                      Last edited by ajshoe; 07-07-2013, 11:33 AM.

                      Comment

                      • ajshoe
                        ajshoe
                        • Dec 2012
                        • 477
                        • usa

                        #12
                        Re: HP-S5053 4 blue blinks - no video or audio

                        Is there a way to check y main board. Have a scope. Thanks

                        Comment

                        • tom66
                          EVs Rule
                          • Apr 2011
                          • 32560
                          • UK

                          #13
                          Re: HP-S5053 4 blue blinks - no video or audio

                          Yep, you will need a 10X probe and scope rated to at least 400V, 20MHz.
                          Please do not PM me with questions! Questions via PM will not be answered. Post on the forums instead!
                          For service manual, schematic, boardview (board view), datasheet, cad - use our search.

                          Comment

                          • ajshoe
                            ajshoe
                            • Dec 2012
                            • 477
                            • usa

                            #14
                            Re: HP-S5053 4 blue blinks - no video or audio

                            whats easiest way to check if y main is functioning ? thanks

                            Comment

                            • tom66
                              EVs Rule
                              • Apr 2011
                              • 32560
                              • UK

                              #15
                              Re: HP-S5053 4 blue blinks - no video or audio

                              With the scope... If you post a picture of what scope you have and what probe you have we can see if it is capable.
                              Please do not PM me with questions! Questions via PM will not be answered. Post on the forums instead!
                              For service manual, schematic, boardview (board view), datasheet, cad - use our search.

                              Comment

                              • ajshoe
                                ajshoe
                                • Dec 2012
                                • 477
                                • usa

                                #16
                                Re: HP-S5053 4 blue blinks - no video or audio

                                scope says 400V and 10X probe. pics attached
                                Attached Files

                                if you find these attachements useful please consider making a small donation to the site

                                Comment

                                • tom66
                                  EVs Rule
                                  • Apr 2011
                                  • 32560
                                  • UK

                                  #17
                                  Re: HP-S5053 4 blue blinks - no video or audio

                                  That looks capable. Do you know how to use it? For example if I said set channel 1 to 10V/div and timebase to 10ms/div you would understand?
                                  Please do not PM me with questions! Questions via PM will not be answered. Post on the forums instead!
                                  For service manual, schematic, boardview (board view), datasheet, cad - use our search.

                                  Comment

                                  • ajshoe
                                    ajshoe
                                    • Dec 2012
                                    • 477
                                    • usa

                                    #18
                                    Re: HP-S5053 4 blue blinks - no video or audio

                                    used scope many times - I'm an retired EE. Been on vac - I will look into schematic today. I'm assuming the smd devices (big heatsink) are suspect

                                    Comment

                                    • tom66
                                      EVs Rule
                                      • Apr 2011
                                      • 32560
                                      • UK

                                      #19
                                      Re: HP-S5053 4 blue blinks - no video or audio

                                      OK, probe set to 10X if adjustable.
                                      Scope set to LINE TRIGGER (60Hz), 10V/div, 10ms/div.
                                      Connect to SOURCE of one of the SMD FETs in the long row Q5030 Q5029 etc. As highlighted.

                                      https://www.badcaps.net/forum/attach...6&d=1373190390

                                      Show us what you see...
                                      Attached Files

                                      if you find these attachements useful please consider making a small donation to the site

                                      Please do not PM me with questions! Questions via PM will not be answered. Post on the forums instead!
                                      For service manual, schematic, boardview (board view), datasheet, cad - use our search.

                                      Comment

                                      • ajshoe
                                        ajshoe
                                        • Dec 2012
                                        • 477
                                        • usa

                                        #20
                                        Re: HP-S5053 4 blue blinks - no video or audio

                                        pic 1 - 2 volt / div
                                        pic 2 - 2 volt / div.
                                        pic 3 - 5 volt / div

                                        on line sync - couldn't get it to sync.

                                        is there a way to reset this set ?? wondering why there is no audio.
                                        Attached Files

                                        if you find these attachements useful please consider making a small donation to the site

                                        Last edited by ajshoe; 07-14-2013, 12:33 PM.

                                        Comment

                                        Related Topics

                                        Collapse

                                        • Document Archive
                                          HP EliteDesk 800 G3 + GoPro HERO6 Black 4K Ultra HD Video Camera EliteDesk 800 i7-7700 Specification for Upgrade or Repair
                                          by Document Archive
                                          This specification for the HP EliteDesk 800 G3 + GoPro HERO6 Black 4K Ultra HD Video Camera can be useful for upgrading or repairing a desktop PC that is not working. As a community we are working through our specifications to add valuable data like the EliteDesk 800 G3 + GoPro HERO6 Black 4K Ultra HD Video Camera boardview and EliteDesk 800 G3 + GoPro HERO6 Black 4K Ultra HD Video Camera schematic. Our users have donated over 1 million documents which are being added to the site. This page will be updated soon with additional information. Alternatively you can request additional help from our...
                                          09-12-2024, 02:00 PM
                                        • iizik
                                          P15 Gen 1 (type 20ST, 20SU) Laptop (ThinkPad) - Type 20ST need main and video BIOS
                                          by iizik
                                          P15 Gen 1 (type 20ST, 20SU) Laptop (ThinkPad) - Type 20ST needs the main BIOS and video. The client says that after the Windows updates there was a firmware update and after that the device makes the sound of music when there is no screen. Moreover, if you turn it on several times then the picture sometimes appears and it works and passes all tests (wonder)
                                          and may even reboot normally a couple of times
                                          Now he doesn't want it anymore, no matter what I tried
                                          It helped to change the video cable a couple of times, I ordered a new cable, it didn't help
                                          Of course I checked the...
                                          07-17-2024, 09:58 AM
                                        • alltvrepairs
                                          Samsung UE65RU7090UXZT main board issue no video out. BN94-14180M
                                          by alltvrepairs
                                          Hi,

                                          I have confirmed that I have a mainboard problem.
                                          I have tracked no hardware issued on board so might be a software dump required.

                                          I have searched a bit but wasn't able to find anything for my screen:

                                          Here are some more details:
                                          Panel: cy-nn065hgev1h
                                          Main: BN94-14180M P08F

                                          Your help much appreciated!










                                          ...
                                          05-16-2025, 03:03 AM
                                        • Document Archive
                                          Lenovo IdeaPad IP3 15 R7 5825U 8GB 512GB BLUE Notebook 300 Specification for Upgrade or Repair
                                          by Document Archive
                                          This specification for the Lenovo IdeaPad IP3 15 R7 5825U 8GB 512GB BLUE Notebook can be useful for upgrading or repairing a laptop that is not working. As a community we are working through our specifications to add valuable data like the IP3 15 R7 5825U 8GB 512GB BLUE boardview and IP3 15 R7 5825U 8GB 512GB BLUE schematic. Our users have donated over 1 million documents which are being added to the site. This page will be updated soon with additional information. Alternatively you can request additional help from our users directly on the relevant badcaps forum. Please note that we offer no...
                                          09-07-2024, 05:00 AM
                                        • Document Archive
                                          Lenovo IdeaPad IP3 14 I7-1255U 8GB 512GB BLUE Notebook 300 Specification for Upgrade or Repair
                                          by Document Archive
                                          This specification for the Lenovo IdeaPad IP3 14 I7-1255U 8GB 512GB BLUE Notebook can be useful for upgrading or repairing a laptop that is not working. As a community we are working through our specifications to add valuable data like the IP3 14 I7-1255U 8GB 512GB BLUE boardview and IP3 14 I7-1255U 8GB 512GB BLUE schematic. Our users have donated over 1 million documents which are being added to the site. This page will be updated soon with additional information. Alternatively you can request additional help from our users directly on the relevant badcaps forum. Please note that we offer no...
                                          09-07-2024, 05:00 AM
                                        • Loading...
                                        • No more items.
                                        Working...