CyberPower 1350AVR and 1500AVR - Repair

Collapse
X
 
  • Time
  • Show
Clear All
new posts
  • pete_c
    Member
    • Apr 2022
    • 16
    • US

    #1

    CyberPower 1350AVR and 1500AVR - Repair

    Both are older than years old now.

    Pooling info here from what I have read.

    Cyberpower 1500AVR takes 4-5 days to charge batteries after test depletion.

    Made an RPi Nutserver for the rack and using PFSense for the telco area with an APC.

    Using Nutserver with Home Assistant.

    Last week ordered

    33uF 200v Rubycon Electrolytic Radial Lead Capacitors
    22UF 50V Electrolytic Radial Lead Capacitors
    VIPer22A "Original" ST 8P DIP IC 2 pcs

    Noticed that the old Cyberpower UPS's output ~12-14VDC to the two batteries.

    The new Cyberpower 1500's output ~ 27VDC to the two batterie

    Purchased new batteries for the 1350 a couple of months ago and 1500 last week.

    Discharged the 1500 to 10% and recharged it. Took 5 days to charge to 100%



    Attached Files

    if you find these attachements useful please consider making a small donation to the site

    Last edited by pete_c; 05-06-2022, 04:14 PM.
    Auto mator
  • pete_c
    Member
    • Apr 2022
    • 16
    • US

    #2
    Re: CyberPower 1350AVR and 1500AVR - Repair

    I took apart the Cyberpower 1500C / AVR. It was still working but only showing 12-13VDC charging voltage. I see issues on the main board as described in previous posts.

    Bottom tag on Cyberpower 1500c



    Remove screw pictured and pull panel down and off. Disconnect front panel cable and two battery pack wires red and black.



    Remove two screws holding case together on front of case as shown in picture and six screws on back of panel. Lift cover off to see board.







    Remove red and block wire on the top of board as shown. Remove 4 screws holding the board to the case. Lift board to remove, clean and replace parts.









    The Cyberpower 1500c purchased ~ 10 years ago was still working but taking a long time to charge up batteries to 100%. (4-5 days).

    Next steps shown will be removal of caps and IC and clean up and replacement of parts.

    Today shutting down Cyberpower 1350 which appears to be working still with 12-13 VDC on it. Replacing it with a new Cyberpower 1500 (one of two purchased in the last couple of weeks).
    Attached Files

    if you find these attachements useful please consider making a small donation to the site

    Last edited by pete_c; 05-07-2022, 02:58 PM.
    Auto mator

    Comment

    • pete_c
      Member
      • Apr 2022
      • 16
      • US

      #3
      Re: CyberPower 1350AVR and 1500AVR - Repair

      BTW here running NUT on BSD PFSense / XigmaNAS and built a couple of RPi2's which are NUT servers. Monitoring them with Home Assistant.

      Here is the Cyberpower 1350 which will need to be repaired. Notice the charging voltage on it.



      Here is the new Cyberpower 1500. Noticed the difference in the charging voltage.



      I have yet to move the Cyberpower 1500 to the work bench. Looks easy to de solder the caps and IC. Looks difficult to clean off the old glue.

      Might try..

      - PCB cleaner (Electro-Wash)
      - Denatured Alcohol
      - Flux Remover

      Maybe Acetone??
      Attached Files

      if you find these attachements useful please consider making a small donation to the site

      Auto mator

      Comment

      • pete_c
        Member
        • Apr 2022
        • 16
        • US

        #4
        Re: CyberPower 1350AVR and 1500AVR - Repair

        8th of May, 2022

        Took the board out with all of its connections intact. Brought it down to the basement workbench where I have a soldering station and heat gun.

        Using a large magnifying glass with lamp for all of the desoldering stuff. It is very old. Real glass and a fluorescent circular bulb on it. Got this in the 60's when tinkering with Amateur radio.



        Desoldered and removed two capacitors. Easy to do once I re soldered the posts.

        IC difficult.

        Purchased tiny wire cutter which I did not have to nip off the IC terminals on the top of the board.

        Have desoldered IC posts. This way I can grab one post at a time to remove it.

        I was going to purchase a soldering vacuum but really not necessary for doing this a couple of times.

        There is a lot of glue that goes between one post on IC and Capacitor.

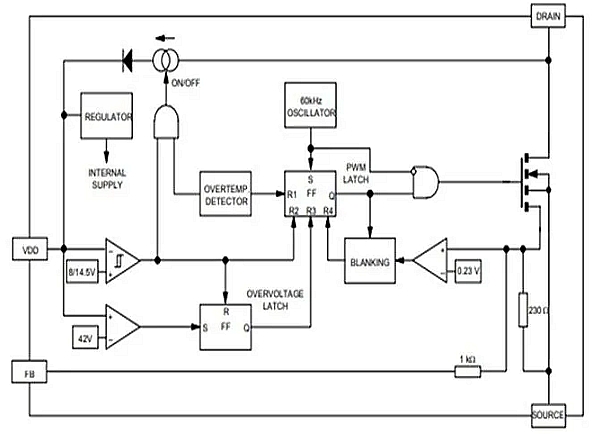
        Here is a large picture of the damaged VIPer22A. I am surprised that the UPS still kind of worked; well with 12-14VDC charging two batteries.

        Still wondering best way to clean the glue off.



        Here is a block diagram of the VIPer22A.



        How does this provide 24VDC + charging voltage to the UPS two 12VDC batteries?

        What is the purpose of the glue that is there?
        Attached Files

        if you find these attachements useful please consider making a small donation to the site

        Last edited by pete_c; 05-08-2022, 10:36 AM.
        Auto mator

        Comment

        • pete_c
          Member
          • Apr 2022
          • 16
          • US

          #5
          Re: CyberPower 1350AVR and 1500AVR - Repair

          Update 10th of May, 2022

          Got my little wire clipper today.

          Clipped the top 8 IC pins with the wire clipper. Chip was burnt and brittle.

          Using a small needle nose pulled on pins as I de soldered them.

          Closes pin to capacitor did not have any solder on it and fell off.

          Using a pin to make sure that there was no solder in the holes.

          Using an exacto blade lifted the glue off in one chunk. Fell off.

          Cleaned top of board with alcohol.

          Typically have taken pictures of projects using my digital SLR. This is the first time I have used my phone to take pictures like this.



          Attached Files

          if you find these attachements useful please consider making a small donation to the site

          Last edited by pete_c; 05-10-2022, 02:28 PM.
          Auto mator

          Comment

          • pete_c
            Member
            • Apr 2022
            • 16
            • US

            #6
            Re: CyberPower 1350AVR and 1500AVR - Repair

            11th of May, 2022

            Installed IC and caps today. Put the board back in the case and put the case together.

            Plugged it in and it showed a 72% charge. 2 hours later it was at 100%.

            The battery voltage showing is what each battery is for the older 1500 and 1350.

            Will test the Cyberpower 1350. It did charge fine with new batteries about a month ago. Most concerning was the battery voltage being 50% of what the new Cyberpower 1500's show.

            This endeavor had me making RPi Nut Servers (with spare RPi's).

            A big thanks to all of the forum users here and authors of the Cyberpower UPS repair posts.

            Attached Files

            if you find these attachements useful please consider making a small donation to the site

            Last edited by pete_c; 05-11-2022, 11:48 AM.
            Auto mator

            Comment

            • pete_c
              Member
              • Apr 2022
              • 16
              • US

              #7
              Re: CyberPower 1350AVR and 1500AVR - Repair

              12th of May, 2022

              Just a quickie note between NUT values on the older Cyberpower 1500 and new Cyberpower 1500.

              NUT Values

              Battery Voltage

              Old Cyberpower Battery Voltage 13.7 V indicates voltage per battery

              New Cyberpower Battery Voltage 27.2 V indicates total battery voltage of two batteries.

              Output Voltage

              Old Cyberpower output voltage ~ 120 VAC

              New Cyberpower output voltage ~ 137 VAC*

              * This is a NUT issues which has been documented. Using Cyberpower Powerpanel in Windows or Linux will show ~ 120VAC.

              The Cyberpower 1350 has no load on it for testing. Today unplugging it and will let it run down the battery until it shuts off. Then will power it up to see how long it takes to recharge the battery.

              0800c time - unplugged Cyberpower 1350.
              status On Battery Battery Discharging
              Cyberpower-1350 Battery Voltage 12.9 V

              Note Battery voltage immediately dropped from 14V to 12.9V
              Last edited by pete_c; 05-12-2022, 06:59 AM.
              Auto mator

              Comment

              • pete_c
                Member
                • Apr 2022
                • 16
                • US

                #8
                Re: CyberPower 1350AVR and 1500AVR - Repair

                13th of Friday, May 13, 2022

                I let the Cyberpower 1350 discharge to around 60% (after 5 hours) and plugged it back in to an outlet. A few hours later it was at 100% charged.

                Thanks again to the forum users for providing much needed info on repairing the Cyberpower 1500 UPS.
                Auto mator

                Comment

                • sam_sam_sam
                  Badcaps Legend
                  • Jul 2011
                  • 6070
                  • USA

                  #9
                  Re: CyberPower 1350AVR and 1500AVR - Repair

                  Thanks for the write up about the the repair issue that you were having with these units

                  Batteries should be wired in series to get 24 volts now for the one that 12.something pre battery it just has a tap on the circuit board to show you the voltage on each battery ( interesting )

                  A few more items that were saved from the landfill

                  Good work on these repairs
                  Last edited by sam_sam_sam; 05-13-2022, 03:37 PM.

                  Comment

                  • pete_c
                    Member
                    • Apr 2022
                    • 16
                    • US

                    #10
                    Re: CyberPower 1350AVR and 1500AVR - Repair

                    Thank you for the opportunity to document this endeavor here on the forum. I learned a lot.

                    Here is a quickie overview of the NUT servers running and display using Home Assistant.

                    Most power consuming devices on the rack today are Russound distributed audio amplifiers and the XigmaNAS box #4 (8 SAS drives using a Xeon motherboard).

                    Attached Files

                    if you find these attachements useful please consider making a small donation to the site

                    Auto mator

                    Comment

                    • silicon11
                      New Member
                      • Jul 2018
                      • 1
                      • USA

                      #11
                      Re: CyberPower 1350AVR and 1500AVR - Repair

                      Did this repair today replacing the two 33uF 200v and one 22UF 50V Capacitors and the VIPer22A DIP IC. Seems to work as normal again. Thanks everyone in this thread for the help.

                      Comment

                      • steve_l
                        Member
                        • Jan 2025
                        • 10
                        • USA

                        #12
                        Cyberpower CP1350AVRLCD UPS alarmed for low battery. New batteries were purchased, The old batteries were removed and still had 23V. Was able to connect them to a variable supply and charge them up to 28V, When replaced in the UPS it would perform self test, but the battery life kept going down and there was no sign of charging. After much web searching found this thread. Have ordered the recommended parts.

                        Comment

                        • sam_sam_sam
                          Badcaps Legend
                          • Jul 2011
                          • 6070
                          • USA

                          #13
                          Originally posted by steve_l
                          Cyberpower CP1350AVRLCD UPS alarmed for low battery. New batteries were purchased, The old batteries were removed and still had 23V. Was able to connect them to a variable supply and charge them up to 28V, When replaced in the UPS it would perform self test, but the battery life kept going down and there was no sign of charging. After much web searching found this thread. Have ordered the recommended parts.

                          Welcome to the forum
                          Please let us know if you were successful repairing your battery backup

                          Comment

                          • steve_l
                            Member
                            • Jan 2025
                            • 10
                            • USA

                            #14
                            Waiting for parts to ship. Noticed the darkened PC board under the VIPer22A DIP IC under both my photos and pete_c. Does this part or something nearby run that hot? Would some type of heat sink or additional air flow help?

                            Comment

                            • pete_c
                              Member
                              • Apr 2022
                              • 16
                              • US

                              #15
                              It might. I never did anything but replace the DIP IC. Still running fine today.

                              Click image for larger version

Name:	FireShot Capture 266 - Overview – Home Assistant - 192.168.244.174.jpg
Views:	256
Size:	402.2 KB
ID:	3557942
                              Auto mator

                              Comment

                              • steve_l
                                Member
                                • Jan 2025
                                • 10
                                • USA

                                #16
                                Parts arrived today, removed the caps as a confidence builder. 33uF was easiest to remove tested ok on LCR so put it back in, 22 uF came out and had a very low value under 1 uf. Replaced with new part. Was not wanting to remove the 8 pin VIP so plugged in the batteries and powered it up and it appears to be charging. Looked like there was 25 kHz +dc near the 22 uF. Have noticed the fan only runs when on battery power. Thanks for the valuable UPS repair info.
                                Has anyone tried using LiFePO4 batteries in UPS?

                                Comment

                                • pete_c
                                  Member
                                  • Apr 2022
                                  • 16
                                  • US

                                  #17
                                  Great news steve_l!!!
                                  Auto mator

                                  Comment

                                  • steve_l
                                    Member
                                    • Jan 2025
                                    • 10
                                    • USA

                                    #18
                                    Have another cyberpower ups with same symptoms. No errors but just does not seem to be charging

                                    Comment

                                    • steve_l
                                      Member
                                      • Jan 2025
                                      • 10
                                      • USA

                                      #19
                                      The 2nd UPS Cyberpower a CP 1500 has a very similar PC board but has a larger transformer. Using LCR meter the 33uF cap tested ok in circuit at 30 uF the 22uF tested at 3 uF in circuit. Replaced 22uF but only measured 14 V on it with power on. Removed the Viper 22 IC and lost C25. From various Viper 22 circuits found online, it appears to be 47 nF between FB and Source. Have ordered a smd cap assortment of 0805 size parts. Will try cleaning the ic pin holes with a pin.

                                      Comment

                                      • pete_c
                                        Member
                                        • Apr 2022
                                        • 16
                                        • US

                                        #20
                                        Keep us informed Steve.

                                        Here keeping up with the honey doo list. Wife wanted an outlet in one of the closets for her battery powered vacumn cleaner. The house is all conduit (which I like) and I ran electric from the basement up. Also put another outlet next to the mirror in the bathroom. That was a PITA.
                                        Auto mator

                                        Comment

                                        Related Topics

                                        Collapse

                                        • carrzkiss
                                          Cyberpower cps1500avr not charging batteries
                                          by carrzkiss
                                          Hello, all.

                                          Cyberpower Battery Backup Unit.

                                          I bought two new ML18-12 batteries through Amazon (They have already refunded my money for the two batteries as we thought the batteries might have been bad.)
                                          When I got them in, they were not fully charged. I connected them to the UPS and waited 24 hours before connecting any networking equipment.
                                          In parallel, they read 24v, but within 24 hours, the meter on the front of the unit dropped from 4 to 3 bars on the battery charge indicator.
                                          Checking the voltage, it was down to 22v.
                                          I quickly removed everything...
                                          06-15-2024, 02:10 PM
                                        • quickname
                                          Cyberpower 1500AVR UPS repair
                                          by quickname
                                          I'd like to start out by thanking this forum for providing the info to be able to repair my 15 year old CP1500AVRLCD UPS. Here is all the info I gathered during my trouble-shooting and re-capping.

                                          Like clockwork, I've had to replace the SLA batteries every 4 years. It was about that time and the UPS was acting like it needed new batteries... randomly shutting off with AC present, not being able to charge fully, and poor runtime when AC was removed. So, I replaced the batteries but noticed that it was not charging properly.

                                          I decided to verify that the batteries were...
                                          11-12-2023, 09:57 AM
                                        • howardc64
                                          Where do repair shops buy MB replacement batteries?
                                          by howardc64
                                          Order my parts from mobilesentrix.com and iPhone batteries have been excellent. Recently got 3x bad A1534 (2015) batteries. All would work until ~30-40+% and drop to < 10% instantly. Typical sign of cheap batteries.

                                          Perhaps the less popular A1534 model's aftermarket batteries are more source limited. Just find it surprising quality from mobilesentrix (usually fairly high quality aftermarket parts) have been so poor.

                                          BTW, this isn't the only defective parts I've had from mobilesentrix. Amongst others including iPad Air touch screen and A1989 touch bar (display was...
                                          07-25-2024, 10:42 AM
                                        • Astonished
                                          Fixing the Charge Circuit of the Batteries of the DC Motor
                                          by Astonished
                                          Hi friends of electronics

                                          What you see in the video and pictures attached is the circuit for charging the batteries of a DC motor.

                                          The problem is that this circuit cannot charge the batteries (3 1800mAH NiMH batteries) any more. When the circuit was OK, its green LEDs lit up one at a time to show that the batteries have charged more. But now that the circuit is flawed, LEDs light up as you see in the video and at the same time successive beeps are heard.

                                          Please help me fix this circuit.

                                          (the datasheet of the IC: https://pdf.datasheet.live/28...
                                          01-28-2025, 06:24 AM
                                        • dbuergi
                                          DIY: Modified smart charger for all types of batteries
                                          by dbuergi
                                          Hi all,

                                          sometimes i'm in need of a charger / tester for very small batteries and even if my multimeter doesn't show anything there is a chance that a smart charger helps to revieve. I'm happy with my Keenstone smartcharger and i made a small mod just to use it with smaller batteries like in smartwatches or even camera batteries with special contacts.

                                          Soldering wires on the charger contacts and using needles as probes. I covered both with a shrink hose with integrated solder.
                                          My first work was to bring my Samsung watch battery back to life with was not recognized...
                                          07-18-2025, 03:17 AM
                                        • Loading...
                                        • No more items.
                                        Working...