Delta DPS-286AP (RDENCA336WJQZ) Troubleshooting

Collapse
X
 
  • Time
  • Show
Clear All
new posts
  • bznhvx
    Member
    • Mar 2020
    • 41
    • USA

    #41
    Re: Delta DPS-286AP (RDENCA336WJQZ) Troubleshooting

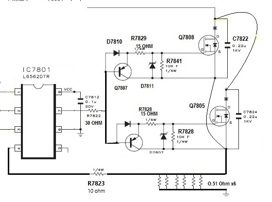
    I have attached a diagram that I modified from a previous version schematic that I believe represents the circuit of interest for this issue.
    Attached Files

    Comment

    • bznhvx
      Member
      • Mar 2020
      • 41
      • USA

      #42
      Re: Delta DPS-286AP (RDENCA336WJQZ) Troubleshooting

      Installed new L6562D which appears not to have been the issue. The waveform at the gate drive to the MOSFETS attached.
      Attached Files

      Comment

      • bznhvx
        Member
        • Mar 2020
        • 41
        • USA

        #43
        Re: Delta DPS-286AP (RDENCA336WJQZ) Troubleshooting

        Attached are the waveforms at the other pins.







        Attached Files

        Comment

        • bznhvx
          Member
          • Mar 2020
          • 41
          • USA

          #44
          Re: Delta DPS-286AP (RDENCA336WJQZ) Troubleshooting

          L6562 Internal diagram

          Attached Files

          Comment

          • R_J
            Badcaps Legend
            • Jun 2012
            • 9610
            • Canada

            #45
            Re: Delta DPS-286AP (RDENCA336WJQZ) Troubleshooting

            If picture 3 is pin 8 you have a problem.

            Comment

            • bznhvx
              Member
              • Mar 2020
              • 41
              • USA

              #46
              Re: Delta DPS-286AP (RDENCA336WJQZ) Troubleshooting

              Originally posted by R_J
              If picture 3 is pin 8 you have a problem.
              Hover over the picture and the description tells which pin it is. Pin 8 is not shown. It is a very clean 15VDC.

              I don't think the Gate drive is going high enough to turn the MOSFETs on. I'm thinking the other inputs are causing the gate drive to shut down. Need to study this part a little more to see exactly how the OVP works.

              Comment

              • bznhvx
                Member
                • Mar 2020
                • 41
                • USA

                #47
                Re: Delta DPS-286AP (RDENCA336WJQZ) Troubleshooting

                Attached Files
                Last edited by bznhvx; 04-01-2020, 05:45 AM.

                Comment

                • R_J
                  Badcaps Legend
                  • Jun 2012
                  • 9610
                  • Canada

                  #48
                  Re: Delta DPS-286AP (RDENCA336WJQZ) Troubleshooting

                  Is this the gate drive out of pin 7? it looks like it should be ok, but is it getting to the mosfet gates?

                  Comment

                  • bznhvx
                    Member
                    • Mar 2020
                    • 41
                    • USA

                    #49
                    Re: Delta DPS-286AP (RDENCA336WJQZ) Troubleshooting

                    The waveform shown is at the gate of the MOSFETS.

                    Comment

                    • R_J
                      Badcaps Legend
                      • Jun 2012
                      • 9610
                      • Canada

                      #50
                      Re: Delta DPS-286AP (RDENCA336WJQZ) Troubleshooting

                      That's around 7 volts peak, correct? that should turn on the fets, there are 6 resistors (or are they jumper wires?) on the source of Q7808, If resistors, are they ok? What about D7805 & D7806, something is stoping that pfc circuit from working, and it's not that complicated of a circuit. Something is causing it not to produce the 380vdc but not shorting the raw 160v.

                      Did you check if Q7601 & Q7602 are ok? I suspect if they were shorted you would not have the 160v raw B+ either.
                      Last edited by R_J; 04-02-2020, 09:44 AM.

                      Comment

                      • bznhvx
                        Member
                        • Mar 2020
                        • 41
                        • USA

                        #51
                        Re: Delta DPS-286AP (RDENCA336WJQZ) Troubleshooting

                        Originally posted by R_J
                        That's around 7 volts peak, correct? that should turn on the fets, YES



                        there are 6 resistors (or are they jumper wires?) on the source of Q7808, If resistors, are they ok?

                        6 in parallel - together they appear as about 1/2 OHM


                        What about D7805 & D7806, Both check good - had to take out of circuit to test

                        something is stoping that pfc circuit from working, and it's not that complicated of a circuit. Something is causing it not to produce the 380vdc but not shorting the raw 160v.

                        Did you check if Q7601 & Q7602 are ok? Not shorted - both check good.


                        I suspect if they were shorted you would not have the 160v raw B+ either.

                        What next?

                        Comment

                        • bznhvx
                          Member
                          • Mar 2020
                          • 41
                          • USA

                          #52
                          Re: Delta DPS-286AP (RDENCA336WJQZ) Troubleshooting

                          The 6 parallel resistors are 0.51 Ohms each. I used a better meter and the combined resistance measures closer to 0.1 Ohms, but I don't think I can measure accurately enough to tell if one or more of them have opened. If one has opened, that could cause the chip to sense over-current prematurely and shut off the gate drive, but the resistors look good so I doubt that any of them are open.

                          The output gate drive seems low at 7v... from the spec sheet it looks it should be reaching VCC-2v under lighter loads, which would be near the clamp voltage of 12V. I am going to look closer at the pre-driver circuit to see what is loading the pin 7 output so much.

                          Comment

                          • bznhvx
                            Member
                            • Mar 2020
                            • 41
                            • USA

                            #53
                            Re: Delta DPS-286AP (RDENCA336WJQZ) Troubleshooting

                            Attached Files

                            Comment

                            • R_J
                              Badcaps Legend
                              • Jun 2012
                              • 9610
                              • Canada

                              #54
                              Re: Delta DPS-286AP (RDENCA336WJQZ) Troubleshooting

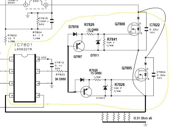
                              The 0.5Ω resistors will be fine, It would take both fets to short to open all of them, I would check R7823 that connects the CS to those resistors.
                              In the past I have seen where the source resistor(s) open and that blows the resistor that connects the CS pin, and without this feedback the ic would not startup.
                              Last edited by R_J; 04-10-2020, 07:37 PM.

                              Comment

                              • bznhvx
                                Member
                                • Mar 2020
                                • 41
                                • USA

                                #55
                                Re: Delta DPS-286AP (RDENCA336WJQZ) Troubleshooting

                                R7823 is 10 OHMs and tests good. The waveform is at the CS pin 4.

                                Attached Files

                                Comment

                                • bznhvx
                                  Member
                                  • Mar 2020
                                  • 41
                                  • USA

                                  #56
                                  Re: Delta DPS-286AP (RDENCA336WJQZ) Troubleshooting

                                  Attached Files

                                  Comment

                                  • R_J
                                    Badcaps Legend
                                    • Jun 2012
                                    • 9610
                                    • Canada

                                    #57
                                    Re: Delta DPS-286AP (RDENCA336WJQZ) Troubleshooting

                                    So the fets are trying to operate, otherwise there would be no waveform on the CS, I guess you could try lifting R7641, that would isolate the pfc output to the main supply.

                                    Comment

                                    • bznhvx
                                      Member
                                      • Mar 2020
                                      • 41
                                      • USA

                                      #58
                                      Re: Delta DPS-286AP (RDENCA336WJQZ) Troubleshooting

                                      Good idea. Will try.

                                      Comment

                                      • bznhvx
                                        Member
                                        • Mar 2020
                                        • 41
                                        • USA

                                        #59
                                        Re: Delta DPS-286AP (RDENCA336WJQZ) Troubleshooting

                                        I lifted R7641 and no changes, so it does not appear to be load related. I'm going take another reading across the current sense resistors with the scope and try to get the waveform in-sych with ZCD and CS. It looks like either the ZCD or CS inputs can reset the gate drive and perhaps that may be happening prematurely due to one of those inputs.

                                        Comment

                                        • bznhvx
                                          Member
                                          • Mar 2020
                                          • 41
                                          • USA

                                          #60
                                          Re: Delta DPS-286AP (RDENCA336WJQZ) Troubleshooting

                                          Thanks everyone for your advise. This is just taking too long, so I am going to part this unit out. Anyone need any of the other boards?

                                          Comment

                                          Related Topics

                                          Collapse

                                          • howardc64
                                            TCL 55S425 few horizontal lines, potential failure on both side of panel/buffer board
                                            by howardc64
                                            All left and right refers to looking from rear of TV (or looking from front with TV upside down)
                                            • TV came with vertical bars and no image. Found faulty TVS on left buffer board. Also replaced T-Con (may have damaged the original while hot air removing components, board has slight warp) and have full image but few horizontal lines on the screen. Some of the lines appears to be 2 pixel tall while others are 1 pixel tall.
                                            • Disconnecting left and right buffer board potentially reveals problems on both sides with different signals (unless this T-Con require jumper like Samsung FB_TRDY1&3) Fault
                                            ...
                                            07-24-2025, 05:17 PM
                                          • m1ch43lzm
                                            HP Pavilion 15-eh Board DAG7HAMB8F0 - CPU throttling to 0.4GHz (PROCHOT_EXT) and black screen
                                            by m1ch43lzm
                                            Hi, this is my personal laptop, which the original board (lets call it Board A) blew up PU8700 (TPS51486), making a hole on the board, i had left the laptop at my desk one day with the battery fully charged and didn't touch it for a week, but when i tried to turn it on it didn't
                                            Thought the battery was dead, so i plugged in the charger then tried to power on, the power LED blinked once, charged LED still orange, unplugged the charger, plugged in again and I noticed the "magic smoke" smell, so i unplugged the charger, removed the back cover and saw the blown IC (the "magic...
                                            05-12-2025, 08:37 PM
                                          • Tynan Dill
                                            Vizio e601i-A3 - Has Sound and Display, But No Backlight - Bad Power Supply Board or Bad LED Bulbs ?
                                            by Tynan Dill
                                            I was given this TV from my great uncle. He said it just wouldn't turn on one day out of nowhere, replaced the TV, and gave it to me to possibly fix and use for myself.

                                            Upon bringing it home and plugging it up, it showed a standby light.

                                            I powered it on and without a flashlight, the display showed the "V" but the lighting is very dim, but visible.

                                            The screen seems to blackout and stay black, but with a flashlight I can see the display.

                                            With my Playstation 4 connected via HDMI, and running a game I can hear sound.

                                            Assuming...
                                            11-22-2024, 01:46 PM
                                          • Hakuu
                                            LG OLED77G1PUA - No Video / Audio after a TCON Board change and Software Update
                                            by Hakuu
                                            Hi There,

                                            This TV was auto switching off after few seconds with some vertical lines on the screen, so got a new TCON board and replaced it.

                                            After replacing the TCON board it was working fine and i set it up with everything, used for few hours, then had the bright idea to update the software on it. During the update process, TV switched off and now no audio or video. No relay switch sound.

                                            More Details

                                            TV Model - LG OLED77G1PUA

                                            Got the same exact TCON board from TVPartsToday and replaced it. But didnt transfer the EPPROM data (didnt...
                                            07-12-2023, 02:37 PM
                                          • jb_Bak
                                            Sony xbr-65x900c main board issues?
                                            by jb_Bak
                                            Hey guys great forum glad to have found it. I bought a Sony XBR 65X900C cheaply because it didn't work. No signs of life at all not even a light/led. All I hear is a brief high voltage sound when I throw the power to it.

                                            Didn't see any obvious signs of damage so right away started checking voltages. This is what I see:
                                            Power Board Connector that goes to Main board
                                            CN6401
                                            Pin 01 NC
                                            Pin 02 NC
                                            Pin 03 "BL_ON": 0V
                                            Pin 04 "N/C"
                                            Pin 05 "STBY 3.3V": 3.5V
                                            Pin 06 "GND": N/C
                                            Pin 07 "AC_OFF"...
                                            09-27-2021, 04:52 PM
                                          • Loading...
                                          • No more items.
                                          Working...