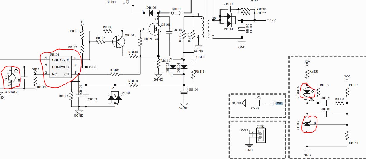
I have trouble with this psu, l'm suspecting pwm ic is the problem, but i can not find it's datasheet, or anything. The picture is from service manual of tp.ms3463s.pb801, mine board is pb782, l'm guessing it's similar, if not exact as mine.. So what is UB101?
Identifying IC & troubleshooting TP.MS3463S.PB782
Collapse
X
-
Re: Identifying IC & troubleshooting TP.MS3463S.PB782
Here is what I found
https://www.yoycart.com/Product/534309773654/
But could not find the data sheet for it
It might not be what you are looking for I do not knowLast edited by sam_sam_sam; 06-13-2019, 06:23 PM. -
Re: Identifying IC & troubleshooting TP.MS3463S.PB782
I too do not know if it's that one, but l found simmilar 0cl 308 b4 marking, and gave it a try, of course when i removed old one that was fried, indeed, measuring on green picture.
Replaced it, 15V was not steady, no stb power or 12V rail.. Changed optocoupler, and diode on secondary side of optocoupler, you have red cicled on pic what was changed. Anyway, it's working now, thank you for leading me to another succesfull job
TV tuner seems to cant find any channels, i guess thunderstorm fried tuner too?Attached Filesif you find these attachements useful please consider making a small donation to the site
Comment
-
Re: Identifying IC & troubleshooting TP.MS3463S.PB782
Well I am glad you were able to fix it great jobComment
Related Topics
Collapse
-
by jason123Hi there,
I see a couple of posts related to the troubleshooting of similar TV. The one I have is acting slightly differently and I'd love your help.
So it has the 5 blinks. Previous owner got a TCON, no luck. Got a new Main board (though he didn't do the USB firmware update), again, no improvements.
I see 2 posts that are relevant:
https://www.badcaps.net/forum/troubl...j-oled-5-blink
https://www.badcaps.net/forum/troubl...g-hardware-dev... -
by blues_spiritHello from France,
mon2 kindly advised me to post a thread to ask the question(s) I'm concerned about. I'm new to the forum and I'm looking for practical courses for troubleshooting pc motherboards especially laptops in Europe, if possible in France. I have been a computer network system administrator and a corrector of administration modules for automated programs under Unix. But I really miss the practical "ops" side of troubleshooting. So I would like to start from the beginning: 1.8V, 3.3V, 5V and 19V tests for example, etc...
Do you think this is feasible for me? I... -
by gcrezzThe issue with this video card is the HDMI port. Specifically on pin 19 (Diode checks on all other pins are normal). When i do a diode check on it from the pin on the board itself, I have nothing. There is also no short on the pin. Resistance reads about 200k. Normally on any HDMI pin 19 I would expect some voltage drop anywhere from .5v to 1.2v but here, I have nothing. The card is operational and can be used via the displayPort ports, but not through the HDMI. Attached you will find the pdf schematics for the card on page 22. I have verified that all of the resistors on this line before the...07-25-2024, 09:49 AM
-
Hello all,
As the title states, I followed the troubleshooting guide located here: https://www.manualslib.com/manual/23...page=53#manual, which concluded the 'A' board needs to be replaced. Looking around the net and eBay, I see that there are repair services for the board (TNPH1043UE? Not sure if it is a 'UE' as the suffix grid does not appear marked). What additional troubleshooting can be performed to ensure 1) this board is the problem and 2) since there are repair services, what are they fixing on the board?) I expected 3.3V not to be available anywhere... -
by HazeHi there!
I need some help with an PS5 motherboard versione EDM-033.
Console has good boot sequence , 12V and +-300mah the stabilize at 0.005 waiting for power button. Pressing the button I can hear one beep and the current drop off again to 0.005.
Checked all standby voltages and power on voltages and seems ok , based on fixmyapp troubleshooting guy.
I dont get VCORE 1V and GDD6 RAM 1.35 voltages , but I suppose its because console shuts down just after starting.
Looking for short I found some caps and line shorted to ground with...1 Photo - Loading...
- No more items.
Comment