The main board of this LG washing and drying machine was damaged due to overvoltage. It is rated for 127V and was powered on 380V.

Inicial visual inspection revealed that only some components at the input of the SMPS were damaged:


Ironically, both fuses are intact. Probably the X2 cap and the bridge are also damaged. The whole board is immersed in an epoxy resin. I am removing it so I get access to the components.
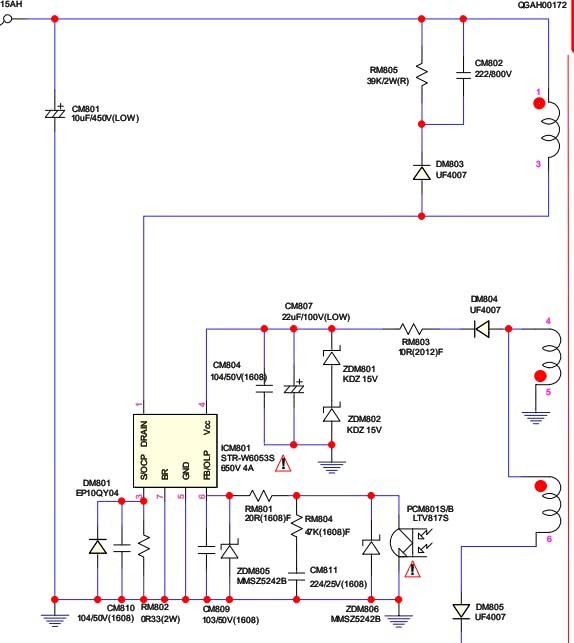
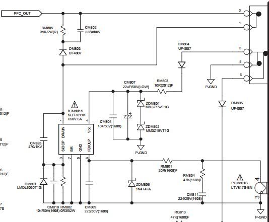
The SMPS is built around an STR-W6052S, which is discontinued and I can't get a replacement. Also did not find a clear drop-in replacement. I wrote to Sanken but still didn't hear back from them. Since this is a somewhat common converter IC, I'd like to know if someone has had any related experience and can suggest a drop-in replacement.
Inicial visual inspection revealed that only some components at the input of the SMPS were damaged:
Ironically, both fuses are intact. Probably the X2 cap and the bridge are also damaged. The whole board is immersed in an epoxy resin. I am removing it so I get access to the components.
The SMPS is built around an STR-W6052S, which is discontinued and I can't get a replacement. Also did not find a clear drop-in replacement. I wrote to Sanken but still didn't hear back from them. Since this is a somewhat common converter IC, I'd like to know if someone has had any related experience and can suggest a drop-in replacement.
Comment