HP 14-R no power, buck controller getting hot

Collapse
X
 
  • Time
  • Show
Clear All
new posts
  • ReparaPC
    Member
    • Oct 2021
    • 23
    • Colombia

    #1

    HP 14-R no power, buck controller getting hot

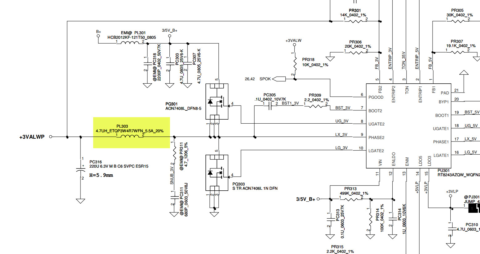
    I've got and HP 14-R with motherboard compal la-a995p rev 2.0 with no power. PU301 (RT8243A) is getting hot when the charger is connected, and 3.3v or 5v are not present. PL303 has a resistance to GND of 5ohms. Please, i need help on fixing this motherboard if possible. i'll attach the schematics
    Attached Files
  • mon2
    Badcaps Legend
    • Dec 2019
    • 14659
    • Canada

    #2
    Re: HP 14-R no power, buck controller getting hot

    PU301 (RT8243A) is getting hot when the charger is connected,
    As hot as Shakira ?

    Remove all power / no battery.

    Lift up one leg of PL303 -> meter in resistance mode -> check the resistance to ground of BOTH sides of PL303 but on the circuit board pads.

    We want to know if the shorting event is on the producer or consumer side of this power rail.

    Do not power up with the coil lifted.
    Attached Files

    Comment

    • ReparaPC
      Member
      • Oct 2021
      • 23
      • Colombia

      #3
      Re: HP 14-R no power, buck controller getting hot

      After lifting one leg, before the coil there's a resistance of 575kohms BEFORE, and a resistance of 5ohms AFTER the coil. Seems like the short comes from the 3VALWP rail.

      Edit: i've decided to desolder PJ302, as pin 5 of PU301 is also connected to the 3VALWP rail, so we can be totally sure there's no problem with the chip (for now)
      Last edited by ReparaPC; 10-28-2022, 12:13 PM.

      Comment

      • mon2
        Badcaps Legend
        • Dec 2019
        • 14659
        • Canada

        #4
        Re: HP 14-R no power, buck controller getting hot

        Consider to remove PC316 as a quick test to see if the fault is with this nearby cap.

        Next, if you have a lab power supply -> dial it up to 0v8 (we want to remain below the lowest voltage rail on the board on purpose).

        Then attach the red probe of the power supply onto +3VALWP and black of the power supply to ground. With the voltage at 0v8, the CPU is protected in case their is a leaky mosfet along the way that may reach the CPU power rail(s).

        Do you see any part heating up with this voltage injection? IPA on the part will also help to determine if the component is faulty with this method of troubleshooting.

        Comment

        • ReparaPC
          Member
          • Oct 2021
          • 23
          • Colombia

          #5
          Re: HP 14-R no power, buck controller getting hot

          I don't have a lab power supply, just getting started with repairing electronics.

          Edit: i may have acces to a power supply in my university, on one of the electronic labs. I'll see if they can let me use one for solving this short
          Last edited by ReparaPC; 10-28-2022, 12:46 PM.

          Comment

          Related Topics

          Collapse

          Working...