Hp probook 6570b only external display

Collapse
X
 
  • Time
  • Show
Clear All
new posts
  • usyusy
    Senior Member
    • Sep 2021
    • 171
    • Pakistan

    #1

    Hp probook 6570b only external display

    I have hp probook 6570b that has only external display but nothing on the laptop screen.
    Any guidance please.

    (P/N: 010172N00-575-G
    CASPER-UMA_CR_HPB
    MV_MB_V1)
    Attached Files
  • usyusy
    Senior Member
    • Sep 2021
    • 171
    • Pakistan

    #2
    Re: Hp probook 6570b only external display

    Any tip from axperts plz

    Comment

    • mon2
      Badcaps Legend
      • Dec 2019
      • 14660
      • Canada

      #3
      Re: Hp probook 6570b only external display

      Check if the LCD display is working by applying a flashlight around the front side of the display. Can you see any graphics on the LCD display? If yes, then the backlight is an issue.

      Comment

      • usyusy
        Senior Member
        • Sep 2021
        • 171
        • Pakistan

        #4
        Re: Hp probook 6570b only external display

        Originally posted by mon2
        Check if the LCD display is working by applying a flashlight around the front side of the display. Can you see any graphics on the LCD display? If yes, then the backlight is an issue.
        no sir, same situation

        Comment

        • mon2
          Badcaps Legend
          • Dec 2019
          • 14660
          • Canada

          #5
          Re: Hp probook 6570b only external display

          Can you link any schematics for this logic board?

          Perhaps the lcd display is damaged? What is the history of the laptop?

          Any liquid damage? Check the lvds cable, connector, be sure the contacts are clean on the display cable.

          Is the backlight working?

          Suspecting there is a mux that routes the display traffic to either the external hdmi port or to the local display. Schematics will be helpful.

          Comment

          • Conste
            Badcaps Veteran
            • Oct 2018
            • 235
            • Germany

            #6
            Re: Hp probook 6570b only external display

            Integrated HD4000 or AMD graphics?

            If AMD graphics probably there is the problem

            Comment

            • usyusy
              Senior Member
              • Sep 2021
              • 171
              • Pakistan

              #7
              Re: Hp probook 6570b only external display

              Originally posted by mon2
              Can you link any schematics for this logic board?

              Perhaps the lcd display is damaged? What is the history of the laptop?

              Any liquid damage? Check the lvds cable, connector, be sure the contacts are clean on the display cable.

              Is the backlight working?

              Suspecting there is a mux that routes the display traffic to either the external hdmi port or to the local display. Schematics will be helpful.
              Sir lcd was changed with working one, lvds was also replaced, but same result,
              I could not found its schematic, so unable to check lvds connector pin volts

              Comment

              • usyusy
                Senior Member
                • Sep 2021
                • 171
                • Pakistan

                #8
                Re: Hp probook 6570b only external display

                Originally posted by Conste
                Integrated HD4000 or AMD graphics?

                If AMD graphics probably there is the problem
                Sir Intel HD graphics

                Comment

                • mon2
                  Badcaps Legend
                  • Dec 2019
                  • 14660
                  • Canada

                  #9
                  Re: Hp probook 6570b only external display

                  Are there any labels or markings on the display?

                  Post all details here. Perhaps there is a public datasheet that will help to determine the voltages on the display connector.

                  Comment

                  • usyusy
                    Senior Member
                    • Sep 2021
                    • 171
                    • Pakistan

                    #10
                    Re: Hp probook 6570b only external display

                    Originally posted by mon2
                    Are there any labels or markings on the display?

                    Post all details here. Perhaps there is a public datasheet that will help to determine the voltages on the display connector.
                    in the start, i saw CMOS battery error
                    but as i was using charger, so in neglect it
                    other pics are as follow.
                    Attached Files
                    Last edited by usyusy; 11-03-2021, 01:11 AM.

                    Comment

                    • Stevedb
                      Stevedb
                      • Feb 2018
                      • 624
                      • Belgium

                      #11
                      Re: Hp probook 6570b only external display

                      Hi here shematic if it is the right one.

                      Good luck

                      Regards
                      Attached Files

                      Comment

                      • usyusy
                        Senior Member
                        • Sep 2021
                        • 171
                        • Pakistan

                        #12
                        Re: Hp probook 6570b only external display

                        Originally posted by Stevedb
                        Hi here shematic if it is the right one.

                        Good luck

                        Regards
                        Thank you sir, its the one

                        Comment

                        • usyusy
                          Senior Member
                          • Sep 2021
                          • 171
                          • Pakistan

                          #13
                          Re: Hp probook 6570b only external display

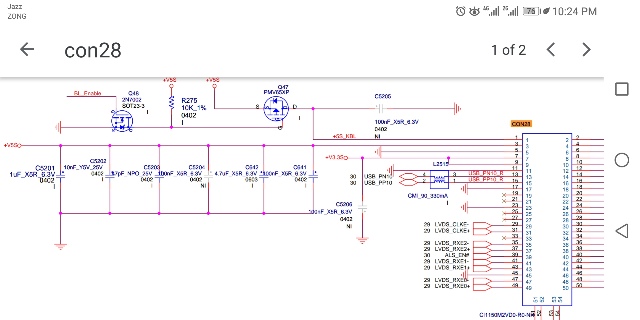
                          Lvds connector pins and surroundings components were checked, some have values others are not, the findings are attached in pic along with schematic pic.,., any guidance please
                          Attached Files
                          Last edited by usyusy; 11-07-2021, 11:35 AM.

                          Comment

                          • Stevedb
                            Stevedb
                            • Feb 2018
                            • 624
                            • Belgium

                            #14
                            Re: Hp probook 6570b only external display

                            Hi i would look to the lidswitch first. Test the lidswitch. You need 3,3v. Also measure the resistance tobground where you got 0v and share it here.
                            Good luck

                            Regards Steve

                            Comment

                            • usyusy
                              Senior Member
                              • Sep 2021
                              • 171
                              • Pakistan

                              #15
                              Re: Hp probook 6570b only external display

                              Originally posted by Stevedb
                              Hi i would look to the lidswitch first. Test the lidswitch. You need 3,3v. Also measure the resistance tobground where you got 0v and share it here.
                              Good luck

                              Regards Steve
                              sir i dont know what happened, but the display has come. the values of

                              >> lid_switch is now around 3.18V on D33 diode, earlier it was 0.03V
                              >> on IO Pin No. 64, is also 3.18V earlier it was 0.03V
                              >> as per schematic, the lid switch value on the Hall Switch IC (U1002-as shown in attached pic) is also 3.18 V

                              For knowledge seeking, what can be the reason if lidswitch volt is missing.
                              Attached Files
                              Last edited by usyusy; 11-08-2021, 11:11 PM.

                              Comment

                              • Stevedb
                                Stevedb
                                • Feb 2018
                                • 624
                                • Belgium

                                #16
                                Re: Hp probook 6570b only external display

                                Maybe cold solder joints somewhere. Try ti tenew solder joints on the circuit.

                                Comment

                                • M4n0l0307
                                  Senior Member
                                  • Nov 2020
                                  • 171
                                  • Republica Checa

                                  #17
                                  Re: Hp probook 6570b only external display

                                  Originally posted by Stevedb
                                  Hi here shematic if it is the right one.

                                  Good luck

                                  Regards
                                  Thank Friend !

                                  Comment

                                  • Stantechs
                                    Member
                                    • May 2011
                                    • 29
                                    • Nigeria

                                    #18
                                    Originally posted by Stevedb
                                    Re: Hp probook 6570b only external display

                                    Hi here shematic if it is the right one.

                                    Good luck

                                    Regards
                                    Thank you Steve

                                    Comment

                                    Related Topics

                                    Collapse

                                    Working...