Help: Rt8249c

Collapse
X
 
  • Time
  • Show
Clear All
new posts
  • dhan
    Senior Member
    • Jun 2018
    • 134
    • hp

    #1

    Help: Rt8249c

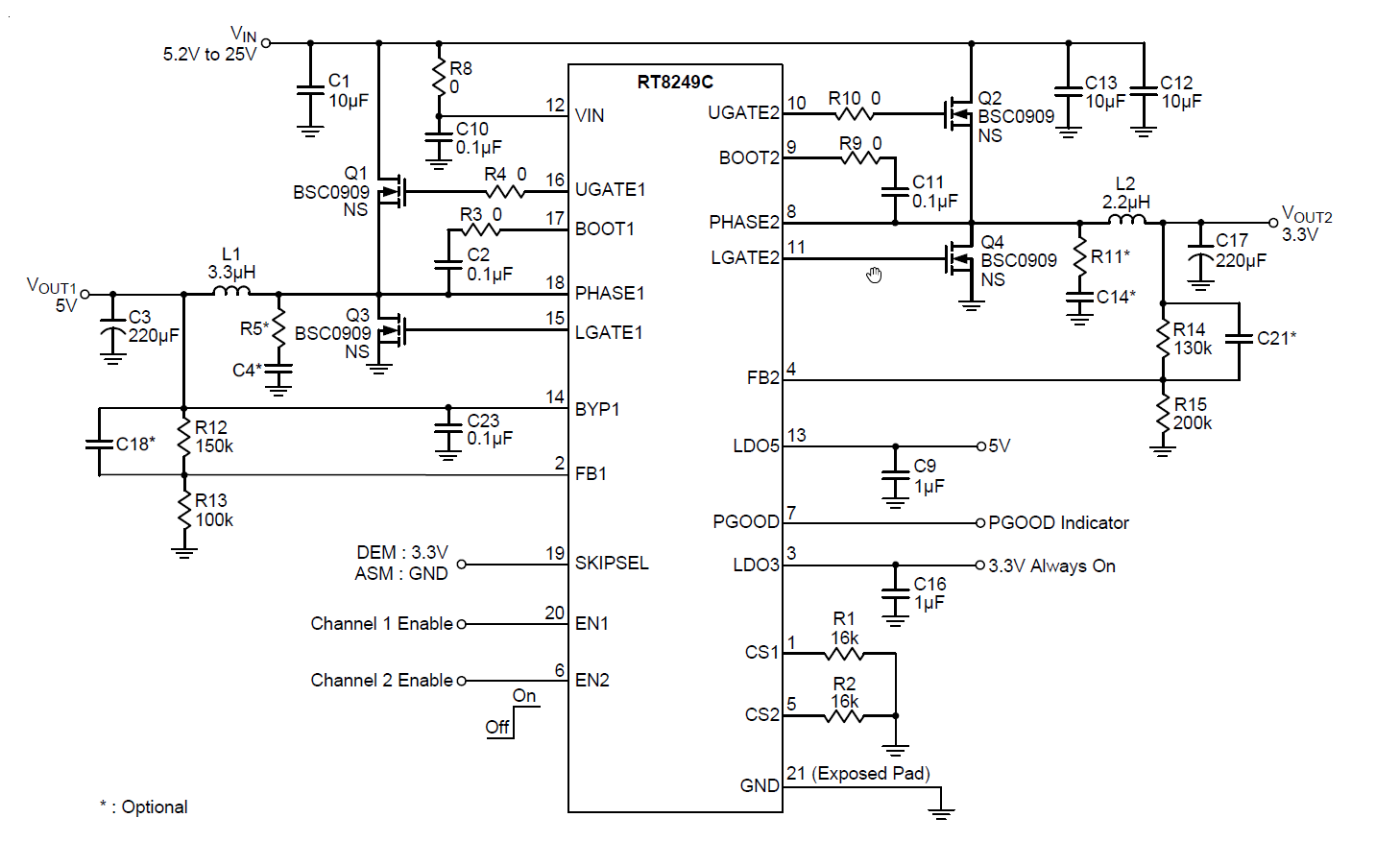
    Hello, I wonder how EN1 and EN2 will be turn ON, I have 3.3V on LD03, which is always ON.
    but I don't have LD05 5V.
    as the datasheet says, LD05 will turn on if there is 3.3V on EN1 or EN2,
    Phase 1 and Phase 2 voltage is also not present.

    the laptop takes 22mA only.

    could be the chip is faulty?

    Thank You
    Attached Files
  • mcplslg123
    Badcaps Legend
    • Jun 2015
    • 7262
    • india

    #2
    Re: Help: Rt8249c

    5V LDO will be generated when EN1 is high. EN1 is enabled by EC_ON signal from kbc.

    Comment

    Related Topics

    Collapse

    • SavaBogdan
      Help disabling a vcore phase on a MSI X570 Carbon - I have schematics + boardview
      by SavaBogdan
      Hello.
      Does anyone have any experience with disabling a power phase on the CPU vrm?
      The controller is IR35201 6+2 phases. It only uses 5 phases and the pins for pwm and feedback on the 6'th phase are not populated (no traces).
      I got the board with a burned mosfet which I removed along with a part of the pcb. I dremelled away the short as best I could and the board started up fine without the vrm heatsink.
      I then put some sealant and left it for two days to completely dry. I suspect the pressure from the thermal pads on the heatsink compressed the layers so when I started...
      10-21-2022, 10:05 AM
    • Axis937
      BQ 727 Chip 2.4V at Phase
      by Axis937
      HI folks 1 question on ablout BQ 727 IC. I believe that it is also meant to charge the battery based on the proximity to the battery pins. I have a strong feeling that the battery is dead but i will look at it later. My question is VCC on BQ is receiving the ADP voltage of 19V. However PHASE and HiDRV on BQ is only pushing out about 2.4V with or without battery attached. That 2.4 V is heading to the gate of the charging mosfet. Source is also pushing out the same 2.4V. Finally the battery voltage pin is receiving 2.2V. Do you see this as a issue or no issue. Battery is likely faulty as well as...
      09-24-2024, 08:49 AM
    • aysat
      MSI GTX 970 Golden Edition phase restore problem
      by aysat
      Hi everyone,

      I have the weirdest problem of a core phase restoring. I have replaced the doubler, driver and the drmos and checked all the resistors around the main inductor but still there is no switching on that phase. I even swapped these phase with another but still no go. I checked around the voltage regulator ncp81174 but could not find a culprit. i have board scheme but that did not help either. got oscillator and everything but it drives me crazy.

      Has anyone observed such a behavior before ? I am out of ideas. any help would be appreciated. i will post some...
      03-03-2023, 01:09 AM
    • vincentedel
      Samsung SyncMaster 740n Phase Control Issue
      by vincentedel
      Hello,
      I'm having an issue with the Samsung 740n's phase control setting. When I use the automatic adjustment, it sets the value to around 54 (with a range of 0-100), and the picture looks clear and sharp. However, after some time—like after playing a game—the text starts to look blurry. When I auto-adjust again, it may increase the value to 80, and everything becomes sharp once more. Yet, after a while, whether it's a few hours or a day later, the same blurriness returns, and I have to adjust it again.

      I'm using the Samsung 740n monitor drivers instead of the default plug-and-play...
      04-22-2025, 12:33 AM
    • ktmmotocross
      acer Predator Triton 300 PT315-52 LA-J891P no cpu power after phase mosfet short
      by ktmmotocross
      hello.
      have this acer Predator Triton 300 PT315-52 LA-J891P that have no cpu main power after phase mosfet short. its resistance is so low i cannot determine if it is shorted or not. can i use somethimg like load to test phase power? like remove coils and wire some resistor or wire another board cpu?
      01-23-2023, 06:13 AM
    • Loading...
    • No more items.
    Working...