HP 255 G9 dead

Collapse
X
 
  • Time
  • Show
Clear All
new posts
  • DrFalken
    Senior Member
    • May 2008
    • 136

    #1

    HP 255 G9 dead

    Hi guys,
    yesterday a client brought this laptop completely dead.
    I've found liquid spill on the motherboard's top.
    Battery removed.
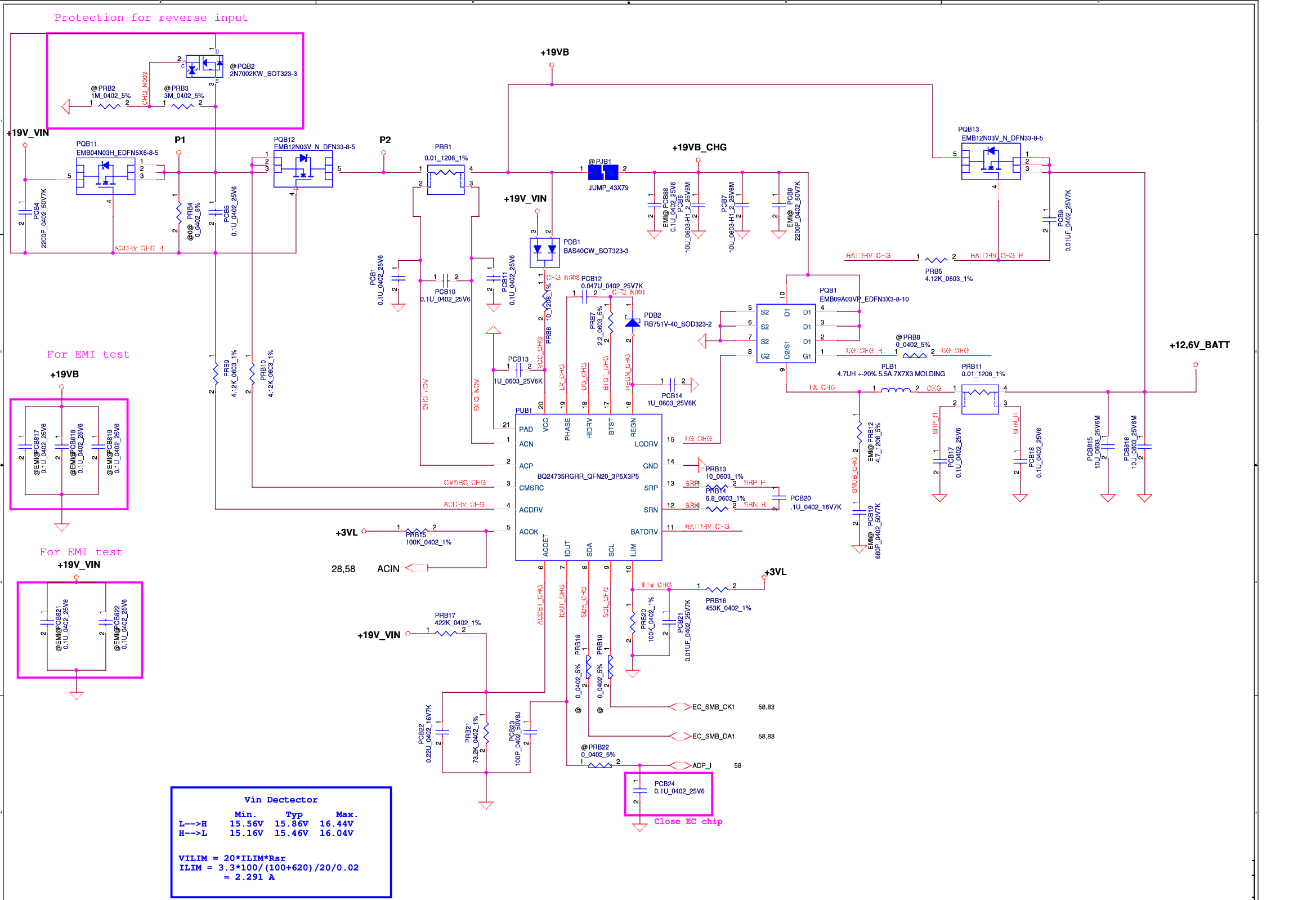
    ACDRV_CHG_R missing on both PQB11 & PQB12.
    BQ24735 readings:
    - VCC: 19V
    - ACDET: 2.91V
    - REGN: 6V
    - ACOK: 0
    - SRP/SRN to GND: 1V floating
    - PRB11: 0
    What sould I check ?
    Can I swap BQ24735 with BQ24738 ?
    Thank you !
    Attached Files

    if you find these attachements useful please consider making a small donation to the site

  • mon2
    Badcaps Legend
    • Dec 2019
    • 14995
    • Canada

    #2
    ACDRV_CHG_R missing on both PQB11 & PQB12.
    1) charger sticky article by piernov above

    2) Confirm the main power rail is not shorted to ground through a resistance check.

    3) Review PQB11 & PQB12. Remove all power. Meter in resistance mode.

    Measure the resistance of:

    source / drain
    source / gate
    gate / drain


    Post each measurement. Test each DCin mosfet.

    Comment

    • DrFalken
      Senior Member
      • May 2008
      • 136

      #3
      Originally posted by mon2

      1) charger sticky article by piernov above

      2) Confirm the main power rail is not shorted to ground through a resistance check.
      Confirmed, not shorted.

      Originally posted by mon2
      3) Review PQB11 & PQB12. Remove all power. Meter in resistance mode.

      Measure the resistance of:

      source / drain
      source / gate
      gate / drain


      Post each measurement. Test each DCin mosfet.
      PQB11:
      - source / drain = 3 MOhm
      - source / gate = open
      - gate / drain = 3.36 MOhm

      PQB12:
      - source / drain = 3.1 MOhm
      - source / gate = open
      - gate / drain = 3.7 MOhm

      PQB13:
      ​- source / drain = 1.4 MOhm
      - source / gate = open
      - gate / drain = 3 MOhm
      ​​

      Comment

      • mon2
        Badcaps Legend
        • Dec 2019
        • 14995
        • Canada

        #4
        Can you link the schematic for this board?

        Comment

        • DrFalken
          Senior Member
          • May 2008
          • 136

          #5
          Originally posted by mon2
          Can you link the schematic for this board?
          Sure

          link to schematic - https://www.badcaps.net/forum/troubl...ardview-please
          Last edited by SMDFlea; 12-05-2025, 09:34 AM. Reason: link to schematic

          Comment

          • mon2
            Badcaps Legend
            • Dec 2019
            • 14995
            • Canada

            #6
            Remove all power. Meter in resistance mode. Measure the resistance to ground of ACIN.

            Measure the voltage to ground of ADP_ID - this analog voltage is sampled by the EC to gauge if the power adapter is suitable to power the logic board.
            Last edited by mon2; 12-05-2025, 08:03 AM.

            Comment

            • DrFalken
              Senior Member
              • May 2008
              • 136

              #7
              Originally posted by mon2
              Remove all power. Meter in resistance mode. Measure the resistance to ground of ACIN.

              Measure the voltage to ground of ADP_ID - this analog voltage is sampled by the EC to gauge if the power adapter is suitable to power the logic board.
              ACIN (@PRB15) = 168.6 kOhm
              ADP_ID = 0

              Comment

              • mon2
                Badcaps Legend
                • Dec 2019
                • 14995
                • Canada

                #8
                Issue is linked to the ADP_ID. A voltage is applied starting at the DCin connector. Confirm it.

                Then to a resistor based voltage divider which presents a lower and safe voltage onto the EC. Test each leg of this circuit. Most likely the voltage from the adapter is absent at the power connector but confirm it.

                After all this, the EC believes the power adapter is not worthy of powering the board.

                Comment

                • DrFalken
                  Senior Member
                  • May 2008
                  • 136

                  #9
                  Originally posted by mon2
                  Issue is linked to the ADP_ID. A voltage is applied starting at the DCin connector. Confirm it.

                  Then to a resistor based voltage divider which presents a lower and safe voltage onto the EC. Test each leg of this circuit. Most likely the voltage from the adapter is absent at the power connector but confirm it.

                  After all this, the EC believes the power adapter is not worthy of powering the board.
                  Checked ADP signal (center pin) directly at power connector of 2 different (one Sandberg and one Chicony brand, both working with other laptop) PSU:
                  - First PSU is 0.02V
                  - Second PSU is 0.10V
                  When I plug the connector, ADP_SIGNAL (pin 6 @PJP1) is 0.
                  ADP_SIGNAL to GND = 19.9 kOhm

                  Comment

                  • mon2
                    Badcaps Legend
                    • Dec 2019
                    • 14995
                    • Canada

                    #10
                    Are the working laptops from HP? With HP branded power supplies? This is important. While Dell uses a digital 1-wire communication with the center needle pin; HP uses an analog voltage.

                    Comment

                    • DrFalken
                      Senior Member
                      • May 2008
                      • 136

                      #11
                      Originally posted by mon2
                      Are the working laptops from HP? With HP branded power supplies? This is important. While Dell uses a digital 1-wire communication with the center needle pin; HP uses an analog voltage.
                      Yes, HP 255 G7

                      Comment

                      • mon2
                        Badcaps Legend
                        • Dec 2019
                        • 14995
                        • Canada

                        #12
                        ADP_SIGNAL to GND = 19.9 kOhm
                        What is the ADP_SIGNAL to ground on the non-working board? (No power to the board during resistance checks)

                        Comment

                        • DrFalken
                          Senior Member
                          • May 2008
                          • 136

                          #13
                          Originally posted by mon2

                          What is the ADP_SIGNAL to ground on the non-working board? (No power to the board during resistance checks)
                          With and without PSU plugged:
                          ADP_SIGNAL to GND = 19.9 kOhm

                          (PSU always disconnected from power)

                          Comment

                          • mon2
                            Badcaps Legend
                            • Dec 2019
                            • 14995
                            • Canada

                            #14
                            Measure the resistance between pins # 1 & 2 directly on the charger IC.

                            Comment

                            • DrFalken
                              Senior Member
                              • May 2008
                              • 136

                              #15
                              Originally posted by mon2
                              Measure the resistance between pins # 1 & 2 directly on the charger IC.
                              You mean BQ24735 ?
                              Pin 1-2 = 0 (or very low...maybe because of PRB1)

                              Comment

                              • mon2
                                Badcaps Legend
                                • Dec 2019
                                • 14995
                                • Canada

                                #16
                                This is ok.

                                Is PQB2 onboard? If yes, flux and remove it for testing.

                                Comment

                                • DrFalken
                                  Senior Member
                                  • May 2008
                                  • 136

                                  #17
                                  Originally posted by mon2
                                  This is ok.

                                  Is PQB2 onboard? If yes, flux and remove it for testing.
                                  No, nothing of "protection for reverse input" is onboard...

                                  Comment

                                  • DrFalken
                                    Senior Member
                                    • May 2008
                                    • 136

                                    #18
                                    Replaced BQ24735 with BQ24738, now I read 1.28V @ACDRV_CHG_R
                                    Update: replaced PQB11 but ACDRV_CHG_R drop again to 0
                                    Last edited by DrFalken; 12-06-2025, 06:04 AM.

                                    Comment

                                    • mon2
                                      Badcaps Legend
                                      • Dec 2019
                                      • 14995
                                      • Canada

                                      #19
                                      Carefully flux and remove the series ~4K ohm resistor on the acdrv pin. Power up and test if acdrv is boosted to about 25v or not.

                                      Comment

                                      • DrFalken
                                        Senior Member
                                        • May 2008
                                        • 136

                                        #20
                                        Originally posted by mon2
                                        Carefully flux and remove the series ~4K ohm resistor on the acdrv pin. Power up and test if acdrv is boosted to about 25v or not.
                                        Resistor removed (PRB9).
                                        ACDRV_CHG = 0.9V
                                        Replaced also PQB12 & PQB13 with AON7752: same reading.

                                        Comment

                                        Related Topics

                                        Collapse

                                        • tofik
                                          MOSFET equivalent K8A60DA
                                          by tofik
                                          Hello guys,

                                          I have a shorted MOSFET K8A60DA with the following characteristics:
                                          Type Designator: TK8A60DA
                                          Marking Code: K8A60DA
                                          Type of Transistor: MOSFET
                                          Type of Control Channel: N -Channel
                                          Maximum Power Dissipation (Pd): 45 W
                                          Maximum Drain-Source Voltage |Vds|: 600 V
                                          Maximum Gate-Source Voltage |Vgs|: 30 V
                                          Maximum Gate-Threshold Voltage |Vgs(th)|: 4 V
                                          Maximum Drain Current |Id|: 7.5 A
                                          Maximum Junction Temperature (Tj): 150 °C
                                          Total Gate Charge (Qg): 20 nC
                                          Rise Time (tr): 25 nS
                                          Drain-Source
                                          ...
                                          07-19-2023, 05:18 AM
                                        • mkdj
                                          Acer TravelMate P214 - N19Q7 main power rail shorted to ground
                                          by mkdj
                                          Dear all,

                                          I have taken out the motherboard of a Acer TravelMate P214. There is a short to ground on the main power rail (19V). I don't have the schematics or boardview for this board (DAZ8IMB1AA0 REVA). But I have found 4 MOSFETS close to the main power rail : 2 N-Channel and 2 P-Channel.

                                          I have checked resistance across each of the 4 MOSFETS. I have the following readings:
                                          Both N-Channel Mosfets: nothing odd

                                          P-Channel MOSFET number 1:
                                          source - drain : 117 kOhm
                                          source - gate: 96 Ohm
                                          gate - drain: 117 kOhm


                                          P-Channel MOSFET...
                                          08-20-2025, 06:08 AM
                                        • h0m3w0rk
                                          Repairing a Music Store Professional GO! SUB 18A
                                          by h0m3w0rk
                                          Hello everyone,

                                          I'm working on repairing a Music Store Professional GO! SUB 18A bass subwoofer, and I need some help troubleshooting an issue with the power amplifier board. The board uses an IR2153 driver and originally had two SLW20N50C MOSFETs. Unfortunately, these MOSFETs burned out. I replaced them with two TK20J60W MOSFETs; however, these also failed almost immediately.

                                          Here are some details:
                                          • SLW20N50C (original):
                                            • Rated for 500 V
                                            • Typical RDS(ON): 0.21 Ω
                                            • Continuous Drain Current: 20 A at 25°C (13 A at 100°C)
                                            • Pulsed Drain Current: 80 A
                                            • Avalanche
                                          ...
                                          02-27-2025, 07:42 AM
                                        • Jane
                                          How do you test MOSFET in laptops ?
                                          by Jane
                                          I tried to use this method:

                                          Testing an N-channel MOSFET:

                                          Step 1: Discharge the Gate (turn off the MOSFET)
                                          Place the black probe (COM) on the Source (S) and the red probe on the Drain (D). The multimeter should show no continuity (high resistance or "OL" – open line).
                                          Then, touch the black probe to the Source (S) and the red probe to the Gate (G). This discharges any stored charge in the Gate, turning the MOSFET off.

                                          Step 2: Charge the Gate (turn on the MOSFET)
                                          Now, place the red probe on the Gate (G) and the black probe on the
                                          ...
                                          09-27-2024, 03:31 AM
                                        • gpx
                                          HP 250 G5 (LA-D704P with a Core i7-6500U) won't POST
                                          by gpx
                                          Hi everyone, I am hoping for a little help with an HP 250 G5 with motherboard LA-D704P with a Core i7-6500U. I am new to board repair but keen to learn.

                                          I am sorry this post is quite long but I was trying to systematically work my way through things.

                                          I don't know the history of the board – I bought it as part of a job lot.

                                          I have attached a number of photos of both sides of the board. I cannot seem to find a schematic or boardview online.

                                          When plugged in to DC power the power LED lights and the battery seems to charge. It will not...
                                          06-18-2021, 10:39 AM
                                        • Loading...
                                        • No more items.
                                        Working...