Before proceeding with a component level repair, the usual troubleshooting process was followed:
1. Disassemble and unplug everything except the power connector.
2. Replace RAM.
3. Replace CPU.
4. Rewrite BIOS.
Unfortunately the board was still stuck with a 0.75A power consumption at 19V.
After reflowing both GPU and north bridge in one shot (it can't hurt) there was an instant improvement with a constant 1.75A power consumption, but I immediately noticed smoke and the typical smell coming from the GPU area.
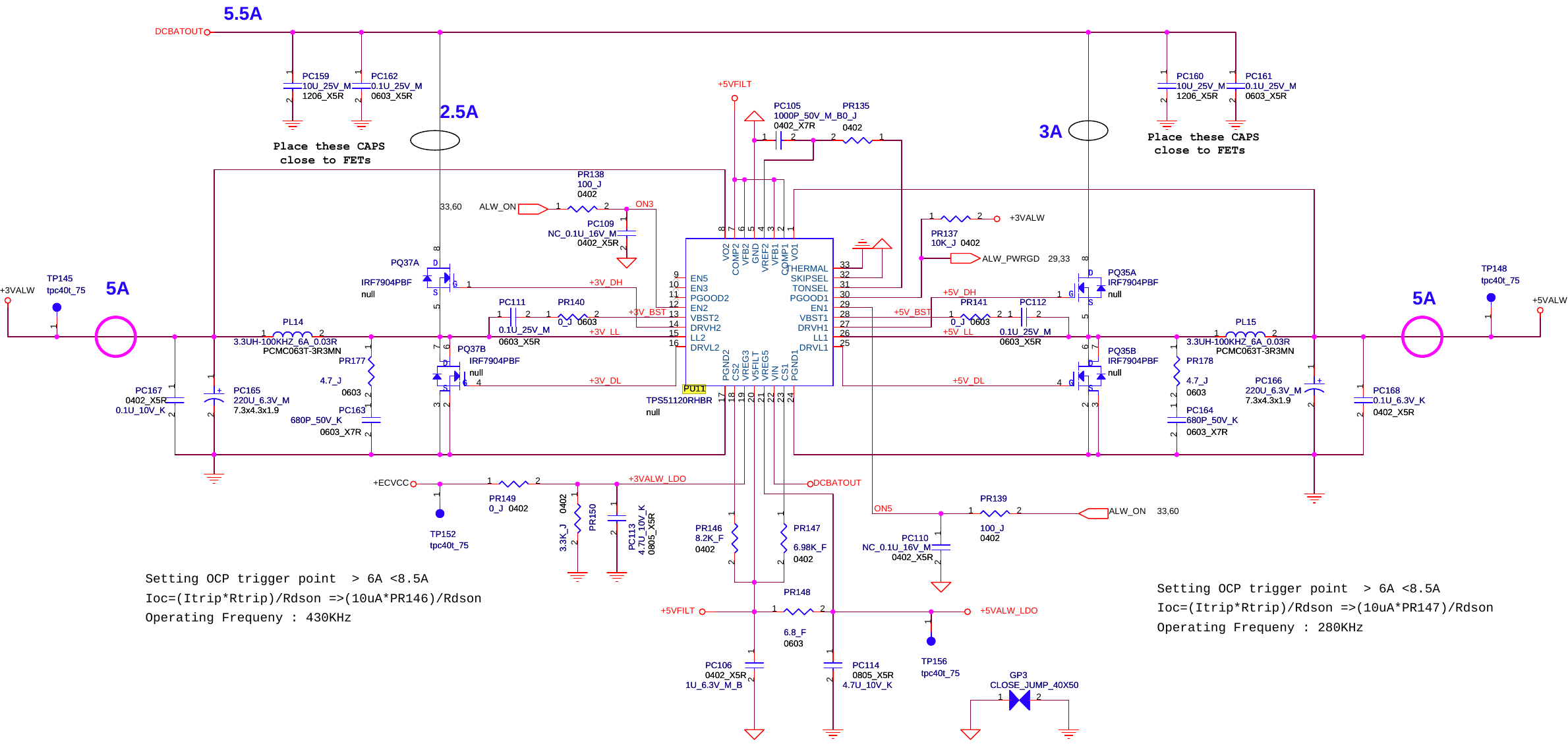
I thought to myself "Well, seems like the GPU is dead", but no! The culprit was Q57, which is an N-channel MOSFET (2N7002). Its temperature went over 150°!

Thermal imaging also revealed another component heating up, around 50°: PU10, which is a linear regulator (APL5913).

I removed the chip and injecting 0.8V caused a spot on the top of the GPU to heat up, where there are several capacitors. However, the culprit was actually a fully shorted capacitor on the back of the board:

Removing the shorted capacitor and putting the chip back resulted in 0.07A less of current absorption from the power supply.
Now it is time to figure out what's going on with Q57, these are the measurements I took:
G: 8.0-8.5V
S: Ground
D: 3.3V
Please note that sometimes the board stays in the initial state with a 0.68A power consumption and drain is almost 0V.
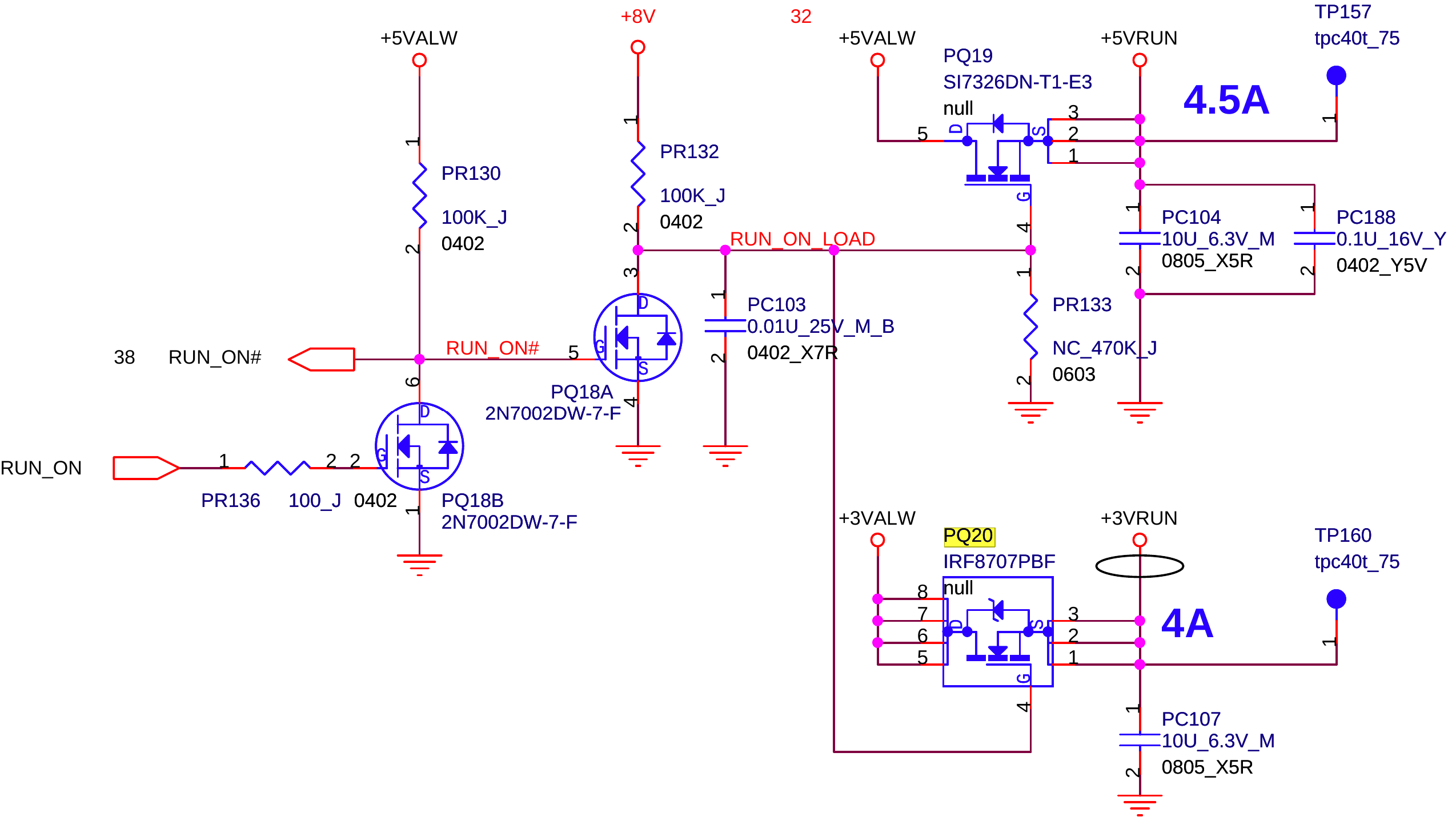
Removing the MOSFET and injecting 3.3V on the drain results in 0.38A being pushed, to PQ20 (IRF8707PbF) and PU11 (TPS51120) according to the thermal camera:

A different component but of the same type in place of Q57 heats up to the same degree. I deliberately left the drain leg lifted to see what happens when I connect it to the pad: temperature goes up immediately and the overall current consumption increases by 0.05A.
Here's a video showing the board in a restart loop, along with the current consumption:
At this point I'm suspecting PU11 is damaged, but I would like to hear other opinions first. Thanks in advance!
1. Disassemble and unplug everything except the power connector.
2. Replace RAM.
3. Replace CPU.
4. Rewrite BIOS.
Unfortunately the board was still stuck with a 0.75A power consumption at 19V.
After reflowing both GPU and north bridge in one shot (it can't hurt) there was an instant improvement with a constant 1.75A power consumption, but I immediately noticed smoke and the typical smell coming from the GPU area.
I thought to myself "Well, seems like the GPU is dead", but no! The culprit was Q57, which is an N-channel MOSFET (2N7002). Its temperature went over 150°!
Thermal imaging also revealed another component heating up, around 50°: PU10, which is a linear regulator (APL5913).
I removed the chip and injecting 0.8V caused a spot on the top of the GPU to heat up, where there are several capacitors. However, the culprit was actually a fully shorted capacitor on the back of the board:
Removing the shorted capacitor and putting the chip back resulted in 0.07A less of current absorption from the power supply.
Now it is time to figure out what's going on with Q57, these are the measurements I took:
G: 8.0-8.5V
S: Ground
D: 3.3V
Please note that sometimes the board stays in the initial state with a 0.68A power consumption and drain is almost 0V.
Removing the MOSFET and injecting 3.3V on the drain results in 0.38A being pushed, to PQ20 (IRF8707PbF) and PU11 (TPS51120) according to the thermal camera:
A different component but of the same type in place of Q57 heats up to the same degree. I deliberately left the drain leg lifted to see what happens when I connect it to the pad: temperature goes up immediately and the overall current consumption increases by 0.05A.
Here's a video showing the board in a restart loop, along with the current consumption:
At this point I'm suspecting PU11 is damaged, but I would like to hear other opinions first. Thanks in advance!
Comment