HP PROBBOK 450 G4 +3VPCU SHORT

Collapse
X
 
  • Time
  • Show
Clear All
new posts
  • NConstantinou
    Badcaps Veteran
    • May 2017
    • 348
    • Cyprus

    #1

    HP PROBBOK 450 G4 +3VPCU SHORT

    HI ALL.
    I HAVE M/B DA0X83MB8H0 REV:H WHICH HAS SHORT THE +3VPCU RAIL.
    WHICH POINT CAN I INJECT VOLTAGE IN ORDER TO FIND WHERE IS SHORT AND AT WHAT AMPS!

    I GOT A LOT OF CAPS SHOWNING SHORT.

    THANKS
  • FriedFred
    Senior Member
    • May 2024
    • 138
    • Germany

    #2
    You can try with a voltage of 0.5 Volt. Not higher if you work nearby the CPU or GPU. Try for the first attempt 1 Ampere.
    This little voltage you can inject nearly everywhere, because it will not switch-on semiconductors.
    But be careful. Semiconductors start conducting up from 0.6 Volt.

    Comment

    • mcplslg123
      Badcaps Legend
      • Jun 2015
      • 7262
      • india

      #3
      Remove the +3VPCU coil and inject 1V/5A on the shorted side. Wait for some time to feel anything hot.(first make sure you dont have short on +19V rail)

      Comment

      • NConstantinou
        Badcaps Veteran
        • May 2017
        • 348
        • Cyprus

        #4
        By removing the +3VPCU and connect power supply to short side in only apply 1v 0.65A.
        if i apply higher A the short on power supply disappears.
        i can only apply 1v 0.65 Ampere. if i apply more amps the short dissapears.
        with this setup nothing gets worm.

        Comment

        • FriedFred
          Senior Member
          • May 2024
          • 138
          • Germany

          #5
          I suggest to disconnect the DC-DC converter and check the DC-DC converter and the rest of the +3VPSU rail.
          For this, you just open the PJP7 connection and then you can test the DC-DC converter by itself.
          Attached Files

          Comment

          • NConstantinou
            Badcaps Veteran
            • May 2017
            • 348
            • Cyprus

            #6
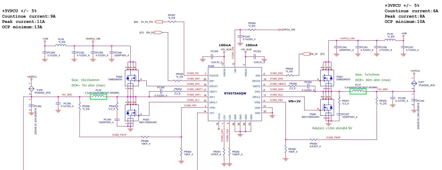
            Unfortunately there are no PJP junctions on board as described on schematics that is why is more difficult to find out the problem.

            Comment

            • FriedFred
              Senior Member
              • May 2024
              • 138
              • Germany

              #7
              In the black colored screen-shot above, there is a red marked item. This is the "PJP7" junction, you need to open.

              Comment

              Related Topics

              Collapse

              • DynaxSC
                Extreme High Current & Low Voltage Short Killer ??
                by DynaxSC
                Hi Folks

                I'm looking for a extreme high current short killer solution for a reasonable cost.

                I have an LGA1700 motherboard (ASUS PRIME Z790-P WiFi) where I exchanged the LGA socket already 3 times, and every time after the socket exchange I get a short of power supply lines VCORE (V variable) and VCCIN_AUX (1.8V).
                After taking off the socket, the shorts dissappear again.
                The soldermask on the socket is already partially demaged from the heat, so I have reconstructed the soldermask by manually painting the missing soldermask parts with a very small top of a...
                10-15-2024, 10:13 AM
              • Hw31
                Lenovo Z710 main powerrail is short - how much volt/amps is safe to inject
                by Hw31
                i guess its the main power rails, as it has widests vias. i tried injecting voltage 1v and 1-5a but nothing is getting hot. resistance to gnd is about 0.002 or something like that(will update later). as its the main powerrail, do i raise the voltage to 19v and then inject 1-5amps? thx
                12-15-2023, 12:16 AM
              • Victor Moreira Silva
                Acer Nitro 5 LA-L181p power LED turns on by 5 secs (Short on PCH rail?)
                by Victor Moreira Silva
                Hello everyone,

                I'm trying to repair my old Acer Nitro 5 (AN517-54-55T5). I've already bought a new laptop, so this is more of a learning project. For the experience, with no high expectations of success.

                Well, my decice specs are the following:

                Model: Acer Nitro 5 AN517-54-55T5
                CPU: Intel Core i5-11400H
                GPU: NVIDIA GeForce GTX 1650
                Motherboard: GH51G LA-L181P Rev:1c

                The symptom:
                When pressing the power button, the power LED lights up for about 5 seconds and then turns off. Initially, the issue was intermittent: sometimes...
                05-26-2025, 10:49 AM
              • aaronkatrini
                Help me find the short circuit on this WORKING Nvidia GTX1650
                by aaronkatrini
                Hi all,

                Recently picked up this GTX1650 at a local flea market for a low price and wanted to use it on my secondary PC. I first tested the card and saw the fan spin for a split second and then nothing. Immediately I thought of a short circuit. Disassembled and found a shorted SMD capacitor, injected voltage into it (1V/4A) and two Mosfets got hot immediately (QN3103 & QN3107). Desoldered these Mosfets and the card turned back to life.

                Bought replacements from Aliexpress and replaced them afterwards. Tried the card but still the saw the fan spin for a split second...
                04-18-2024, 03:15 PM
              • retrorepair2
                Dell E5470 LA-C631p - Short removed now turns on but no post/display
                by retrorepair2
                Got a really frustrating issue here, got a Dell laptop as above which initially had a short on the +POWER_SRC rail, discovered a short cap in a bank of 3 near PU801. Removed and verified the short was gone, it was and the laptop powered on, tried to load windows but just kept rebooting. Sometimes didn't post. Battery was charging.

                Stripped it back down and replaced the cap (assumed looking at the LA-632p schematic it's a 10U cap, no boardview so who really knows). Now the board doesn't charge the battery and while it powers on with a brief spin of the fans, there's no display on the...
                09-25-2025, 07:12 AM
              • Loading...
              • No more items.
              Working...