Dell XPS 13 9370 no power USB amp meter reads 5V , 0.11A

Collapse
X
 
  • Time
  • Show
Clear All
new posts
  • waakye
    Badcaps Veteran
    • Dec 2018
    • 340
    • Electronada

    #61
    @ anhbanxoi, I injected 0.8V at PL501and there is 0 current draw.

    Comment

    • waakye
      Badcaps Veteran
      • Dec 2018
      • 340
      • Electronada

      #62
      Any help guys!

      Comment

      • mon2
        Badcaps Legend
        • Dec 2019
        • 14677
        • Canada

        #63
        The usb logs are looping the details of the power adapter and not selecting a power delivery contract.

        SRC_CAPABILITIES DATA: 2C9101082CD102002C2103002CC103002CB10400FAA00500E140060
        Option: EPW
        [1] Fixed : 5V - 3A
        [2] Fixed : 9V - 3A
        [3] Fixed : 10V - 3A
        [4] Fixed : 12V - 3A
        [5] Fixed : 15V - 3A
        [6] Fixed : 18V - 2.5A
        [7] Fixed : 20V - 2.25A​

        Log the traffic of a working usb c device to see the difference. After learning of the pd options, a contract will be selected.

        Comment

        • waakye
          Badcaps Veteran
          • Dec 2018
          • 340
          • Electronada

          #64
          Thanks mon2
          I saw all the traffic from a working USBC. Do I need to reprogram the USBC controller chip. How will it negotiate the 20V? I guess I have to find a way to program the firmware on the new pd chip.

          Comment

          • mon2
            Badcaps Legend
            • Dec 2019
            • 14677
            • Canada

            #65
            With the meter in DC volts mode, measure the voltage to ground of:

            PBAT_CHARGER_SMBDAT
            PBAT_CHARGER_SMBCLK


            What are the measurements?

            Comment

            • waakye
              Badcaps Veteran
              • Dec 2018
              • 340
              • Electronada

              #66
              Thanks again mon2. The following were taken from PD104 pin 2 and pin 3.
              PBAT_CHARGER_SMBDAT = 0VDC
              PBAT_CHARGER_SMBCLK = 0VDC
              Last edited by waakye; 09-30-2024, 04:36 PM.

              Comment

              • mon2
                Badcaps Legend
                • Dec 2019
                • 14677
                • Canada

                #67
                Locate the pull ups for these 2 lines to confirm if there is a pull up voltage.

                Comment

                • waakye
                  Badcaps Veteran
                  • Dec 2018
                  • 340
                  • Electronada

                  #68
                  Reading 0VDC at RE111 and RE112

                  Comment

                  • mon2
                    Badcaps Legend
                    • Dec 2019
                    • 14677
                    • Canada

                    #69
                    So you are missing +3VALW. This rail is created by PU500.

                    Review the voltage to ground measurements of PU500. Confirm the LDO rail @ pin 17. Enable voltages on pin 11 and pin 12?

                    Click image for larger version  Name:	PU500.png Views:	0 Size:	126.8 KB ID:	3471963

                    Comment

                    • waakye
                      Badcaps Veteran
                      • Dec 2018
                      • 340
                      • Electronada

                      #70
                      Hey mon2,
                      Voltage measurements on PU500
                      Pin 17 = 0VDC
                      Pin 11 = 0VDC
                      Pin 12 = 0.266VDC

                      Thanks​

                      Comment

                      • anhbanxoi
                        Senior Member
                        • Sep 2021
                        • 180
                        • VN

                        #71
                        Originally posted by waakye
                        Hey mon2,
                        Voltage measurements on PU500
                        Pin 17 = 0VDC
                        Pin 11 = 0VDC
                        Pin 12 = 0.266VDC

                        Thanks​
                        Do you get any voltage at pin 2 3 4 5?

                        Comment

                        • waakye
                          Badcaps Veteran
                          • Dec 2018
                          • 340
                          • Electronada

                          #72
                          Pin 2, 3, 4 and 5 all reads 0VDC.

                          Comment

                          • mon2
                            Badcaps Legend
                            • Dec 2019
                            • 14677
                            • Canada

                            #73
                            Connect the battery and confirm the voltage on the same pins 2-3-4-5 again.

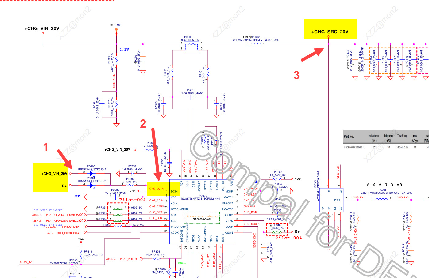
                            Review the DCin power path mosfets that are from the power adapter. See the circled pins. What is the voltage to ground?

                            Click image for larger version

Name:	power_path.png
Views:	109
Size:	136.6 KB
ID:	3473272

                            Comment

                            • waakye
                              Badcaps Veteran
                              • Dec 2018
                              • 340
                              • Electronada

                              #74
                              Battery connected pins 2-3-4-5 reads 0.004VDC
                              PQ307 pin 7 measures at PL301 pin2 = 0vdc
                              PQ307 pin 2 measures at PR304 pin1 = 0.003vdc

                              Thanks

                              Comment

                              • mon2
                                Badcaps Legend
                                • Dec 2019
                                • 14677
                                • Canada

                                #75
                                Is this with the power adapter connected? If not, repeat the measurement with the power adapter.

                                Comment

                                • waakye
                                  Badcaps Veteran
                                  • Dec 2018
                                  • 340
                                  • Electronada

                                  #76
                                  The readings were taken with the power adapter connected.

                                  Comment

                                  • mon2
                                    Badcaps Legend
                                    • Dec 2019
                                    • 14677
                                    • Canada

                                    #77
                                    Measure the voltage to ground of the highlighted points of interest.

                                    Click image for larger version

Name:	power_path.png
Views:	106
Size:	303.0 KB
ID:	3474459

                                    Comment

                                    • waakye
                                      Badcaps Veteran
                                      • Dec 2018
                                      • 340
                                      • Electronada

                                      #78
                                      Voltage to ground
                                      PD300 pin 2 = 0.015vdc
                                      PU300 pin 17 = 0.0015VDC
                                      PL302 pin 2 = 0.005VDC
                                      PD301 pin 2 = 1.1VDC

                                      Comment

                                      • mon2
                                        Badcaps Legend
                                        • Dec 2019
                                        • 14677
                                        • Canada

                                        #79
                                        Determine which usb type-C connector is being used by the power adapter. This power path will lead to 2 x DCin mosfets. Which mosfets are in this path to the charger IC? The mosfets in the middle are not being enabled. From the earlier reviews, you also do not have 20v from the power adapter which is of concern.

                                        Comment

                                        • waakye
                                          Badcaps Veteran
                                          • Dec 2018
                                          • 340
                                          • Electronada

                                          #80
                                          using JUSBC1 PORT
                                          Voltage to ground
                                          PD300 pin 2 = 4.730VDC
                                          PU300 pin 17 = 8.03VDC
                                          PL302 pin 2 = 4.730VDC
                                          PD301 pin 2 = 8.38VDC​

                                          Comment

                                          Related Topics

                                          Collapse

                                          • Document Archive
                                            DELL XPS 9370 Notebook 13 Specification for Upgrade or Repair
                                            by Document Archive
                                            This specification for the DELL XPS 9370 Notebook can be useful for upgrading or repairing a laptop that is not working. As a community we are working through our specifications to add valuable data like the 9370 boardview and 9370 schematic. Our users have donated over 1 million documents which are being added to the site. This page will be updated soon with additional information. Alternatively you can request additional help from our users directly on the relevant badcaps forum. Please note that we offer no warranties that any specification, datasheet, or download for DELL XPS 9370 Notebook...
                                            09-06-2024, 08:01 AM
                                          • Document Archive
                                            DELL XPS 9370 Notebook 13 Specification for Upgrade or Repair
                                            by Document Archive
                                            This specification for the DELL XPS 9370 Notebook can be useful for upgrading or repairing a laptop that is not working. As a community we are working through our specifications to add valuable data like the 9370 boardview and 9370 schematic. Our users have donated over 1 million documents which are being added to the site. This page will be updated soon with additional information. Alternatively you can request additional help from our users directly on the relevant badcaps forum. Please note that we offer no warranties that any specification, datasheet, or download for DELL XPS 9370 Notebook...
                                            09-06-2024, 08:01 AM
                                          • Document Archive
                                            DELL XPS 9370 Notebook 13 Specification for Upgrade or Repair
                                            by Document Archive
                                            This specification for the DELL XPS 9370 Notebook can be useful for upgrading or repairing a laptop that is not working. As a community we are working through our specifications to add valuable data like the 9370 boardview and 9370 schematic. Our users have donated over 1 million documents which are being added to the site. This page will be updated soon with additional information. Alternatively you can request additional help from our users directly on the relevant badcaps forum. Please note that we offer no warranties that any specification, datasheet, or download for DELL XPS 9370 Notebook...
                                            09-06-2024, 08:01 AM
                                          • Document Archive
                                            DELL XPS 9370 Notebook 13 Specification for Upgrade or Repair
                                            by Document Archive
                                            This specification for the DELL XPS 9370 Notebook can be useful for upgrading or repairing a laptop that is not working. As a community we are working through our specifications to add valuable data like the 9370 boardview and 9370 schematic. Our users have donated over 1 million documents which are being added to the site. This page will be updated soon with additional information. Alternatively you can request additional help from our users directly on the relevant badcaps forum. Please note that we offer no warranties that any specification, datasheet, or download for DELL XPS 9370 Notebook...
                                            09-06-2024, 07:11 AM
                                          • Document Archive
                                            DELL XPS 9370 Notebook 13 Specification for Upgrade or Repair
                                            by Document Archive
                                            This specification for the DELL XPS 9370 Notebook can be useful for upgrading or repairing a laptop that is not working. As a community we are working through our specifications to add valuable data like the 9370 boardview and 9370 schematic. Our users have donated over 1 million documents which are being added to the site. This page will be updated soon with additional information. Alternatively you can request additional help from our users directly on the relevant badcaps forum. Please note that we offer no warranties that any specification, datasheet, or download for DELL XPS 9370 Notebook...
                                            09-06-2024, 07:11 AM
                                          • Loading...
                                          • No more items.
                                          Working...