Hi,
I have this laptop with shorted high side mosfet to cpu vcc
It has two phase cpu core vcc
When remove coils on mcu side I get short 0.4 Ohms on other side
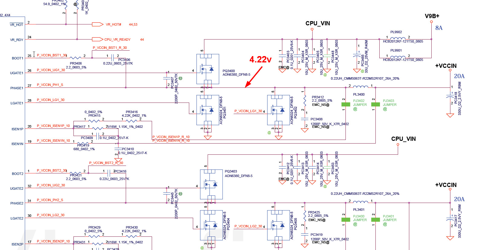
With diode test voltage drops is 0v , on other side of coil is 0.4v what is ok, noshort, but strange without 2 mosfet installed on one phase I got 4.22v (maybe need to install fets)
So I guess mcu shorted or some cap but unforcenatly not have thermal camera and cant fill heat of any cap.
I think this power vcc to cpu should be 1.72v, I inject only 0.8v
All always voltage is ok, 3v3 1v8 and 5v
With coil on vcc core removed power button led is ON and charging ok, when install coils flash and goes off
Tnx
I have this laptop with shorted high side mosfet to cpu vcc
It has two phase cpu core vcc
When remove coils on mcu side I get short 0.4 Ohms on other side
With diode test voltage drops is 0v , on other side of coil is 0.4v what is ok, noshort, but strange without 2 mosfet installed on one phase I got 4.22v (maybe need to install fets)
So I guess mcu shorted or some cap but unforcenatly not have thermal camera and cant fill heat of any cap.
I think this power vcc to cpu should be 1.72v, I inject only 0.8v
All always voltage is ok, 3v3 1v8 and 5v
With coil on vcc core removed power button led is ON and charging ok, when install coils flash and goes off
Tnx
Comment