Samsung Monitor S19F350 19

Collapse
X
 
  • Time
  • Show
Clear All
new posts
  • bennn
    Member
    • Mar 2023
    • 15
    • UK

    #1

    Samsung Monitor S19F350 19

    Samsung Monitor S19F350 19" Main Board LS19F350 SF350 (P/N: 2017219005D121)
    Hi! The backlight doesn't work, but the board itself works. I checked every diode on it and they all light up. Shim is definitely working as I changed it for a new one.

    I found the datasheet for a similar chip OB3351.

    VCC (1 leg)

    14v comes

    VDD (leg 14)

    It has 3.5v.

    Smd capacitance checked C913 it has a thousand nanofarads.

    vLos-1.2% looks like it is working.
    Attached Files

    if you find these attachements useful please consider making a small donation to the site

  • CapLeaker
    Leaking Member
    • Dec 2014
    • 8352
    • Canada

    #2
    How much voltage are you getting on the LED string? LED connected nd disconnected.

    Comment

    • lotas
      Badcaps Legend
      • Jan 2016
      • 4888
      • Russia

      #3
      What is the voltage on the control pin (enable)?
      Attached Files

      if you find these attachements useful please consider making a small donation to the site

      Comment

      • bennn
        Member
        • Mar 2023
        • 15
        • UK

        #4
        Originally posted by lotas
        What is the voltage on the control pin (enable)?
        Hello! 3.5V.
        I also want to add that I put a new ice driver from China as I know that they often fail.
        That is, the OB3351cp is new and definitely working.
        By the way, I found before that the 2nd leg was planted on the ground and it was the r919.
        I took it off and a short passed and the chip started up.
        I also want to add that before that I checked the led bar
        by applying voltage to each LED and all of them are definitely working.

        Comment

        • bennn
          Member
          • Mar 2023
          • 15
          • UK

          #5
          Originally posted by CapLeaker
          How much voltage are you getting on the LED string? LED connected nd disconnected.
          I'm sorry, English is not my first language. Can you paraphrase?

          Comment

          • CapLeaker
            Leaking Member
            • Dec 2014
            • 8352
            • Canada

            #6
            Measure the backlight voltage on the LED string connector twice, Once with the connector plugged in and one unplugged.
            I wanna see what it does when you turn the TV on.

            Comment

            • lotas
              Badcaps Legend
              • Jan 2016
              • 4888
              • Russia

              #7

              If pin 2 is grounded, then the mosfet is most likely broken, have you checked it?
              Attached Files

              if you find these attachements useful please consider making a small donation to the site

              Comment

              • bennn
                Member
                • Mar 2023
                • 15
                • UK

                #8
                Originally posted by CapLeaker
                Measure the backlight voltage on the LED string connector twice, Once with the connector plugged in and one unplugged.
                I wanna see what it does when you turn the TV on.
                Thank you very much for your help.

                1.There is no difference if the voltage is static.

                Comment

                • bennn
                  Member
                  • Mar 2023
                  • 15
                  • UK

                  #9
                  Originally posted by lotas
                  If pin 2 is grounded, then the mosfet is most likely broken, have you checked it?
                  Thank you very much for your help.
                  1.If I understand correctly, it is him.
                  I checked it with a tester, and I can say for sure that it's out of order.
                  2.Both of its contacts are connected to the ground, which is definitely not the case.

                  Plus, the low resistance from 2 contacts has not gone away.
                  Attached Files

                  if you find these attachements useful please consider making a small donation to the site

                  Comment

                  • CapLeaker
                    Leaking Member
                    • Dec 2014
                    • 8352
                    • Canada

                    #10
                    a mosfet has 3 contacts. The tab on the rear is connected to the middle pin and then there are the two outer pins. Gate, drain and source. So your second pic above is wrong, because the middle pin and the tab aren't in the calculation there.

                    Comment

                    • bennn
                      Member
                      • Mar 2023
                      • 15
                      • UK

                      #11
                      Originally posted by CapLeaker
                      a mosfet has 3 contacts. The tab on the rear is connected to the middle pin and then there are the two outer pins. Gate, drain and source. So your second pic above is wrong, because the middle pin and the tab aren't in the calculation there.
                      Okay, but in the 3rd picture it is pressed with all the contacts and also shows incorrectly.

                      Comment

                      • CapLeaker
                        Leaking Member
                        • Dec 2014
                        • 8352
                        • Canada

                        #12
                        I don’t really trust these cheap little component testers and just test MOSFETs with my DMM, as I want to see that mosfet turn on and off again. What part number is written on the mosfet?

                        Comment

                        • bennn
                          Member
                          • Mar 2023
                          • 15
                          • UK

                          #13
                          Originally posted by CapLeaker
                          I don’t really trust these cheap little component testers and just test MOSFETs with my DMM, as I want to see that mosfet turn on and off again. What part number is written on the mosfet?
                          pb210bd
                          Attached Files

                          if you find these attachements useful please consider making a small donation to the site

                          Comment

                          • lotas
                            Badcaps Legend
                            • Jan 2016
                            • 4888
                            • Russia

                            #14
                            What resistance does the multimeter show between the three pins on this mosfet?

                            Comment

                            • CapLeaker
                              Leaking Member
                              • Dec 2014
                              • 8352
                              • Canada

                              #15
                              Funny, it did see the body diode in the mosfet, but not the gate. Solder a little leg to the middle pin and use the socket again on the component tester… just curious…
                              but to really check that mosfet, test it with your DMM.

                              Comment

                              • bennn
                                Member
                                • Mar 2023
                                • 15
                                • UK

                                #16
                                Originally posted by lotas
                                What resistance does the multimeter show between the three pins on this mosfet?
                                Gate–Source: >0.L
                                Gate–Drain: >0.L
                                Drain–Source: 1.44 kΩ

                                Comment

                                • bennn
                                  Member
                                  • Mar 2023
                                  • 15
                                  • UK

                                  #17
                                  Originally posted by CapLeaker
                                  Funny, it did see the body diode in the mosfet, but not the gate. Solder a little leg to the middle pin and use the socket again on the component tester… just curious…
                                  but to really check that mosfet, test it with your DMM.
                                  I thought it was interesting too, so I soldered the leg on. That apparently the problem is not in him for sure. Something is putting the other leg on the ground.
                                  Attached Files

                                  if you find these attachements useful please consider making a small donation to the site

                                  Comment

                                  • lotas
                                    Badcaps Legend
                                    • Jan 2016
                                    • 4888
                                    • Russia

                                    #18
                                    Originally posted by bennn

                                    Gate–Source: >0.L
                                    Gate–Drain: >0.L
                                    Drain–Source: 1.44 kΩ
                                    It's broken, burned out, throw it in the trash, put in a new one.


                                    P.S. Drain–Source: 1.44 kΩ, short-circuit all three pins together (when measuring with a multimeter, there may be a charge remaining, between Drain–Source it should show as a diode if you swap the probes between each other.
                                    Last edited by lotas; 07-05-2025, 08:28 AM.

                                    Comment

                                    • bennn
                                      Member
                                      • Mar 2023
                                      • 15
                                      • UK

                                      #19
                                      Originally posted by lotas

                                      It's broken, burned out, throw it in the trash, put in a new one.


                                      P.S. Drain–Source: 1.44 kΩ, short-circuit all three pins together (when measuring with a multimeter, there may be a charge remaining, between Drain–Source it should show as a diode if you swap the probes between each other.
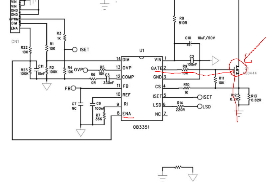
                                      Hello everyone!\
                                      I changed the mosfet transistor
                                      But it didn't help.
                                      But then I noticed this resistor.I soldered it and the backlight came on!!!

                                      Comment

                                      • CapLeaker
                                        Leaking Member
                                        • Dec 2014
                                        • 8352
                                        • Canada

                                        #20
                                        Which resistor?

                                        Comment

                                        Related Topics

                                        Collapse

                                        • Document Archive
                                          Samsung Galaxy Book 2 Notebook Specification for Upgrade or Repair
                                          by Document Archive
                                          This specification for the Samsung Galaxy Book 2 Notebook can be useful for upgrading or repairing a laptop that is not working. As a community we are working through our specifications to add valuable data like the Galaxy Book 2 boardview and Galaxy Book 2 schematic. Our users have donated over 1 million documents which are being added to the site. This page will be updated soon with additional information. Alternatively you can request additional help from our users directly on the relevant badcaps forum. Please note that we offer no warranties that any specification, datasheet, or download...
                                          09-07-2024, 05:50 AM
                                        • momaka
                                          HannStar Hanns-G HC194d LCD monitor repair
                                          by momaka
                                          Normally, I never post repairs this quick after I do them, because… I am usually very slow. But today, I’m making an exception here. Why? No idea. Perhaps only because the repair details are still “fresh” in my head… which is ironic, given this is a 16 year old monitor that hardly anyone will care about today. It is new to me, though. I picked it up last November from someone on my local Craigslist. It wasn’t very close to where I live, but was close to a family friend that I had to go visit anyways. So after watching the posting on Craigslist for a few weeks and seeing it getting...
                                          03-15-2023, 10:17 PM
                                        • keepread
                                          Dell monitor PSU vs Dell laptop PSU
                                          by keepread
                                          Hi there!
                                          Someone gave me their old monitor, it's Dell S2715ht.
                                          The owner was using it when his PSU began to smell and then to smoke. It literally began to melt. He turned the monitor off, pulled the PSU, and ditched it because it was smelly even after it cooled. So I got the monitor but not the plug.
                                          Now, I tried to bring the monitor back to life, by plugging one of my many Dell laptop PSUs. They are of the same 19.5V, and the wattage of the laptop PSU is higher than that which the monitor is rated for. Visually, the socket on the monitor seems compatible, and the plug plugs...
                                          10-30-2025, 04:45 PM
                                        • Document Archive
                                          Samsung Galaxy Book Ion NP950XCJ Notebook Specification for Upgrade or Repair
                                          by Document Archive
                                          This specification for the Samsung Galaxy Book Ion NP950XCJ Notebook can be useful for upgrading or repairing a laptop that is not working. As a community we are working through our specifications to add valuable data like the NP950XCJ boardview and NP950XCJ schematic. Our users have donated over 1 million documents which are being added to the site. This page will be updated soon with additional information. Alternatively you can request additional help from our users directly on the relevant badcaps forum. Please note that we offer no warranties that any specification, datasheet, or download...
                                          09-06-2024, 11:40 PM
                                        • Document Archive
                                          Samsung Galaxy Book Ion NP930XCJ Notebook Specification for Upgrade or Repair
                                          by Document Archive
                                          This specification for the Samsung Galaxy Book Ion NP930XCJ Notebook can be useful for upgrading or repairing a laptop that is not working. As a community we are working through our specifications to add valuable data like the NP930XCJ boardview and NP930XCJ schematic. Our users have donated over 1 million documents which are being added to the site. This page will be updated soon with additional information. Alternatively you can request additional help from our users directly on the relevant badcaps forum. Please note that we offer no warranties that any specification, datasheet, or download...
                                          09-06-2024, 11:40 PM
                                        • Loading...
                                        • No more items.
                                        Working...