Anatek Blue ESR meter calibration problem

Collapse
X
 
  • Time
  • Show
Clear All
new posts
  • blfuller
    New Member
    • Mar 2015
    • 8
    • USA

    #1

    Anatek Blue ESR meter calibration problem

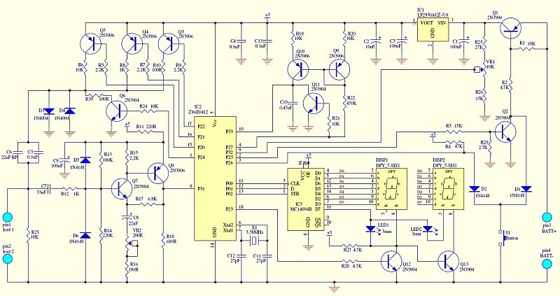
    I just finished assembling my meter and everything powered up just fine with the “-” on the left display. I went to calibrate the meter and adjust the VR2 pot and I cannot get it to display 82, 56 is as high as i can get. I am wondering if I have the pots switched.

    One POT has 103 marked on the adjustment screw which I believe is the 10k and the other has 201 marked on the screw and I assume that is the 200ohm pot. The 201 is mounted in the VR2 position and the 103 is mounted in the VR1 position. I haven't run any diagnostics yet but I was just curious if the pots are in the correct location.

    Anyone else happen to have this problem during calibration? What was your fix? Thanks for any insight.
  • budm
    Badcaps Legend
    • Feb 2010
    • 40746
    • USA

    #2
    Re: Anatek Blue ESR meter calibration problem

    The schematic that comes with the kit and the BOM does not tell you what the Values of the VR1, VR2 should be?
    Or may be some of the parts are in the wrong locations?
    Never stop learning
    Basic LCD TV and Monitor troubleshooting guides.
    http://www.badcaps.net/forum/showthr...956#post305956

    Voltage Regulator (LDO) testing:
    http://www.badcaps.net/forum/showthr...999#post300999

    Inverter testing using old CFL:
    http://www.badcaps.net/forum/showthr...er+testing+cfl

    Tear down pictures : Hit the ">" Show Albums and stories" on the left side
    http://s807.photobucket.com/user/budm/library/

    TV Factory reset codes listing:
    http://www.badcaps.net/forum/showthread.php?t=24809

    Comment

    • redwire
      Badcaps Legend
      • Dec 2010
      • 3912
      • Canada

      #3
      Re: Anatek Blue ESR meter calibration problem

      You adjust VR2 to read 82ohms with an 82R test resistor in place.

      Just double check you did not mix up a component, especially a resistor. Use a ohmmeter to confirm the 1% values are hard to read.
      R15,R16,R17,R18 make the pulse amplifier wonky.

      Bob has troubleshooting instructions here
      Attached Files

      Comment

      • blfuller
        New Member
        • Mar 2015
        • 8
        • USA

        #4
        Re: Anatek Blue ESR meter calibration problem

        Originally posted by redwire
        You adjust VR2 to read 82ohms with an 82R test resistor in place.

        Just double check you did not mix up a component, especially a resistor. Use a ohmmeter to confirm the 1% values are hard to read.
        R15,R16,R17,R18 make the pulse amplifier wonky.

        Bob has troubleshooting instructions here
        Thank you for the reply. Currently I am going through all components. All 1% and 5% resistors are in the correct locations based on colors by using a 10x loupe and a LED flashlight for color correction. Next I will start on the semiconductors. I am also going to scrub the trace side of the board with denatured alcohol and a tooth brush to make sure all whiskers and flux is removed. Then I will attempt to recalibrate and see what happens.

        I will recheck your suggested R15,R16,R17,R18 resistors just to be sure. After that I was going to run the diagnostics as I have a DC power supply so I can get the necessary 6.2-6.8V. Since I am not an expert at this, the destructions reads that R30 needs to be shorted. Does this mean to remove and jumper across or can I jumper across with the resistor in place? Thanks.
        Last edited by blfuller; 05-19-2017, 03:40 PM.

        Comment

        • blfuller
          New Member
          • Mar 2015
          • 8
          • USA

          #5
          Re: Anatek Blue ESR meter calibration problem

          I believe I found it. The Q8 semiconductor has been installed incorrectly. It is 180 out. I will reinstall and do the calibration to see what happens and report back.

          Comment

          • redwire
            Badcaps Legend
            • Dec 2010
            • 3912
            • Canada

            #6
            Re: Anatek Blue ESR meter calibration problem

            A flipped transistor would cause the low calibration numbers.

            R30 is shorted (temporary jumper is ok) as part of running the unit's self-test. There are quite a few diagnostics the firmware can do to make sure things are working. I think you just run the self-test once after building the kit.

            The low battery alert you can just turn VR1 until it trips, with say 5.5V power, which is pretty much a near dead 9V battery. R30 is not part of this at all.

            It's a good kit, but kind of complicated with so many parts.
            I used a bunch of resistors and capacitors in my junkbox to test the unit's numbers.

            Comment

            • blfuller
              New Member
              • Mar 2015
              • 8
              • USA

              #7
              Re: Anatek Blue ESR meter calibration problem

              Ok, that was the problem. Thanks for the assistance. Not sure how I could have installed that 180 out, must have been in need of some food.

              Thanks again.

              Now Witness the Firepower of this fully Armed and Operational Blue ESR Meter!

              Comment

              • blfuller
                New Member
                • Mar 2015
                • 8
                • USA

                #8
                Re: Anatek Blue ESR meter calibration problem

                Ok another question. Got these capacitors, 4700uF 63V that I pulled from a subwoofer amp that I am trying to repair. I charged the caps at 12v with a DC power supply, one charged fine and had the correct voltage. The other arced when I touched the clips to the leads as if the cap was shorted out internally or something. Polarity was correct so I touched it again and it did not spark and it took the charge. Both held at 12V.

                I discharge the caps and zero the meter and read the caps. One reads .03 and the other reads .04. I am wondering it the cap that arced would have read bad if I had not tried to charge it.

                Per the Approx. worst (highest) ESR readings for new Capacitors chart on page 11 in the manual, the value is .05 for this specific capacitor value. So I take it these are good since .03 and .04 is less than .05. So the question I have is, actually how good are they? Should they be replaced simply due to their age? These caps are about 24 years old.

                There are other caps in the amp that I will be checking as well, just haven't gotten around to it yet. I would think if they were say brand new the reading would be a lot less or is my reasoning flawed?

                I had a new cap laying around that has a value of 470uF @ 35V and its reading was 0.09 and the chart value is 0.1.

                Any suggestions?
                Last edited by blfuller; 05-19-2017, 11:46 PM.

                Comment

                • vinceroger69
                  Badcaps Legend
                  • Mar 2012
                  • 6714
                  • uk

                  #9
                  Re: Anatek Blue ESR meter calibration problem

                  does the meter also check the uf rating of the capacitors or are you using a seperate meter

                  Comment

                  • blfuller
                    New Member
                    • Mar 2015
                    • 8
                    • USA

                    #10
                    Re: Anatek Blue ESR meter calibration problem

                    Originally posted by vinceroger69
                    does the meter also check the uf rating of the capacitors or are you using a seperate meter
                    Honestly I don't know what this meter is capable of. I initially thought about getting a capacitance meter but from reading on the net, people thought that that would not really give you the true condition of the capacitor and said an ESR meter would give you the true condition of the cap.

                    So I went this route. Maybe one still needs a capacitance meter. I'm really a hobbiest at this so I cannot tell you.

                    Comment

                    • vinceroger69
                      Badcaps Legend
                      • Mar 2012
                      • 6714
                      • uk

                      #11
                      Re: Anatek Blue ESR meter calibration problem

                      i have a cheap meter but it does both capacitance and esr at the same time im not sure as still learning myself so i dont know if a capacitor with a good esr reading can still produce a problem with low uf value? or would/does that show up all the time with raised esr readings? hopefully someone more experienced will advise us.

                      Comment

                      • blfuller
                        New Member
                        • Mar 2015
                        • 8
                        • USA

                        #12
                        Re: Anatek Blue ESR meter calibration problem

                        Originally posted by vinceroger69
                        hopefully someone more experienced will advise us.
                        Me too!

                        Comment

                        • sam_sam_sam
                          Badcaps Legend
                          • Jul 2011
                          • 6065
                          • USA

                          #13
                          Re: Anatek Blue ESR meter calibration problem

                          Originally posted by vinceroger69
                          i have a cheap meter but it does both capacitance and esr at the same time im not sure as still learning myself so i dont know if a capacitor with a good esr reading can still produce a problem with low uf value? or would/does that show up all the time with raised esr readings? hopefully someone more experienced will advise us.
                          This is me

                          If I get a UF reading of more or less than 10% of it value then I charge them

                          Comment

                          • stj
                            Great Sage 齊天大聖
                            • Dec 2009
                            • 31198
                            • Albion

                            #14
                            Re: Anatek Blue ESR meter calibration problem

                            if you get a uF reading of 10% or more over the marked value, it probably also has very high v-loss and is faulty.
                            you wont know this with meters that only show esr and / or capacitance though.

                            Comment

                            • dskall
                              Badcaps Legend
                              • Oct 2016
                              • 2905
                              • usa

                              #15
                              Re: Anatek Blue ESR meter calibration problem

                              No test is 100%. Just testing for esr or capacity is not checking for all fail modes just the most common. So the more tests you make the better as far as catching a problem. You can check a fet with a multimeter but it does not mean it is good. It just passed the most common failure mode.
                              I assume no responsibility for any stupid suggestions I might post.

                              Comment

                              Related Topics

                              Collapse

                              • Document Archive
                                Microsoft Surface Redbank i5/8/256 Blue Notebook Specification for Upgrade or Repair
                                by Document Archive
                                This specification for the Microsoft Surface Redbank i5/8/256 Blue Notebook can be useful for upgrading or repairing a laptop that is not working. As a community we are working through our specifications to add valuable data like the Surface Redbank i5/8/256 Blue boardview and Surface Redbank i5/8/256 Blue schematic. Our users have donated over 1 million documents which are being added to the site. This page will be updated soon with additional information. Alternatively you can request additional help from our users directly on the relevant badcaps forum. Please note that we offer no warranties...
                                09-07-2024, 05:50 AM
                              • Document Archive
                                Lenovo IdeaPad IP3 15 R5 5625U 8GB 256GB BLUE Notebook 300 Specification for Upgrade or Repair
                                by Document Archive
                                This specification for the Lenovo IdeaPad IP3 15 R5 5625U 8GB 256GB BLUE Notebook can be useful for upgrading or repairing a laptop that is not working. As a community we are working through our specifications to add valuable data like the IP3 15 R5 5625U 8GB 256GB BLUE boardview and IP3 15 R5 5625U 8GB 256GB BLUE schematic. Our users have donated over 1 million documents which are being added to the site. This page will be updated soon with additional information. Alternatively you can request additional help from our users directly on the relevant badcaps forum. Please note that we offer no...
                                09-07-2024, 05:00 AM
                              • Document Archive
                                Lenovo IdeaPad IP3 15 I3-1215U 4GB 128GB BLUE Notebook 300 Specification for Upgrade or Repair
                                by Document Archive
                                This specification for the Lenovo IdeaPad IP3 15 I3-1215U 4GB 128GB BLUE Notebook can be useful for upgrading or repairing a laptop that is not working. As a community we are working through our specifications to add valuable data like the IP3 15 I3-1215U 4GB 128GB BLUE boardview and IP3 15 I3-1215U 4GB 128GB BLUE schematic. Our users have donated over 1 million documents which are being added to the site. This page will be updated soon with additional information. Alternatively you can request additional help from our users directly on the relevant badcaps forum. Please note that we offer no...
                                09-07-2024, 05:00 AM
                              • Document Archive
                                Lenovo IdeaPad IP3 14 I7-1255U 8GB 512GB BLUE Notebook 300 Specification for Upgrade or Repair
                                by Document Archive
                                This specification for the Lenovo IdeaPad IP3 14 I7-1255U 8GB 512GB BLUE Notebook can be useful for upgrading or repairing a laptop that is not working. As a community we are working through our specifications to add valuable data like the IP3 14 I7-1255U 8GB 512GB BLUE boardview and IP3 14 I7-1255U 8GB 512GB BLUE schematic. Our users have donated over 1 million documents which are being added to the site. This page will be updated soon with additional information. Alternatively you can request additional help from our users directly on the relevant badcaps forum. Please note that we offer no...
                                09-07-2024, 05:00 AM
                              • Document Archive
                                Lenovo IdeaPad IP3 15 I5-1235U 8GB 256GB BLUE Notebook 300 Specification for Upgrade or Repair
                                by Document Archive
                                This specification for the Lenovo IdeaPad IP3 15 I5-1235U 8GB 256GB BLUE Notebook can be useful for upgrading or repairing a laptop that is not working. As a community we are working through our specifications to add valuable data like the IP3 15 I5-1235U 8GB 256GB BLUE boardview and IP3 15 I5-1235U 8GB 256GB BLUE schematic. Our users have donated over 1 million documents which are being added to the site. This page will be updated soon with additional information. Alternatively you can request additional help from our users directly on the relevant badcaps forum. Please note that we offer no...
                                09-07-2024, 05:00 AM
                              • Loading...
                              • No more items.
                              Working...