Samsung UA39EH5003R Stuck on standby

Collapse
X
 
  • Time
  • Show
Clear All
new posts
  • Rusenga
    Member
    • Feb 2017
    • 21
    • South Africa

    #1

    Samsung UA39EH5003R Stuck on standby

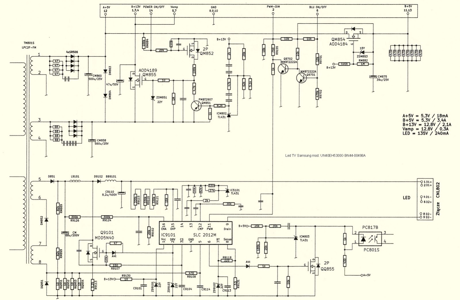
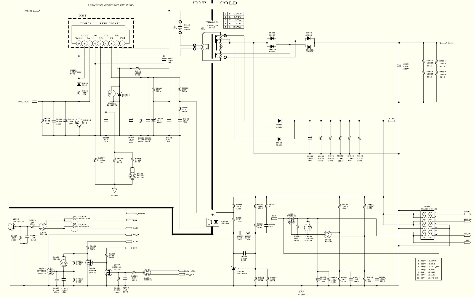
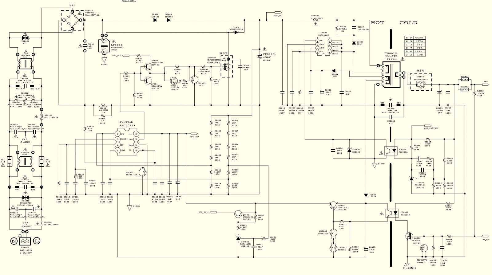
    Hi techs, I have a Samsung ua39eh5003r which switches on and then goes to standby. I have to wait for a day or two for the tv to switch on again, all the time it is stuck on standby. I have checked the voltages on the power supply board on both occasions when it is on and off and these are my findings:

    Connector CNM803:
    TV ON
    Pin1,3,4,5(Vamp),7(Vamp)- 12.6V; Pin2(PWM_DIM)- 0.96v; Pin6(BLU_ON/OFF)- 4.41v; Pin8,9,10- grnd; Pin11,12,13- 5.16v; Pin14(Power ON/OFF)- 3.3v

    TV OFF
    Pin1,3,4,5(Vamp),7(Vamp)- 12.6V; Pin2(PWM_DIM)- 0.06v; Pin6(BLU_ON/OFF)- 0.00v; Pin8,9,10- grnd; Pin11,12,13- 5.16v; Pin14(Power ON/OFF)- 3.3v

    When I disconnect the main board I get Pin2(PWM_DIM)- 4.45v and Pin6(BLU_ON/OFF)- 3.31v. These two voltages go to 0v when I reconnect the main board to the power supply board. Below are the images for both the power and main boards. I only managed to get the schematic for the power board unfortunately I cant get one for the main board. I desperately need help I am stuck. Thanks in advance.
    Attached Files

    if you find these attachements useful please consider making a small donation to the site

Related Topics

Collapse

  • Document Archive
    Samsung Galaxy Book 2 Notebook Specification for Upgrade or Repair
    by Document Archive
    This specification for the Samsung Galaxy Book 2 Notebook can be useful for upgrading or repairing a laptop that is not working. As a community we are working through our specifications to add valuable data like the Galaxy Book 2 boardview and Galaxy Book 2 schematic. Our users have donated over 1 million documents which are being added to the site. This page will be updated soon with additional information. Alternatively you can request additional help from our users directly on the relevant badcaps forum. Please note that we offer no warranties that any specification, datasheet, or download...
    09-07-2024, 05:50 AM
  • tvguy12012012120
    Zombie Samsung UN55NU6900F dead / no standby voltage - randomly came to life after hours of troubleshooting then died
    by tvguy12012012120
    This is my first attempt at troubleshooting a board like this, I know I could just buy a new board but I'm curious to figure out how this works. I've been testing different components in the evenings this week and I think the problem is with the IC failing to start up for some reason. When the board is plugged in there is no standby voltage.

    Then today it randomly sprung to life like a zombie but shortly died thereafter. I have no idea why it would have done that and its the first time I've seen it running. I discharged capacitors on the board last night, then it was sitting today....
    02-07-2025, 05:13 PM
  • Ukdigger
    Samsung UE46f5000AK Stuck on Standby
    by Ukdigger
    When the Main board is disconnected, the back lights are off but tapping on the chassis makes them light up and all voltages are then good. Connecting the main board up makes the TV work normally until moved. LED INERFACE STRIP BN41-01971A has a short on the first 2 pins on the left of the picture, the cable tests good. All the other pins and all LED strips test good. Is there an easy way to fix the short or do I need a new interface. Any help would welcome.

    PSU number bn44-00610A L46SF_dpn

    1 B13v 12.4
    3 B13v 12.4
    5 Vamp 12.4
    7 Vamp 12.4
    9 GND...
    08-08-2024, 09:17 AM
  • ChristianBr01
    LED TV Samsung The Frame 55 inch QE55LS03RAU Standby Light only
    by ChristianBr01
    Hello everyone,
    I got a Samsung The Frame 55 inch TV for free from uncle cause it is not turning on anymore. I am in the second year of training as an electrician so I have knowledge already but I am far away from to be a pro.
    The TV has Standby but ist not turning on. A Friend of mine owns a 50 inch Frame TV so I checked the One Connect Box and the One Connect Cable there. Both are good and working normally. I have opened the TV case and measured some voltages on the Board.
    What I already found is that the 12.8V are not an the connector to the main board connector to the power...
    04-23-2025, 01:48 AM
  • Kaar3l
    Samsung QLED QE65Q7FNAT only standby light
    by Kaar3l
    TV: Samsung QLED QE65Q7FNAT
    PSU: BN4400940A
    MB: BN94-12832K

    I got the tv in spring 2024. At that time it started, then ran 60 sec and poweroff. Seemed like reboot issue. I didn't have time and room to check it in summer so I plugged it in and now the standby light is on. I press button on remote, standby light goes off and tries to start?. No picture or backlight on LCD. I thought about removing diodes like in this thread: https://www.badcaps.net/forum/troubl...sung-qled-q60r...
    09-24-2024, 01:35 PM
  • Loading...
  • No more items.
Working...