Philips TV 272217100569 Power Supply No Standby

Collapse
X
 
  • Time
  • Show
Clear All
new posts
  • kevinm34232
    Badcaps Legend
    • May 2012
    • 1884
    • USA

    #1

    Philips TV 272217100569 Power Supply No Standby

    U101 was burned up, replaced it but still no standby 3.3v. Also replaced C104, C121.

    I have found a working board, trying to figure what's wrong with the bad one. I've compared all resistors and diodes in the area against the working one. Everything seems good.

    The one thing I've found is the resistance across C104/C107 is much lower in the bad board vs. good board. 24K vs. 1+M Ohms respectively.

    Would love some help here. I don't have enough knowledge to trace it back to the AC voltage and see where I'm losing..

    The first 4 photos are real and the last 2 are from Shopjimmy. The schematic has the part # but there are slight differences in the board..
    Attached Files
    Last edited by kevinm34232; 01-11-2020, 03:19 PM.
  • R_J
    Badcaps Legend
    • Jun 2012
    • 9607
    • Canada

    #2
    Re: Philips TV 272217100569 Power Supply No Standby

    Post the voltages from ic101, (you need to use hot ground or [-] of C102)

    Comment

    • kevinm34232
      Badcaps Legend
      • May 2012
      • 1884
      • USA

      #3
      Re: Philips TV 272217100569 Power Supply No Standby

      See photo. I'm having some trouble with my probes but it looks like the pins on the left are 0v.
      Attached Files

      Comment

      • R_J
        Badcaps Legend
        • Jun 2012
        • 9607
        • Canada

        #4
        Re: Philips TV 272217100569 Power Supply No Standby

        Have you replace C104? The ic should internally charge C104 to around 7 volts. You might also check ZD102. Check that R105 is not open and check that D108 is not shorted
        Last edited by R_J; 01-11-2020, 04:13 PM.

        Comment

        • kevinm34232
          Badcaps Legend
          • May 2012
          • 1884
          • USA

          #5
          Re: Philips TV 272217100569 Power Supply No Standby

          C104 = 3.4V across the leads.
          ZD102, R105, D108 test good, and readings match the good board.

          Any significance to the low resistance across C104/C107 compared to the good board?

          Comment

          • R_J
            Badcaps Legend
            • Jun 2012
            • 9607
            • Canada

            #6
            Re: Philips TV 272217100569 Power Supply No Standby

            Why don't you remove C104/C107 and check the resistance again. Or lift one end of D107 and check the resistance across C104. If C104 is bad the circuit will not work.
            Last edited by R_J; 01-11-2020, 04:46 PM.

            Comment

            • kevinm34232
              Badcaps Legend
              • May 2012
              • 1884
              • USA

              #7
              Re: Philips TV 272217100569 Power Supply No Standby

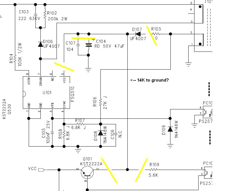
              Did that.. lift leg of D107 and resistance stays same. Also removed C104 and C107, eeach tests very high resistance across them. But across the pads on the board it's 14k.

              Comment

              • R_J
                Badcaps Legend
                • Jun 2012
                • 9607
                • Canada

                #8
                Re: Philips TV 272217100569 Power Supply No Standby

                So you remove components and the resistance goes even lower? 24k down to 14k? what kind of meter are you using? I overlooked the fact you already replaced C104.
                Try lifting R109 and unsolder Q101 collector, that only leaves the ic, and depending on where you got it from, it could be either bad or a fake.
                You can leave R109 and Q101 collector disconnected to see if the standby turns on they are only needed to turn on the rest of the power supply
                Last edited by R_J; 01-11-2020, 05:32 PM.

                Comment

                • kevinm34232
                  Badcaps Legend
                  • May 2012
                  • 1884
                  • USA

                  #9
                  Re: Philips TV 272217100569 Power Supply No Standby

                  It's a Fluke 117. For C104, it's 24k in circuit, when I take it out of the circuit across those pads on the board it measures 14k. Same goes for C107.

                  Comment

                  • kevinm34232
                    Badcaps Legend
                    • May 2012
                    • 1884
                    • USA

                    #10
                    Re: Philips TV 272217100569 Power Supply No Standby

                    Could there be something wrong before it even gets to this circuit?

                    Comment

                    • R_J
                      Badcaps Legend
                      • Jun 2012
                      • 9607
                      • Canada

                      #11
                      Re: Philips TV 272217100569 Power Supply No Standby

                      Originally posted by kevinm34232
                      Could there be something wrong before it even gets to this circuit?
                      Like what? Try reversing the meter leads when checking the resistance, it could be some of the 160 volts leaking through the ic's startup cell effecting the reading. isolate pin5 of the ic from the circuit.
                      Last edited by R_J; 01-11-2020, 06:10 PM.

                      Comment

                      • kevinm34232
                        Badcaps Legend
                        • May 2012
                        • 1884
                        • USA

                        #12
                        Re: Philips TV 272217100569 Power Supply No Standby

                        I'll try that. Don't forget that on the good board, the resistance is in the Ms of Ohms whereas it's in the Ks on this board whether it's 4, 14, or 24k..

                        Does it seem to be somewhere else in the circuit causing that?
                        Last edited by kevinm34232; 01-11-2020, 06:26 PM.

                        Comment

                        • R_J
                          Badcaps Legend
                          • Jun 2012
                          • 9607
                          • Canada

                          #13
                          Re: Philips TV 272217100569 Power Supply No Standby

                          And meters use a small voltage to read resistance, so any stray voltage depending on its polarity will throw that reading off. On this non working board, with it unpluged from ac, what is the voltage across C102.

                          Comment

                          • kevinm34232
                            Badcaps Legend
                            • May 2012
                            • 1884
                            • USA

                            #14
                            Re: Philips TV 272217100569 Power Supply No Standby

                            Also notice on R104, the good board has 160v+- on one side and 155v on the other end. On the bad board has 160v/20v. Both test @ 200k ohms.
                            Last edited by kevinm34232; 01-12-2020, 12:06 PM.

                            Comment

                            • R_J
                              Badcaps Legend
                              • Jun 2012
                              • 9607
                              • Canada

                              #15
                              Re: Philips TV 272217100569 Power Supply No Standby

                              Originally posted by kevinm34232
                              Also notice on R104, the good board has 160v+- on one side and 155v on the other end. On the bad board has 160v/20v. Both test @ 200k ohms.
                              It could be a bad IC? Where did you get it from?
                              It Is also likely due to the ic not running. On the good board, the ic is running and producing its own vcc via D107 from the transformer, so it no longer needs to draw current via the Vstr (startup) pin. The non working board is drawing current via the Vstr pin so there will be a voltage drop across R104.
                              The Vstr, pin8 (internally) supplies the startup voltage for the Vcc pin, once the Vcc pin reaches 8.7 volts, the internal startup cell is disabled and C104 (Vcc) is charged via D107.
                              Last edited by R_J; 01-12-2020, 12:30 PM.

                              Comment

                              • kevinm34232
                                Badcaps Legend
                                • May 2012
                                • 1884
                                • USA

                                #16
                                Re: Philips TV 272217100569 Power Supply No Standby

                                Also what you asked yesterday for resistance on C104 when black lead is on negative it's 24k ohms, when reversed it's 4k ohms. With or without pin 5 isolated.

                                These ICs came from digi key. Try the IC from the good board then?

                                Comment

                                • R_J
                                  Badcaps Legend
                                  • Jun 2012
                                  • 9607
                                  • Canada

                                  #17
                                  Re: Philips TV 272217100569 Power Supply No Standby

                                  If they came from digikey they are likely ok. Why not just isolate pin 5 and then check the resistance?
                                  If something on the Vcc line is causing the voltage to never reach 8.7 volts the ic will never start up. Find what is loading down that Vcc line and you have likely found the problem.

                                  Comment

                                  • kevinm34232
                                    Badcaps Legend
                                    • May 2012
                                    • 1884
                                    • USA

                                    #18
                                    Re: Philips TV 272217100569 Power Supply No Standby

                                    If i remove the IC completely the resistance stays exactly the same. That's why i was asking if it could be something further up.. Do you know where does this voltage starts?

                                    Comment

                                    • R_J
                                      Badcaps Legend
                                      • Jun 2012
                                      • 9607
                                      • Canada

                                      #19
                                      Re: Philips TV 272217100569 Power Supply No Standby

                                      Which voltage? the main supply voltage? the Vcc voltage? The voltage starts from the a/c line.
                                      I also don't know what you mean by "futher up" It is the IC itself that supplies the initial startup voltage for the Vcc line. Download the datasheet for the ic and read how it works, maybe that will explain it better than I can.

                                      If you removed ALL the components from that Vcc line and there is still 14k to ground, Then it only leaves one thing. Does the board look burnt in that location?
                                      Attached Files
                                      Last edited by R_J; 01-12-2020, 01:41 PM.

                                      Comment

                                      • kevinm34232
                                        Badcaps Legend
                                        • May 2012
                                        • 1884
                                        • USA

                                        #20
                                        Re: Philips TV 272217100569 Power Supply No Standby

                                        Thank you for that, got me in the right direction. So ZD103 was causing the issue, although it didn't test bad. In any case I lifted the one side and voila. Any idea what I can replace that zener with, it's not on schematic.

                                        I REALLY APPRECIATE your help R_J!
                                        Attached Files
                                        Last edited by kevinm34232; 01-12-2020, 04:18 PM.

                                        Comment

                                        Related Topics

                                        Collapse

                                        Working...