asus gl703gs detecting short

Collapse
X
 
  • Time
  • Show
Clear All
new posts
  • prow
    Member
    • Jul 2020
    • 14
    • croatia

    #1

    asus gl703gs detecting short

    I have this motherboard from the title, there is no schematic or boardview.
    When i apply the adapter nothing happens, no lights, only little buzzing noise but adapter is not going to protection mode. Later i check and on first power mosfet there is 19,3 v but later nothing (it is not opening)....Then i check again and every time i apply the adapter it will open the second power mosfet but voltage is just droping...9v...6v...3v...0v
    So, i believe the power main controller is closing power mosfets and going to protection mode because ther is a short somewhere in lower power lines?
    I checked i believe every coil and most of the current sense resistors and joints but i couldnt find anywhere short to ground.
    I have lab power supply and i was thinking to inject voltage/amper but i am not sure how and what? so can anyone help me because i am new in repairs.
    So what is obvious is that i will not inject 19volt on second power mosfet because the "protection mode" is activated for a reason and i will probably burn something.
    Can someone help me what voltage and amper should i inject and where to to find a short?
    Thank you!
    Last edited by prow; 07-07-2021, 02:08 AM.
  • mon2
    Badcaps Legend
    • Dec 2019
    • 14662
    • Canada

    #2
    Re: asus gl703gs detecting short

    Remove the battery (if present). Test again.

    Use your lab power supply at 19vdc and set the current limit to 1A. Use it to power the logic board to replace the adapter.

    How much current is drawn by your lab power supply?

    You can increase the current to match the adapter ratings for this logic board.

    You can apply alcohol on the mosfet and local parts. Any misting or quick evaporation of the alcohol when powered? If yes, that part is heating up.

    Post clear pix of this area of the logic board. So we can review the mosfet markings, the charger IC.

    If the mosfets are being turned on by the charger IC but fail to pass through the adapter voltage, the mosfets may be damaged. Also the charger ic may be in current limit mode based on the ILIM configuration often set by resistor voltage dividers.

    Comment

    • prow
      Member
      • Jul 2020
      • 14
      • croatia

      #3
      Re: asus gl703gs detecting short

      Hi,
      I did remove battery before.
      I will try with lab power supply, but as i mentioned when i plug the adapter on first mosfet on drain i have 19,3V. Source is a problem...its dropping 9v, 6v, 3v, 0v....on both power mosfets. To my understanding that means that power main controller is closing source by cutting gate....?
      I did replace both mosfets but its the same.
      Last edited by prow; 07-07-2021, 05:07 AM.

      Comment

      • mon2
        Badcaps Legend
        • Dec 2019
        • 14662
        • Canada

        #4
        Re: asus gl703gs detecting short

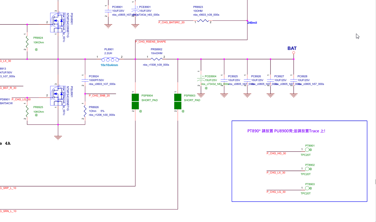
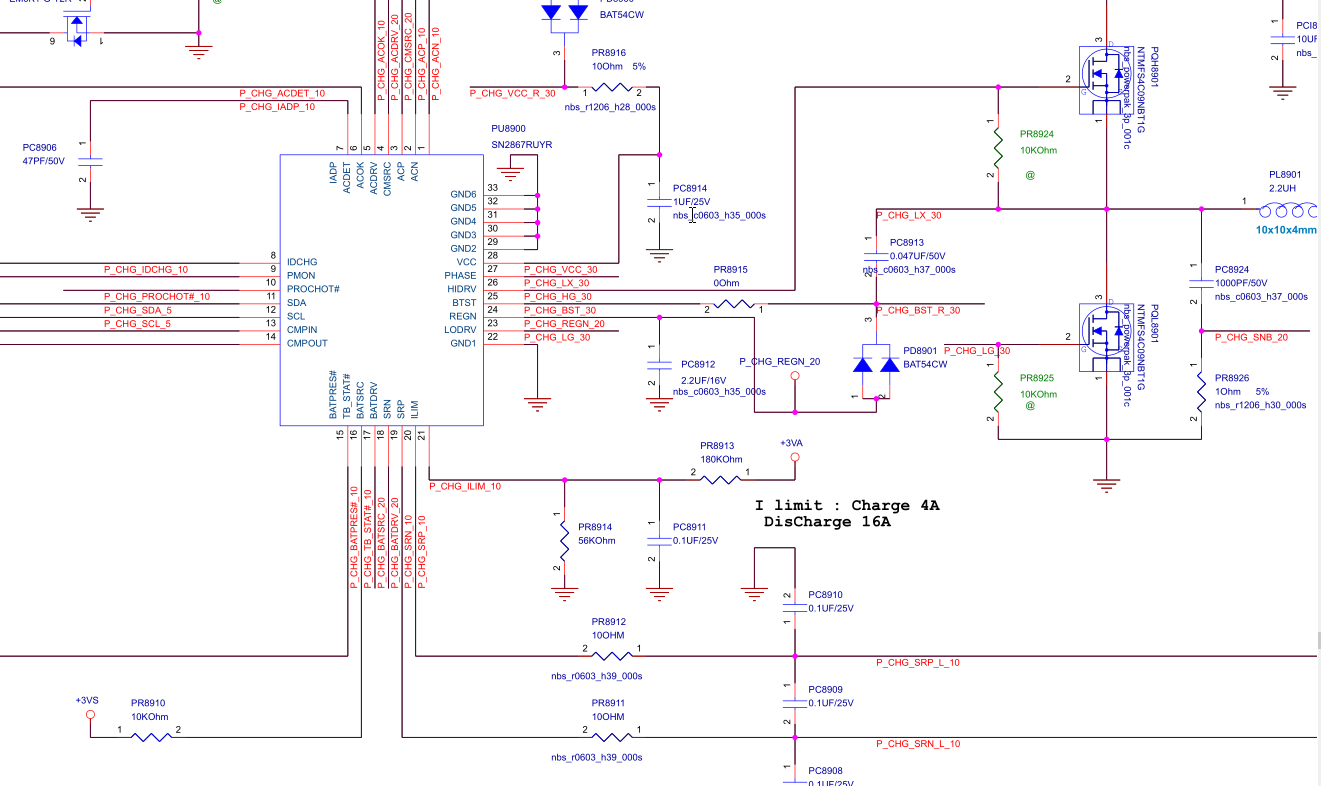
        Post the details (pics) of the IC linked to the DCIN mosfets. Then we can perhaps study a reference schematic from datasheets (if public) or another laptop example circuit.

        Never mind - found some details. Will post them in a few minutes...
        Attached Files
        Last edited by mon2; 07-07-2021, 05:20 AM.

        Comment

        • mon2
          Badcaps Legend
          • Dec 2019
          • 14662
          • Canada

          #5
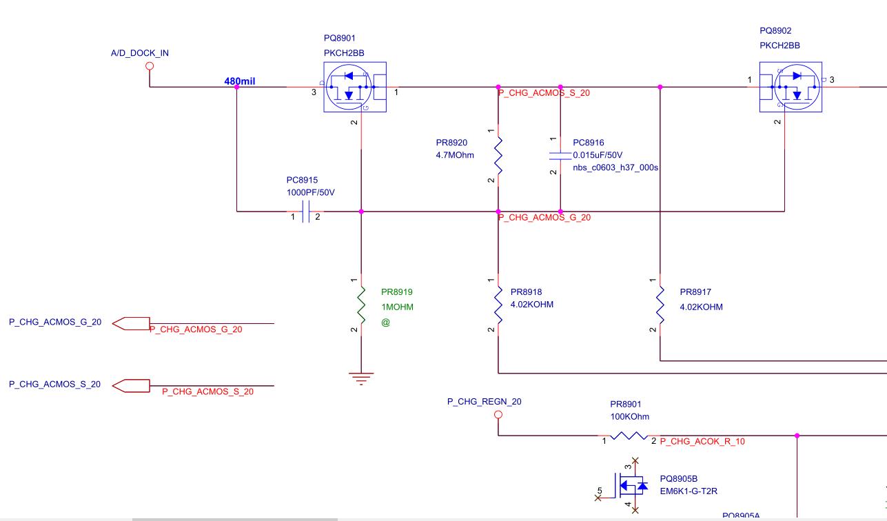
          Re: asus gl703gs detecting short

          more.

          Start with:

          1) voltage @ attached locations.
          Attached Files
          Last edited by mon2; 07-07-2021, 05:25 AM.

          Comment

          • prow
            Member
            • Jul 2020
            • 14
            • croatia

            #6
            Re: asus gl703gs detecting short

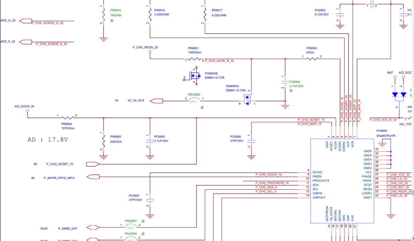
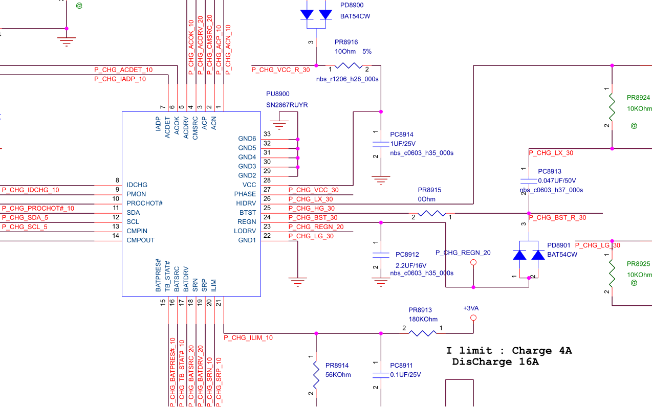
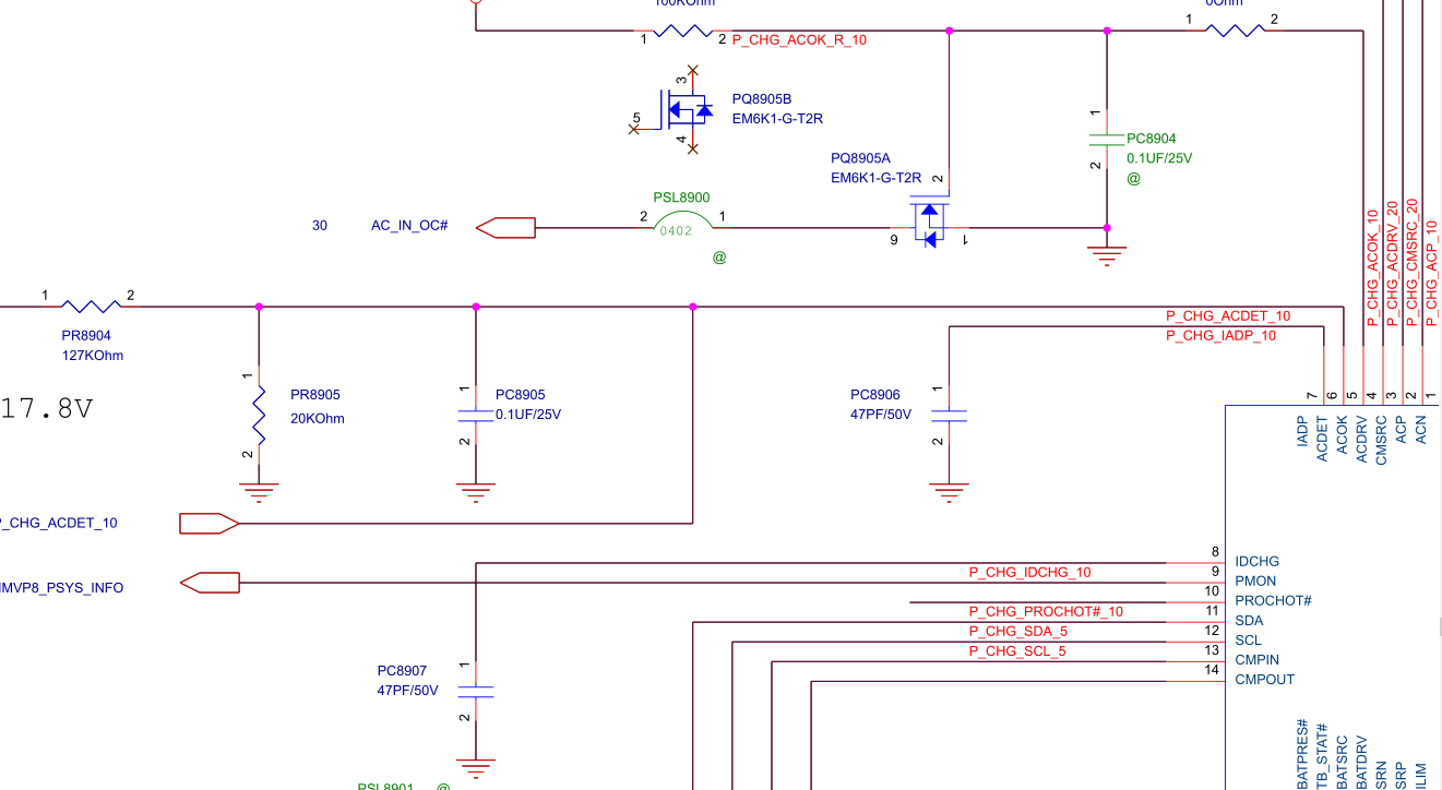
            1. a/c dock in 19,6 v
            2. Ilim 0,1 v. sometimes 0,3v dropping to 0,2v
            3. acdet 2,68 v
            4. acok 5,92 v

            Comment

            • mon2
              Badcaps Legend
              • Dec 2019
              • 14662
              • Canada

              #7
              Re: asus gl703gs detecting short

              The current limit value is not correct. Pin # 21 must be a higher voltage value as it sets the max current that will be allowed to be supported by this regulator. You presently have close to 0 volts so this IC will be in shutdown mode.

              Review the attached and power down:

              1) meter in resistance mode, check the resistance for the 2 resistors that create this resistor based voltage divider.

              Resistance of PR8913 ?

              Resistance of PR8914 ?

              2) meter in volts mode, check the voltage on PR8913, pin # 1.

              This must go to +3VA.

              Post the values.
              Attached Files

              Comment

              • prow
                Member
                • Jul 2020
                • 14
                • croatia

                #8
                Re: asus gl703gs detecting short

                Resistance of PR8913 ? 62 kohm

                Resistance of PR8914 ? 44 kohm

                PR8913, pin # 1. - 0 vol

                Comment

                • mon2
                  Badcaps Legend
                  • Dec 2019
                  • 14662
                  • Canada

                  #9
                  Re: asus gl703gs detecting short

                  Ok.

                  1) Both resistors are of the wrong value. They should be replaced. It is possible that the resistance values are incorrect as they are in circuit vs. being removed and then measured. You can consider to carefully remove onto one pad and take their measurements again but the parts are very low cost and should be replaced.

                  Arrow has them and they ship worldwide.

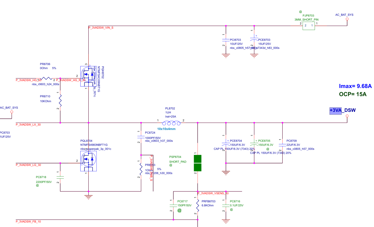
                  2) The +3VA rail is not working.

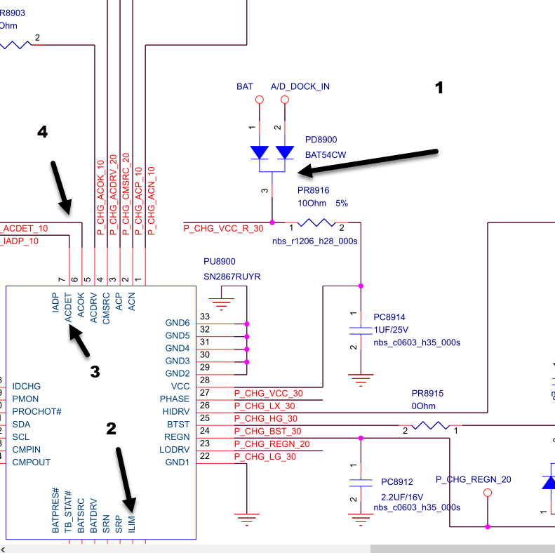
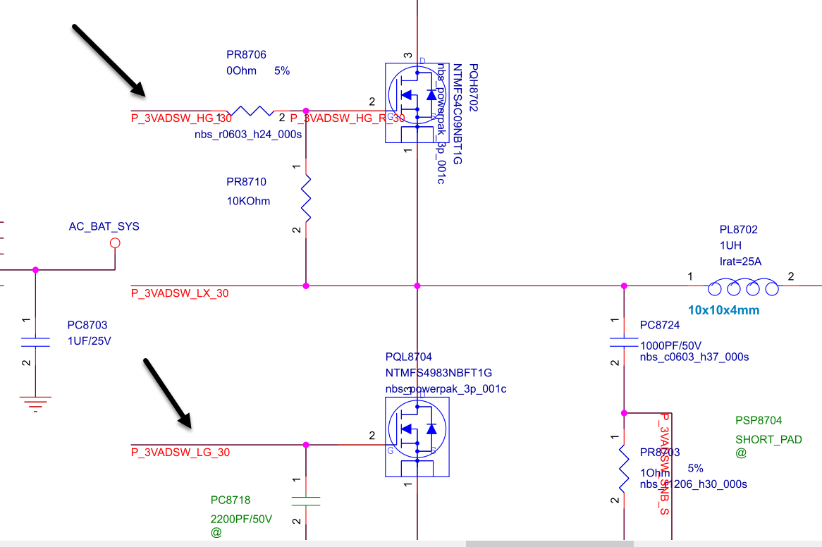
                  3) Voltage on PL8702, pin # 2 ?

                  4) mosfet gate voltages for the attached test points ?

                  P_3VADSW_HG_30

                  P_3VADSW_LG_30


                  5) Voltage on PL8701, pin # 1 ?
                  Attached Files
                  Last edited by mon2; 07-09-2021, 07:23 AM.

                  Comment

                  Related Topics

                  Collapse

                  • questore
                    HP OMEN 15-ce012nh give error code 5long 3 short after CPU LOW SIDE MOSFET BURN
                    by questore
                    Hello everyone.
                    Someone brought this poor hp in.

                    All power rails had normal resistances so i turned it on. Instant power cutoff...
                    First mosfet was shorted so replaced it...
                    After that I have tryed to start since no short was on the main power rail. the CPU middle dual mosfet heated up and protection shut down the laptop.
                    After investigating i have found that when the mosftet turning on then the mostfet got instantly hot (not the CPU)
                    Removed the faulty mosfet. -> now laptop turns on CPU mildly gets hot but laptop gives the common 5 long 3 short LED...
                    08-25-2025, 10:09 AM
                  • aaronkatrini
                    DELL Nvidia GTX 750Ti Mosfet goes short after a few minutes
                    by aaronkatrini
                    Hi all,

                    I have recently picked up this Dell OEM Nvidia GTX 750Ti 2GB Video card. Its an old card I know but still wanted to get it working if possible. The problem is the following:

                    - Put the card in my testing motherboard and start running Heaven benchmark
                    - Benchmarks seems to run smoothly up until half way then the motherboard completely shuts off immediately
                    - Try to start it again and I get a slight move from the PSU fan - a clear short
                    - A little troubleshooting later I find one shorted Mosfet - Replace them both - short is gone
                    - Put the...
                    05-18-2025, 04:18 PM
                  • jm942
                    Hp Lh482p 5 short 3 long short after cpu vcore mosfet replacement
                    by jm942
                    Hi,
                    My laptop went dead and after checking ,the main 19 volt power rail was shorted. After some checks i could identify that a high side vcore mosfet was shorted.
                    I replaced the mosfet and now the white powerled is present , fans start spinning but capslock shows the famous 5 long and 3 short code.

                    I checked the vcore voltages after replacement and i get for all 1.01 V so means for me that the driver is still working of the replaced shorted mosfet. On the Nvidia i measure around 0.8 V after the mosfets.
                    I did voltage injection on the cpu with 0.7V and i have a current...
                    07-11-2024, 05:11 AM
                  • pavithra_uk
                    Optiplex 3050 Vcore Mosfet short
                    by pavithra_uk
                    it is 3+2 vrm
                    vcore high side mosfet (AON6380) shorted when turned on instatly killed the processor (i5 7400)
                    gate drive chip (NCP81166) also gone.

                    any suggestions before replace mosfet and gate drive chip? what if I replace 3 high side mosfets with more current capable mosfets?

                    odd question:
                    what if I put two silicone diodes series in forward way? assume each diode 0.7v drop and total of 1.4V. vcore not exceed this but can protect cpu from direct 12V hit from shorted mosfet ?...
                    10-21-2025, 11:32 AM
                  • dqtech
                    Asus X455L Short Mosfet
                    by dqtech
                    I got this laptop from friend with problem short 19v....when i check this 2 mosfet getting short...i remove that mosfet and confirm that mosfet is short...



                    and check that 2 capacitor PC9009 and PC9004 pad is also short...already check where that capacitor goes and came from but cannot find the main problem...please help

                    ...
                    08-09-2022, 08:53 PM
                  • Loading...
                  • No more items.
                  Working...