Help Understanding The Different Power Supply Voltages in Schematic

Collapse
X
 
  • Time
  • Show
Clear All
new posts
  • Zentech
    Senior Member
    • Feb 2021
    • 94
    • Usa

    #1

    Help Understanding The Different Power Supply Voltages in Schematic

    Hi everyone,
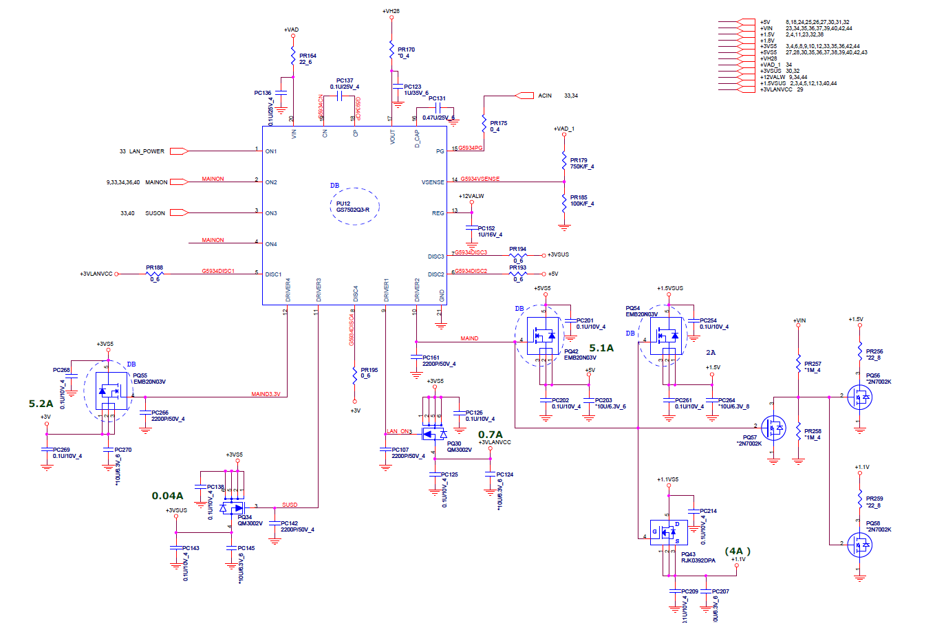
    this is my first post, I need help understanding the difference in power supply voltages in my hp laptop motherboard. I have the diagram of a driver ic which controls 2 mosfet. and I'm trying to find out why I don't have 3.3v on source of PQ55, also I need to understand the difference between all these voltages, why I have 3.3v and +3VAWL. If someone can explain the difference in the following voltages and what they mean and when are they present. This is for an HP Pavilion g6 laptop motherboard
    +3V, +3VSUS, +3VS5, +VAD, ACIN, +VAD_1, +12ALW, MAIND, +VIN_VCC_CORE, +VIN, +VCC_CORE
    see attached image file
    Attached Files

    if you find these attachements useful please consider making a small donation to the site

  • SMDFlea
    Super Moderator
    • Jan 2018
    • 22114
    • UK

    #2
    Re: Help Understanding The Different Power Supply Voltages in Schematic

    Post a link to the schematic if its here on badcaps or post the schematic as an attachment., click on Go Advanced - Manage Attachments .
    All donations to badcaps are welcome, click on this link to donate. Thanks to all supporters

    Comment

    • piernov
      Super Moderator
      • Jan 2016
      • 4439
      • France

      #3
      Re: Help Understanding The Different Power Supply Voltages in Schematic

      Or at the very least write motherboard model number or full laptop model number — we can't guess what you have on your desk…
      OpenBoardView — https://github.com/OpenBoardView/OpenBoardView

      Comment

      • Zentech
        Senior Member
        • Feb 2021
        • 94
        • Usa

        #4
        Re: Help Understanding The Different Power Supply Voltages in Schematic

        Originally posted by SMDFlea
        Post a link to the schematic if its here on badcaps or post the schematic as an attachment., click on Go Advanced - Manage Attachments .
        I couldn't find how to edit the original post, hope everyone can see this info. This is motherboard part number
        DA0R53MB6E1 REV E R53

        and this is laptop model:
        HP Pavilion g6-2321dx

        I have not search this forum for schematics, but this is the one I'm using for repairs.
        https://cdn.badcaps-static.com/pdfs/...3fee8687da.pdf

        Thanks all

        Comment

        • Zentech
          Senior Member
          • Feb 2021
          • 94
          • Usa

          #5
          Re: Help Understanding The Different Power Supply Voltages in Schematic

          Originally posted by piernov
          Or at the very least write motherboard model number or full laptop model number — we can't guess what you have on your desk…
          Model number: DA0R53MB6E1 REV E R53
          schematic
          https://cdn.badcaps-static.com/pdfs/...3fee8687da.pdf

          Comment

          Related Topics

          Collapse

          • sam_sam_sam
            Desoldering gun station modified to use a 18 volt @ 20 amp switching power supply
            by sam_sam_sam
            I have wanting to do this project for quite sometime now and I finally found a switching power supply that will work on this desoldering gun station ZD-915 that the original switching power supply took a shit and just was not worth trying to fix it because this switching power is not quite big enough to handle the heater element and the vacuum pump

            One note when I tested the switching power supply and the voltage control board I noticed that this desoldering gun heat up much faster than the original switching power supply which I was really surprised by to the point that I might buy...
            03-31-2024, 02:12 PM
          • Tynan Dill
            Vizio e601i-A3 - Has Sound and Display, But No Backlight - Bad Power Supply Board or Bad LED Bulbs ?
            by Tynan Dill
            I was given this TV from my great uncle. He said it just wouldn't turn on one day out of nowhere, replaced the TV, and gave it to me to possibly fix and use for myself.

            Upon bringing it home and plugging it up, it showed a standby light.

            I powered it on and without a flashlight, the display showed the "V" but the lighting is very dim, but visible.

            The screen seems to blackout and stay black, but with a flashlight I can see the display.

            With my Playstation 4 connected via HDMI, and running a game I can hear sound.

            Assuming...
            11-22-2024, 01:46 PM
          • sam_sam_sam
            Modification to a ZD-987 desoldering/soldering station using a external switching power supply
            by sam_sam_sam
            I have been working on this concept for quite some time now with limited success but recently I found a switching power supply that is setup for the voltage that this soldering station needs to operate at however it also needs part of the secondary circuit from the original switching power because you need several voltage rails

            I once tried to get a ZD-915 desoldering station to work on a 18 volt battery power supply but unfortunately things did not go well but I did find a work around but I might try this idea again but going at a little differently more about this another time...
            07-01-2024, 06:34 AM
          • shamsudeen
            Hi, Can we use SMPS Bench Power Supply for Laptop troubleshooting?
            by shamsudeen
            Hi all, I just need to know that, can i use SMPS type power supply to test and short circuit detection on a laptop motherboard?
            I saw 95% of repair guys are using only Linear bench power supply. linear bench power supply is pricy, thats why i planned to get one SMPS supply.

            i know that in linear power supply the noise will be very low comparing to SMPS supply....
            07-19-2025, 07:14 AM
          • JimBanville
            Definitive technology SC 2000 subwoofer amp's power supply clicking and popping
            by JimBanville
            The sub developed a constant popping every couple seconds from woofer and power LED flickering with nothing but wall AC connected. Connecting an audio cable didn't change anything. It doesn't play but a second or two of audio in between the pops.
            Opened it up and discovered the power supply is making a faint clicking or ticking sound.
            I measured the amp's output to the woofer and it pulses up to 50mv DC to be driver. The pulses coincide with the power supply ticking/clicking.
            I measured the power supply output going to the amp board and it too has this pulsing. Voltage cycles...
            09-13-2023, 07:21 AM
          • Loading...
          • No more items.
          Working...