dell XPS 17 L702X p09e002 - completely dead

Collapse
X
 
  • Time
  • Show
Clear All
new posts
  • justin35
    Senior Member
    • Jan 2019
    • 149
    • It

    #1

    dell XPS 17 L702X p09e002 - completely dead

    dell XPS 17 L702X p09e002

    i have a dell xps 17inch case model : p09e002 which according dell website corresponds to XPS 17 L702X
    i couldn't find a good schematic to match the motherboard.
    for example on schematic pu8 corresponds to RT8207AGQW and on motherboard i have isl88731... on schematic pu7 corresponds to isl99731...
    on schematics i have pu1 as TPS51427A, and on board is pu7 TPS51427A...
    anyone have proper schematics for this board?
    board model: dagm7mb1ae1 rev: e

    now the problem:
    laptop is completely dead, nothing happens if you plug the charger in, or press the power button.
    i have 3.3v and 5v on motherboard on 2 separate coils which i assume they are 3.3v_alw and 5v_alw
    Schematics indicates i should have 15v_alw also, but i can't find it anywhere.... and i have no idea who creates this 15v_alw, or if it really is 15v on that line...

    Thanks!

    Ps: attached schematics i have and some pictures i took from board.
    Attached Files
    Last edited by justin35; 02-08-2020, 11:45 AM.
  • Techtiger
    Badcaps Legend
    • Oct 2014
    • 1602
    • france

    #2
    Re: dell XPS 17 L702X p09e002 - completely dead

    You have to use a original charger on the Schematic tracer PS_ID & Check the voltage on PD5 all pins
    Last edited by Techtiger; 02-08-2020, 12:13 PM.

    Comment

    • justin35
      Senior Member
      • Jan 2019
      • 149
      • It

      #3
      Re: dell XPS 17 L702X p09e002 - completely dead

      I am using dell 19.5v and 6.7amps charger...
      Schematcis i have don't match the board... so pd5 on schematc is not the same as on board...

      Comment

      • SMDFlea
        Super Moderator
        • Jan 2018
        • 21879
        • UK

        #4
        Re: dell XPS 17 L702X p09e002 - completely dead

        Use the Quanta GM7C schematic https://cdn.badcaps-static.com/pdfs/...95b29a4ca9.pdf
        All donations to badcaps are welcome, click on this link to donate. Thanks to all supporters

        Comment

        • justin35
          Senior Member
          • Jan 2019
          • 149
          • It

          #5
          Re: dell XPS 17 L702X p09e002 - completely dead

          Originally posted by SMDFlea
          Thank you!!! I see pu7 and pu8 match this time!
          I don’t have the board in front of my eyes, but i asume is the correct one!
          I’ll check later tonight or tomorrow.

          What about +15v_alw? Who creates it? I really don’t understand it’s mystery...
          Last edited by justin35; 02-08-2020, 02:43 PM.

          Comment

          • mcplslg123
            Badcaps Legend
            • Jun 2015
            • 7262
            • india

            #6
            Re: dell XPS 17 L702X p09e002 - completely dead

            +15VALW is created by TPS51427

            Comment

            • piernov
              Super Moderator
              • Jan 2016
              • 4439
              • France

              #7
              Re: dell XPS 17 L702X p09e002 - completely dead

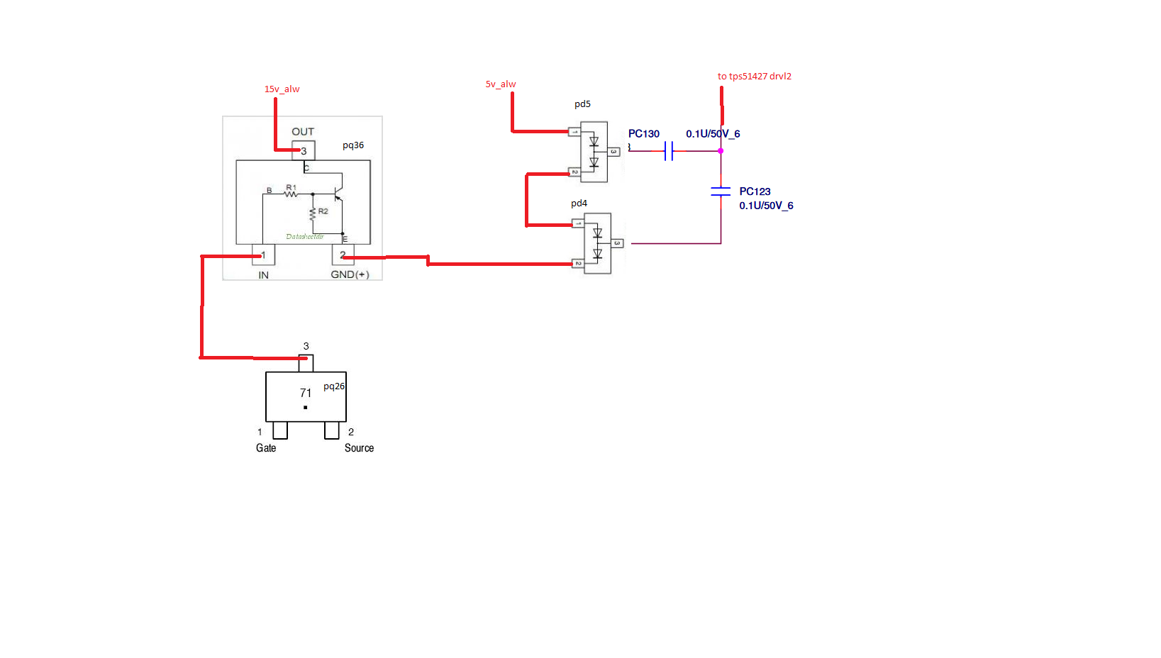
              +15V_ALW is created from +5V_ALW by a voltage multiplier using PD4 and PD5 diodes (and the capacitors around them). Output is on +15V_ALWP, switched on/off to +15V_ALW by PQ36. +3.3V_ALW is required as well since the switching of the gate of low-side MOSFET is what makes the voltage multiplier work.
              OpenBoardView — https://github.com/OpenBoardView/OpenBoardView

              Comment

              • justin35
                Senior Member
                • Jan 2019
                • 149
                • It

                #8
                Re: dell XPS 17 L702X p09e002 - completely dead

                here are some measurements:

                pd5:
                pin1 - 5.11v
                pin2 - 5.41v
                pin3 - 4.92v

                pd4:
                pin1 - 5.11v
                pin2 - 6.62v
                pin3 - 5.22v

                pq36:
                pin1 - 0v (in OR base)
                pin2 - 6.61v (gnd OR emitor)
                pin3 - 6.60v (out OR colector

                pq36 shouldn't have 15v on pin 1?

                pq26:
                pin1 - 3,3v (gate) which corresponds to alw_on and i do have 3.3v there....
                pin2 - 0v (source)
                pin3 - 0v (drain)



                see attachment for a differences around pq26/36 and pd4/5
                Attached Files
                Last edited by justin35; 02-09-2020, 11:02 AM.

                Comment

                • justin35
                  Senior Member
                  • Jan 2019
                  • 149
                  • It

                  #9
                  Re: dell XPS 17 L702X p09e002 - completely dead

                  I shorted q26 gate to drain (pin 1 to 3) with my tweezers and measured on q36 collector (pin3) 10.3v...
                  I know it's not enough but i got a modification.
                  I did not find a replacement for q26 (F1t) marking, but i'll try again tomorrow...

                  Comment

                  • justin35
                    Senior Member
                    • Jan 2019
                    • 149
                    • It

                    #10
                    Re: dell XPS 17 L702X p09e002 - completely dead

                    What if i infject 15@0.1 amp on +15v alw? Whould it be ok? Just to see if the board starts...

                    Comment

                    • justin35
                      Senior Member
                      • Jan 2019
                      • 149
                      • It

                      #11
                      Re: dell XPS 17 L702X p09e002 - completely dead

                      replaced pd4 & 5
                      replaced pq26 & 36
                      now i have 7.02v on +15v_alw(P)
                      so nothing...

                      injected 15v on +15v_alw
                      still nothing

                      pl4 and pl3 are the only 2 coils with voltage on this board... pl4 5v, pl3 3.3v

                      i really don't understand why +15v_alw is only 7v...
                      Last edited by justin35; 02-09-2020, 06:21 PM.

                      Comment

                      • justin35
                        Senior Member
                        • Jan 2019
                        • 149
                        • It

                        #12
                        Re: dell XPS 17 L702X p09e002 - completely dead

                        @techtiger
                        Ps_id is 3.3v on dc_in connector and also on ite chip ...

                        I lifted pin 3 of q36 (v out) to see if +15v_alw is created but i only get 9.8v

                        Any suggestions?
                        Thanks!

                        Comment

                        • Techtiger
                          Badcaps Legend
                          • Oct 2014
                          • 1602
                          • france

                          #13
                          Re: dell XPS 17 L702X p09e002 - completely dead

                          Originally posted by justin35
                          @techtiger
                          Ps_id is 3.3v on dc_in connector and also on ite chip ...

                          I lifted pin 3 of q36 (v out) to see if +15v_alw is created but i only get 9.8v

                          Any suggestions?
                          Thanks!
                          remove PQ6 inject +15V to pin 3 and check PQ40 PQ38 pin 123 voltage if you get the RUN voltage PCH will get supply then press the PWRBTW and see if any changes
                          if not put a jumper PQ40 PQ38 pin 123 of the both fets in this way PCH will get the power then press the PWRBTW and see if any changes
                          check if the power button get its +3.3V
                          check the BIOS U9 gets voltage +3.3V
                          in SIO there are some more points to check but for the next time
                          Last edited by Techtiger; 02-10-2020, 02:40 PM.

                          Comment

                          • justin35
                            Senior Member
                            • Jan 2019
                            • 149
                            • It

                            #14
                            Re: dell XPS 17 L702X p09e002 - completely dead

                            Pq6? Or pq36?
                            At this point i can confirm i have 3.3v on pwrbtn, and when i press it it goes down to 0.
                            I have 0 volts on bios ic on all pins...

                            Comment

                            • Techtiger
                              Badcaps Legend
                              • Oct 2014
                              • 1602
                              • france

                              #15
                              Re: dell XPS 17 L702X p09e002 - completely dead

                              Bios U9 pin 3 7 8 must have +3V with out this voltage set dead track it back , its QP6

                              Comment

                              • bachir2004
                                Badcaps Veteran
                                • Feb 2015
                                • 439
                                • maroc

                                #16
                                Re: dell XPS 17 L702X p09e002 - completely dead

                                Originally posted by justin35
                                Pq6? Or pq36?
                                At this point i can confirm i have 3.3v on pwrbtn, and when i press it it goes down to 0.
                                I have 0 volts on bios ic on all pins...
                                it can seem to be a dumb suggestion,did you remove the rtc battery?i had almost the same problem yesterday on a latitude e7440,spent almost 1 hour trying to figure out the problem.(the rtc battery was good 3.2V)!!!!

                                Comment

                                • justin35
                                  Senior Member
                                  • Jan 2019
                                  • 149
                                  • It

                                  #17
                                  Re: dell XPS 17 L702X p09e002 - completely dead

                                  Removing pq36 will generate 15v_alwp of 14.78v...
                                  Why pq36? Because the schematic provided by me in the first post in not as acurate as the one smdflea provided:
                                  https://cdn.badcaps-static.com/pdfs/...95b29a4ca9.pdf
                                  With or without pq36 i do not have 3.3v_alw on pin 8 of bios chip u29...

                                  I checked continuity from u29 pin8 to 3.3v_alw coil And there is none... which makes me believe there are more places where 3.3v alw is missing on the board...
                                  I have to check them all, and run jumper wires fo each missing one and see if the board starts...
                                  I also injected 3.3v on u29 pin 8 but no luck... and psu indicates 0.00aps load
                                  Last edited by justin35; 02-11-2020, 05:17 PM.

                                  Comment

                                  • justin35
                                    Senior Member
                                    • Jan 2019
                                    • 149
                                    • It

                                    #18
                                    Re: dell XPS 17 L702X p09e002 - completely dead

                                    Originally posted by bachir2004
                                    it can seem to be a dumb suggestion,did you remove the rtc battery?i had almost the same problem yesterday on a latitude e7440,spent almost 1 hour trying to figure out the problem.(the rtc battery was good 3.2V)!!!!
                                    This was one of the first thing to do, as for newer laptops this i a common issue...

                                    Comment

                                    • justin35
                                      Senior Member
                                      • Jan 2019
                                      • 149
                                      • It

                                      #19
                                      Re: dell XPS 17 L702X p09e002 - completely dead

                                      Ok, so i have some news. I was measuring wrong voltages bor bios u29. I was measuring voltages on u18 (which is pch bios chip)...
                                      I do have 3.3v_alw on 3 pins on bios chip u29...

                                      Today I swapped q40 qith q41 and +15v_alwp went to 14.7v
                                      Then i placed back q36 and +15v_alw went down to 13.6v
                                      At this point i had pch supply 0.85 v and pch started to slowly heat, nithing major.
                                      I measured cmos battery terminal and it was 1.1v

                                      Then i decided to change both q40 and q41 from a donor board and +15v_alw went back to 7.1v
                                      Changed again q40 and q41 but +15v_alw remained 7.1v

                                      Comment

                                      • justin35
                                        Senior Member
                                        • Jan 2019
                                        • 149
                                        • It

                                        #20
                                        Re: dell XPS 17 L702X p09e002 - completely dead

                                        well i went back to this idiotic board, and i did something.
                                        i took out pq36 and now i have 14,7V on +15v_alwp
                                        i took out pq40 and pq41 which were pulling down +15v_alw, and applied 15v on +15v_alw line
                                        surprise! the power button light up. BUT no power on...
                                        I have +5V run and +3.3V_sus

                                        i don't know what else to do...

                                        Comment

                                        Related Topics

                                        Collapse

                                        • max-power
                                          Dell E6540 laptop completely dead after dssasembly
                                          by max-power
                                          Hi, I disassemble my laptop to replace the speakers, to access them, you have to remove everything including the heat sink and fan, unscrew the motherboard, lift it up a bit to access the speaker wire.
                                          that was not the first time I dissasemble it, i did replace the same speaker a few year ago and I repaste it last year, so I had nothing to worry about. but when I put everything back together, its completely dead.

                                          After a bit of investigating, i found one pin of the status led ribbon cable that was unglued from the cable and bend touching another pin, I bend it back at his place...
                                          03-24-2025, 08:49 AM
                                        • diamon
                                          Dell Latitude 5520 completely dead
                                          by diamon
                                          I have bought a not complete and defective Dell Latitude 5520 for parts (needed the networkconnector (RJ45) to repair a other board).
                                          Have repaired the other board (Dell Latitude 5540) and I wanted to know if I could find out what is wrong with the 5520 board (SouthPeak15 TGL MB 8L 19819-1) and perhaps repair this one also.

                                          After connecting the USB-C charger (both USB-C ports on the laptop, does not have an other option) and pressing the power button, nothing happens (no lights or fans, no capslock).
                                          Have checked with a thermal camera, and there are a couple of things...
                                          03-05-2025, 02:23 PM
                                        • Bowline
                                          Dell E6400 PT434 type Battery Charging Stuck at 1%. Battery Pinouts?
                                          by Bowline
                                          My question pertains to understanding the control circuity inside a Dell PT434 type battery used in Dell E6400, E6410 and other Dell notebooks?

                                          Does anyone have a circuit diagram for the inside of a Dell PT434 battery and/or a description of how the control lines work to control this battery?

                                          My reason for asking is I have a battery which I cannot get to charge beyond 1% in a Dell E6410 or E6400.
                                          The LED bar graph charge indicator on the battery shows one LED lighted when the info button is pressed.
                                          I have tried multiple different Dell power adapters. My Dell...
                                          06-11-2025, 10:13 AM
                                        • gugutm
                                          Dell Latitude 5410 dead help please.
                                          by gugutm
                                          hi everyone,
                                          need some advice i am not professional just junior , but maybe someone could help me please
                                          i have
                                          Device : Laptop
                                          Brand : DELL
                                          Model : LATITUDE 5410
                                          Board Number: FDZ41 LA-J371P Rev:1.0
                                          i am attaching schematics and board view. [MOD EDIT] Link to schematic - https://www.badcaps.net/forum/troubl...14#post3484414

                                          my problem is its not turning...
                                          08-28-2025, 02:24 PM
                                        • Francesc V.
                                          Dell dockstation WD15 is dead
                                          by Francesc V.
                                          Hi:

                                          A friend gave me this DELL WD15 dockstation that does nothing. Not detected by computer, no digital output.........just leds shines when it’s plugged in.
                                          Here are the findings, followed by good pictures. :-)

                                          When pluged in, LED3 glows
                                          Measuring some voltage in the circuit.


                                          Inductors
                                          - PL202 has 5V
                                          - PL201 has 3.3V
                                          - PL300 has 1V

                                          V. Regulators
                                          - UT30 has 19v as input and 6V as output. It seems ok.
                                          - UT27 (same reference as UT30, has no input/output voltage).


                                          Thermal find...
                                          07-09-2025, 12:12 AM
                                        • Loading...
                                        • No more items.
                                        Working...