Acer A315-22 no power on

Collapse
X
 
  • Time
  • Show
Clear All
new posts
  • pippo_one
    Senior Member
    • Aug 2010
    • 127
    • Vicenza

    #1

    Acer A315-22 no power on

    Hi all .. I'm asking for help with a problem with an Acer A315-22
    connected to its power supply with the tester I detect the voltage up to the DRAIN of the PQ103 ... then nothing more
    I ran these tests
    with the mosfet still welded I activated the GATE of the PQ103 and PQ105 I detect continuity with the tester from the Drain of 103 to the Drain of 105 ... but after 10/15 sec the continuity is interrupted
    I can't figure out what it could be... can someone please help me
    Thank you
    Attached Files
  • Techtiger
    Badcaps Legend
    • Oct 2014
    • 1602
    • france

    #2
    Re: Acer A315-22 no power on

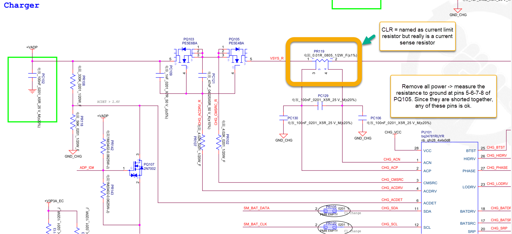
    Test your 2 first N-Fets with out power and uplode the reading after PQ105 you have the CLR ( if you uplode the Schematic we can pin point you it ) test the CLR with out power if short to GND , the Gate of the N fets need a higher V to bypass this supply comes from the for example BQ24725XXX ACDRV pin
    Last edited by Techtiger; 08-13-2023, 10:28 AM.

    Comment

    • pippo_one
      Senior Member
      • Aug 2010
      • 127
      • Vicenza

      #3
      Re: Acer A315-22 no power on

      Hi @techtiger .. I'm a beginner and through you I try to learn as many things as possible and sorry for my non-technical language .... what does "CLR " mean?
      please use more basic language with me ...thanks.
      Another test performed: the input power supply of the "PU101" is 19 volts...but I can't measure with the "ACDRV" output tester (GATE 4)...Although it can be measured with the tester or it takes an oscilloscope?
      I performed this test before your instructions arrived
      any help is appreciated

      Comment

      • mon2
        Badcaps Legend
        • Dec 2019
        • 14659
        • Canada

        #4
        Re: Acer A315-22 no power on

        See attached.

        CLR should really be CSR = current sense resistor. The charger IC @ PU101 measures the voltage going into this very low resistor value and then the voltage leaving this same resistor. By reviewing the voltage drop from input to output, the charger IC can calculate the current draw = 'load' of the main power rail.

        If the voltage drop is too high - for example if the trace is broken, then the charger IC will turn OFF the 2*DCin mosfets you see @ PQ103 and PQ105.

        Start with removing all power / no battery. Meter in resistance mode. Measure the resistance to ground of any of the following DRAIN pins 5,6,7,8 on PQ105. What is the resistance? If the resistance is too low, this may have damaged the 2nd DCin mosfet (PQ105).

        PQ103 and PQ105 are N-channel mosfets. This means that the GATE voltage pin # 4 must be HIGHER than the voltage being passed between source / drain pins to enable. Otherwise, these mosfets will remain OFF, unless they are leaking.

        Respectively, pin #4 = ACDRV on the charger IC and this driver pin should be ~25 volts if all is well. Often, the 2nd DCin mosfet gets damaged and must be replaced - see the very thorough article (sticky) above by @Piernov. It is a must read.

        If you do not see ~25 volts on ACDRV, then remove the series resistor @ PR107. Use flux and low air pressure to remove with tweezers. Do not lose this part.

        Then power up again. Now do you see ~25 volts at the PCB pad where PR107 was soldered? If yes, then at least one of the DCin mosfets is defective.

        Post your details of each measurement.
        Attached Files
        Last edited by mon2; 08-13-2023, 02:45 PM.

        Comment

        • pippo_one
          Senior Member
          • Aug 2010
          • 127
          • Vicenza

          #5
          Re: Acer A315-22 no power on

          Hi @lun2 ...I carried out the measures you suggested in the following ways:
          - with the resistance still soldered on the board, the red lead of the tester to the Gnd of the board and the black lead on the Drain of the Pq105 I measure 315ohm if I reverse the leads of the tester (red to Drain Pq105 and black to GND)
          I don't measure any resistance
          --I unsoldered the resistance and performed the measurements in the same way: the resistance is now 470ohm
          and the other no measure
          at this point, as suggested, I gave power to the
          card but I do not detect the 25 volts at pin4 of the Pu101
          Pls ..any other suggestions?

          Comment

          • mon2
            Badcaps Legend
            • Dec 2019
            • 14659
            • Canada

            #6
            Re: Acer A315-22 no power on

            Which resistor was unsoldered? Is it PR107 = ~4k ohms?

            Confirm this by removing all power. One meter probe @ gate pin #4 of PQ103 or PQ105. Other meter probe to pin #4 of PU101. Since the resistor (PR107) is removed, you should NOT measure ~4k ohms in this test.

            Comment

            • pippo_one
              Senior Member
              • Aug 2010
              • 127
              • Vicenza

              #7
              Re: Acer A315-22 no power on

              Sorry I got it all wrong delete the post above, tomorrow I will repeat the measures with the correct actions you gave me

              Comment

              • pippo_one
                Senior Member
                • Aug 2010
                • 127
                • Vicenza

                #8
                Re: Acer A315-22 no power on

                Hi, I unsoldered pr107 placed at the output of pin 4 of the PU101 .... I applied voltage to the 19 v input, I measured the voltage of pin 4 (ACDRV) and no voltage is detected by the tester
                any other suggestions?

                Comment

                • pippo_one
                  Senior Member
                  • Aug 2010
                  • 127
                  • Vicenza

                  #9
                  Re: Acer A315-22 no power on

                  I update the post with the diagram of my mainboard, in summary I checked the Pq103 and Pq105 as described above by measuring about 315 ohms towards ground com
                  I unsoldered the Pr107 but from pin 4 of the Pu101 I don't see the approximately 25 volts suggested by @mon2
                  while in Vcc input of Pu101 I detect the 19,..( pin 28)
                  I'm also checking the "ACDET" line which according to the diagram should find 2.4 volts but I don't measure them, the line is 0 volts.
                  Can someone please give me some more input? Thank you

                  MOD Edit: Link to schematic - https://www.badcaps.net/forum/showth...ghlight=NB8607
                  Reminder,rules and organization of this section - https://www.badcaps.net/forum/showthread.php?t=117483
                  Last edited by SMDFlea; 08-17-2023, 04:25 AM.

                  Comment

                  • mon2
                    Badcaps Legend
                    • Dec 2019
                    • 14659
                    • Canada

                    #10
                    Re: Acer A315-22 no power on

                    Review the voltage to ground of each pin on PQ107.

                    If PQ107 is enabled, then ACDET voltage will be shunted to ground.

                    Next, remove all power. Never measure resistance with power. Meter in resistance mode. Confirm the resistance across PR108. Then repeat to test across PR118. The resistance of each resistor must be close to the schematic values.

                    Next, meter in diode mode. Touch your meter probes together. Should tone beep. One meter probe between PR108 and PR118. Other meter probe to the ACDET pin on the charger IC. Should tone beep. We are checking to see if this voltage divider trace is reaching the charger IC pin.

                    Finally, meter in resistance mode. Measure the resistance of this required trace again. Should be ~0 ohms.

                    Post each measurement.

                    PS: the schematics should only be posted in the schematic section.

                    Comment

                    • Prutsel
                      New Member
                      • Aug 2023
                      • 6
                      • andorra

                      #11
                      Re: Acer A315-22 no power on

                      More input is in the datasheet of the BQxxx . Power managment IC.

                      Post voltages of all the pins after reading the datasheet.

                      Comment

                      • pippo_one
                        Senior Member
                        • Aug 2010
                        • 127
                        • Vicenza

                        #12
                        Re: Acer A315-22 no power on

                        the measurements with the components still soldered on the board are:
                        Pr108= 260k
                        pr118= 53k
                        I measured the continuity between pr108 and pin6 of the pu101 and it's ok.
                        also at pin 1 of the pq107 I have 6.60 volts and at pin 3 of the pq107 I have 0 volts

                        Comment

                        • mon2
                          Badcaps Legend
                          • Dec 2019
                          • 14659
                          • Canada

                          #13
                          Re: Acer A315-22 no power on

                          If there is a battery attached -> remove it.

                          Flux and remove PQ7 mosfet that you have just measured. This will stop the shunting of the ACDET voltage.

                          Then power up again using the official and recommended power adapter.

                          Without PQ7 installed, you should see a valid voltage on ACDET pin. Confirm it.

                          Note that this is a bit of a hack but do not see a fault in attempting this for at least a test. Once ACDET is valid, the boosted ACDRV voltage should follow.

                          Comment

                          • pippo_one
                            Senior Member
                            • Aug 2010
                            • 127
                            • Vicenza

                            #14
                            Re: Acer A315-22 no power on

                            can i re-solder pr107?

                            Comment

                            • mon2
                              Badcaps Legend
                              • Dec 2019
                              • 14659
                              • Canada

                              #15
                              Re: Acer A315-22 no power on

                              Not yet. This is because a defective mosfet in the power path can cause ACDRV voltage to sink.

                              1) First, need to be sure that ACDET is in the proper voltage range.

                              2) Next, check if ACDRV voltage to ground (without PR107) is being boosted or not. (Carefully) check at PCB pad that is mated with pin # 4 (ACDRV) on the charger IC.

                              Comment

                              • pippo_one
                                Senior Member
                                • Aug 2010
                                • 127
                                • Vicenza

                                #16
                                Re: Acer A315-22 no power on

                                i unsoldered pq107 ...and i measured "ACDET" now i have 2.75volt
                                but in pin4 (ACDRV) of PU101 I still have 0 volts.
                                1-is it possible to argue that the PQ107 does not work properly?
                                2-if I reweld the PR107 can I make other measurements?
                                3- do you recommend replacing PQ107?
                                Last edited by pippo_one; 08-18-2023, 01:01 AM.

                                Comment

                                • mon2
                                  Badcaps Legend
                                  • Dec 2019
                                  • 14659
                                  • Canada

                                  #17
                                  Re: Acer A315-22 no power on

                                  1) leave pq107 off the board at this time.

                                  2) carefully measure the voltage to ground of the following pins on the charger IC:

                                  Pin 28 VCC
                                  Pin 3 cmsrc
                                  Pin 24 REGN
                                  Pin 5 ACOK

                                  Post each measurement.

                                  Comment

                                  • pippo_one
                                    Senior Member
                                    • Aug 2010
                                    • 127
                                    • Vicenza

                                    #18
                                    Re: Acer A315-22 no power on

                                    pin 28 ...19.65volt
                                    pin 3 .... 4 m volt (millivolts)
                                    pin24 ....6.05volt
                                    pin5 .. 13mvolt (millivolts)

                                    p.s.: pr107 e pq107 unsoldered...battery disconnected
                                    Last edited by pippo_one; 08-18-2023, 03:20 AM.

                                    Comment

                                    • mon2
                                      Badcaps Legend
                                      • Dec 2019
                                      • 14659
                                      • Canada

                                      #19
                                      Re: Acer A315-22 no power on

                                      Remove all power.

                                      Meter in resistance mode.

                                      Measure the resistance between pins 1&2 (ACN & ACP) on the charger IC. We are confirming if the path between the current sense resistor is ok.

                                      Next, one meter probe on pin #1 or #2 of the charger IC. Other meter probe to ground.

                                      Post each measurement.

                                      Comment

                                      • pippo_one
                                        Senior Member
                                        • Aug 2010
                                        • 127
                                        • Vicenza

                                        #20
                                        Re: Acer A315-22 no power on

                                        resistance between pin1 and 2 = 0.02 ohm
                                        red wire Pin1 ->black on gnd = open.
                                        black wire Pin1-> red wire gnd = 330ohm

                                        red wire pin2 -> black wire gnd = open
                                        black wire pin2 -> red wire gng =305 ohm

                                        Comment

                                        Related Topics

                                        Collapse

                                        • Document Archive
                                          Acer Aspire Aspire 9920 G-933G64HN Specification for Upgrade or Repair
                                          by Document Archive
                                          This specification for the Acer Aspire Aspire 9920 G-933G64HN can be useful for upgrading or repairing a laptop that is not working. As a community we are working through our specifications to add valuable data like the Aspire 9920 G-933G64HN boardview and Aspire 9920 G-933G64HN schematic. Our users have donated over 1 million documents which are being added to the site. This page will be updated soon with additional information. Alternatively you can request additional help from our users directly on the relevant badcaps forum. Please note that we offer no warranties that any specification, datasheet,...
                                          09-06-2024, 05:27 AM
                                        • Document Archive
                                          Acer Aspire Acer Aspire 7 Charcoal Black Notebook 7 Specification for Upgrade or Repair
                                          by Document Archive
                                          This specification for the Acer Aspire Acer Aspire 7 Charcoal Black Notebook can be useful for upgrading or repairing a laptop that is not working. As a community we are working through our specifications to add valuable data like the Acer Aspire 7 Charcoal Black boardview and Acer Aspire 7 Charcoal Black schematic. Our users have donated over 1 million documents which are being added to the site. This page will be updated soon with additional information. Alternatively you can request additional help from our users directly on the relevant badcaps forum. Please note that we offer no warranties...
                                          09-07-2024, 05:00 AM
                                        • Document Archive
                                          Acer Swift Acer Swift 3 Ultraschlankes Notebook Notebook 3 Specification for Upgrade or Repair
                                          by Document Archive
                                          This specification for the Acer Swift Acer Swift 3 Ultraschlankes Notebook Notebook can be useful for upgrading or repairing a laptop that is not working. As a community we are working through our specifications to add valuable data like the Acer Swift 3 Ultraschlankes Notebook boardview and Acer Swift 3 Ultraschlankes Notebook schematic. Our users have donated over 1 million documents which are being added to the site. This page will be updated soon with additional information. Alternatively you can request additional help from our users directly on the relevant badcaps forum. Please note that...
                                          09-07-2024, 05:00 AM
                                        • Document Archive
                                          Acer Nitro Acer Nitro 5 Black Notebook 5 Specification for Upgrade or Repair
                                          by Document Archive
                                          This specification for the Acer Nitro Acer Nitro 5 Black Notebook can be useful for upgrading or repairing a laptop that is not working. As a community we are working through our specifications to add valuable data like the Acer Nitro 5 Black boardview and Acer Nitro 5 Black schematic. Our users have donated over 1 million documents which are being added to the site. This page will be updated soon with additional information. Alternatively you can request additional help from our users directly on the relevant badcaps forum. Please note that we offer no warranties that any specification, datasheet,...
                                          09-07-2024, 04:10 AM
                                        • Document Archive
                                          Acer Aspire A315-58-38H7 + Pack Gold Acer 15.6'' Notebook 3 Specification for Upgrade or Repair
                                          by Document Archive
                                          This specification for the Acer Aspire A315-58-38H7 + Pack Gold Acer 15.6'' Notebook can be useful for upgrading or repairing a laptop that is not working. As a community we are working through our specifications to add valuable data like the A315-58-38H7 + Pack Gold Acer 15.6'' boardview and A315-58-38H7 + Pack Gold Acer 15.6'' schematic. Our users have donated over 1 million documents which are being added to the site. This page will be updated soon with additional information. Alternatively you can request additional help from our users directly on the relevant badcaps forum. Please note that...
                                          09-07-2024, 03:10 AM
                                        • Loading...
                                        • No more items.
                                        Working...