Dell xps 9560 not display

Collapse
X
 
  • Time
  • Show
Clear All
new posts
  • arber1232
    Badcaps Veteran
    • Dec 2019
    • 378
    • Albania

    #1

    Dell xps 9560 not display

    Hi everyone i need helpp
    I have a dell xps 9560 laptop belonging to the customer whose dc jack I changed, the laptop was working fine but when you turn on the bios it shows a tpm error. I removed the bios and tried to repair it, but the device I have did not read it because it was winbond 25q256 and the device did not have support for this chip. When I put the bios in board again, the laptop turns on for 1 minute, there is no display and fan not spining , and it turns off again. I don't know if it can be done. help me where I can check. I tried it with another IC but the same defect...

    shcematic and boardview -> https://www.badcaps.net/forum/showthread.php?t=98271
    .
    Last edited by SMDFlea; 04-05-2023, 03:39 AM.
  • arber1232
    Badcaps Veteran
    • Dec 2019
    • 378
    • Albania

    #2
    Re: Dell xps 9560 not display

    Attached Files

    Comment

    • Sephir0th
      Badcaps Legend
      • Oct 2020
      • 1289
      • Germany

      #3
      Re: Dell xps 9560 not display

      Please clarify with what programmer you tried to read the flash and alsl clarify the exact Flash model (maybe share a picture) and at last clarify which peripherals were used, like crocodile clamp, external programming board or similar.
      FairRepair on YouTube

      Comment

      • SMDFlea
        Super Moderator
        • Jan 2018
        • 21841
        • UK

        #4
        Re: Dell xps 9560 not display

        Originally posted by arber1232
        Hi everyone i need helpp
        I have a dell xps 9560 laptop belonging to the customer whose dc jack I changed, the laptop was working fine but when you turn on the bios it shows a tpm error. I removed the bios and tried to repair it, but the device I have did not read it because it was winbond 25q256 and the device did not have support for this chip. When I put the bios in board again, the laptop turns on for 1 minute, there is no display and fan not spining , and it turns off again. I don't know if it can be done. help me where I can check. I tried it with another IC but the same defect...

        shcematic and boardview -> https://www.badcaps.net/forum/showthread.php?t=98271
        .
        Making a good backup is essential.If your programmer has no support for a particular chip you can check if there is another 25 series 256 chip in the support list,choose that chip and try reading it again.What model is your programmer ?

        Regarding the TPM error there`s a few suggestions https://www.badcaps.net/forum/showth...&highlight=TPM

        .
        All donations to badcaps are welcome, click on this link to donate. Thanks to all supporters

        Comment

        • arber1232
          Badcaps Veteran
          • Dec 2019
          • 378
          • Albania

          #5
          Re: Dell xps 9560 not display

          ok fiirst i try to read with TL866CS but this programer not support . I try now With EZP2019+ I read bios and i backup. i use this for read chip

          i try more ways to repair tpm with downgrade or reseting .
          I had read that tpm can be adjusted with Me Region. But after I removed the bios, the laptop does not show a picture
          Attached Files
          Last edited by arber1232; 04-05-2023, 04:06 AM.

          Comment

          • Sephir0th
            Badcaps Legend
            • Oct 2020
            • 1289
            • Germany

            #6
            Re: Dell xps 9560 not display

            So a WSON footprint. Top marking of the flash is still not readable/visible, also this is not the correct programming board. It can work with some tweaks, but is easily possible to short the pins with internal GND if you not cover the GND pad of the flash chip.

            So did you made a good backup of the flash? One of the BIOS professionals here should take a look to the file then.
            FairRepair on YouTube

            Comment

            • arber1232
              Badcaps Veteran
              • Dec 2019
              • 378
              • Albania

              #7
              Re: Dell xps 9560 not display

              If i remove UH8 and i turn on laptop it have same error

              Comment

              • mon2
                Badcaps Legend
                • Dec 2019
                • 14659
                • Canada

                #8
                Re: Dell xps 9560 not display

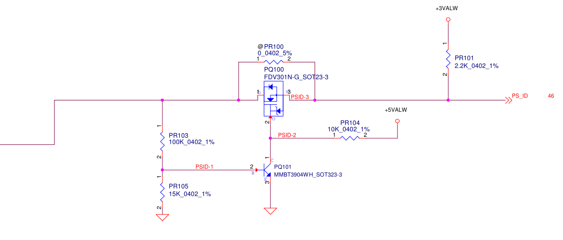
                It is a DELL so the need for the proper PSID support is required.

                Review your DCin connector that was replaced.

                Measure the voltage to ground of the PSID pin. Continue to trace this pin onto the logic board and locate the ferrite bead that will be present in series with this signal. Be sure the same PSID voltage continues to travel on this signal path.

                Post the measurements.
                Attached Files
                Last edited by mon2; 04-05-2023, 05:52 AM.

                Comment

                • arber1232
                  Badcaps Veteran
                  • Dec 2019
                  • 378
                  • Albania

                  #9
                  Re: Dell xps 9560 not display

                  i check PSID IN all line and voltage is 3.3v
                  After replace dc laptop work fine

                  Comment

                  • arber1232
                    Badcaps Veteran
                    • Dec 2019
                    • 378
                    • Albania

                    #10
                    Re: Dell xps 9560 not display

                    Originally posted by arber1232
                    i check PSID IN all line and voltage is 3.3v
                    After replace dc laptop work fine
                    this is my defect see video https://mega.nz/file/5fxiwboD#3f6VUp...dhrIhYcwdX8JrE

                    Comment

                    • arber1232
                      Badcaps Veteran
                      • Dec 2019
                      • 378
                      • Albania

                      #11
                      Re: Dell xps 9560 not display

                      can i help me ????

                      Comment

                      • arber1232
                        Badcaps Veteran
                        • Dec 2019
                        • 378
                        • Albania

                        #12
                        Re: Dell xps 9560 not display

                        is normal to have 13v in PL302 ?
                        in this part I have a little heat
                        Attached Files
                        Last edited by arber1232; 04-06-2023, 04:17 AM.

                        Comment

                        Related Topics

                        Collapse

                        • TheQuentincc
                          Dell XPS 9300 (LA-H811P) internal display only shows Dell logo then nothing (everything else works)
                          by TheQuentincc
                          Hi,
                          I have a Dell XPS 9300 that's working perfectly fine with an external display plugged, from windows the internal display isn't detected. At boot I can see the Dell logo then when it should display the boot/bios or whatever the screen goes black (no backlight, no image using a flashlight). I tried unplugging everything on the motherboard except the eDP cable but it didn't helped (so it's not the lid sensor). LCDVDD/backlight power are powered down when this happen, PANEL_BKEN_EC and ENVDD_PCH are also down to 0v. It's weird, it almost feels like the motherboard is shutting down the display...
                          06-26-2025, 01:44 PM
                        • Document Archive
                          DELL XPS 9560 Notebook 15 Specification for Upgrade or Repair
                          by Document Archive
                          This specification for the DELL XPS 9560 Notebook can be useful for upgrading or repairing a laptop that is not working. As a community we are working through our specifications to add valuable data like the 9560 boardview and 9560 schematic. Our users have donated over 1 million documents which are being added to the site. This page will be updated soon with additional information. Alternatively you can request additional help from our users directly on the relevant badcaps forum. Please note that we offer no warranties that any specification, datasheet, or download for DELL XPS 9560 Notebook...
                          09-06-2024, 05:46 AM
                        • Document Archive
                          DELL XPS 9560 Notebook 15 Specification for Upgrade or Repair
                          by Document Archive
                          This specification for the DELL XPS 9560 Notebook can be useful for upgrading or repairing a laptop that is not working. As a community we are working through our specifications to add valuable data like the 9560 boardview and 9560 schematic. Our users have donated over 1 million documents which are being added to the site. This page will be updated soon with additional information. Alternatively you can request additional help from our users directly on the relevant badcaps forum. Please note that we offer no warranties that any specification, datasheet, or download for DELL XPS 9560 Notebook...
                          09-06-2024, 05:46 AM
                        • Document Archive
                          DELL XPS 9560 Notebook 15 Specification for Upgrade or Repair
                          by Document Archive
                          This specification for the DELL XPS 9560 Notebook can be useful for upgrading or repairing a laptop that is not working. As a community we are working through our specifications to add valuable data like the 9560 boardview and 9560 schematic. Our users have donated over 1 million documents which are being added to the site. This page will be updated soon with additional information. Alternatively you can request additional help from our users directly on the relevant badcaps forum. Please note that we offer no warranties that any specification, datasheet, or download for DELL XPS 9560 Notebook...
                          09-06-2024, 07:11 AM
                        • Document Archive
                          DELL XPS 9560 Notebook 15 Specification for Upgrade or Repair
                          by Document Archive
                          This specification for the DELL XPS 9560 Notebook can be useful for upgrading or repairing a laptop that is not working. As a community we are working through our specifications to add valuable data like the 9560 boardview and 9560 schematic. Our users have donated over 1 million documents which are being added to the site. This page will be updated soon with additional information. Alternatively you can request additional help from our users directly on the relevant badcaps forum. Please note that we offer no warranties that any specification, datasheet, or download for DELL XPS 9560 Notebook...
                          09-06-2024, 06:06 AM
                        • Loading...
                        • No more items.
                        Working...