Whirlpool PACF212HP W portable air conditioner, upper fan only turns slowly.

Collapse
X
 
  • Time
  • Show
Clear All
new posts
  • spleenharvester
    Badcaps Veteran
    • Mar 2010
    • 921
    • UK

    #1

    Whirlpool PACF212HP W portable air conditioner, upper fan only turns slowly.

    I just acquired this portable aircon, history unknown. Its behaviour is quite strange:
    • When turned on and placed into cooling mode, the upper fan (cold air out) just spins slowly. The compressor and lower fan do not run.
    • If the device is then placed into heating mode and then back into cooling mode, the lower fan and compressor kick in and start cooling, but the upper fan still only spins slowly.
    • If the device is placed into fan-only mode, the upper fan does not respond to low/medium/high speed toggles - just keeps running slowly.
    • Display and buttons all behave normally aside from the malfunction.
    Here is what I've done so far:
    • Replaced all the caps except the big filter cap (they were junk AiSHi caps). No change in behaviour.
    • Checked +5V, +12V, +15V and +18V rails referenced to appropriate grounds - all within range
    • Noted the middle opto is not activated. If injecting 1.2V into pin 1 of the opto the upper fan motor makes a revving noise but the fan doesn't actually increase in speed
    • Measured the upper fan voltage outputs - VDC = 330V, 15V = 15V, FG ~ 10V, VSP ~ 3V - regardless of whether the speed toggle is set to low, medium or high
    Drawing a blank with this to be honest, I have been tracing the whole board trying to find any readings that correlate with the low/medium/high speed toggle but can't seem to find one. I am starting to think the main control IC is hosed but I haven't had any luck tracing the pins just yet, partly because I am having trouble removing the conformal coating. Pics attached - note the iffy looking solder around the optos is just from me lifting the legs etc, I had a good up-close look at the board before I started working on it and did not see any abnormalities. The main components include two SAP2003SC transistor arrays (one seems to control the small vent cover motor and the other controls the relays), a 48 pin unknown control IC, and an INN2063K flyback switcher.

    Thanks
    Attached Files

    if you find these attachements useful please consider making a small donation to the site

    Dell E7450 | i5-5300U | 16GB DDR3 | 256GB SSD
  • spleenharvester
    Badcaps Veteran
    • Mar 2010
    • 921
    • UK

    #2
    Update - I've since disconnected VSP from the upper fan and injected voltage into it from a bench supply - it does respond to voltage increments so it appears to be a fault in how VSP is generated

    Update 2 - the lack of VSP appears to be a GPIO fault, I've ruled out everything downstream of it. I can activate the fan by pulling BC807's base to ground through a 10K but it still doesn't seem to respond to low/med/high inputs and I can't figure out what is supposed to be generating them? Another dead GPIO pin perhaps?
    Last edited by spleenharvester; 06-27-2025, 09:54 PM.
    Dell E7450 | i5-5300U | 16GB DDR3 | 256GB SSD

    Comment

    • spleenharvester
      Badcaps Veteran
      • Mar 2010
      • 921
      • UK

      #3
      Final update, gave up trying to restore speed control and just installed a permanent 10K to logic level side ground from the base of the BC807 to keep the fan at maximum all the time (in this VSP system 3V = low, 5V = med and 7V = high). Machine now works perfectly aside from not responding to low/medium/high toggle
      Last edited by spleenharvester; 06-27-2025, 11:53 PM.
      Dell E7450 | i5-5300U | 16GB DDR3 | 256GB SSD

      Comment

      • stj
        Great Sage 齊天大聖
        • Dec 2009
        • 31278
        • Albion

        #4
        the gpio was probably a pwm output.
        what chip was it?

        Comment

        • spleenharvester
          Badcaps Veteran
          • Mar 2010
          • 921
          • UK

          #5
          Originally posted by stj
          the gpio was probably a pwm output.
          what chip was it?
          I've no idea unfortunately beyond it being the MCU, it was covered in conformal coating and had a label slapped on the top, etching seems to be gone now.

          I had the motor out on the bench and confirmed 3V/5V/7V on VSP corresponded to low/medium/high, and that injecting 1.2V across the opto created 7V on VSP. But the cold side fan still seems to be weirdly slow? Faster but still disproportionately slow compared to the hot side fan which sounds like a jet taking off. The only other pins on the fan connector are VDC (=~330V), 15V (=~15V), GND, FG (=~10V) and VSP (now pulled to 7V). But unless I'm missing something it seems like FG is just a feedback signal to the MCU, either to monitor or to modulate VSP with, so I'm not sure where the problem is.

          Part of the issue is that I've never seen this unit working and cannot find any videos of it so have no idea what it's supposed to behave like
          Last edited by spleenharvester; 06-28-2025, 06:57 AM.
          Dell E7450 | i5-5300U | 16GB DDR3 | 256GB SSD

          Comment

          • CapLeaker
            Leaking Member
            • Dec 2014
            • 8351
            • Canada

            #6
            Does it have a programming port?

            Comment

            • spleenharvester
              Badcaps Veteran
              • Mar 2010
              • 921
              • UK

              #7
              Originally posted by CapLeaker
              Does it have a programming port?
              It has that three pin unpopulated spot marked 5V/flash/GND, I assume it's that if anything but I have no idea what kind of interface that is. The only other thought I've had is maybe the frequency generator pin (FG) has something to do with it. They went to the effort of putting an opto in to communicate with the logic level side but I can't seem to figure out what the purpose is, the machine doesn't behave any differently with it unplugged and VSP seems like it's supposed to be controlled entirely from the display interface

              But then again I ran it for a while last night, the exhaust fan feels extremely powerful up close but after the vent hose the pressure is probably similar to the cool side fan, so maybe it is just like this by design. The only other portable aircon I've had seems to use a turbine type design where both fans are driven by the same motor so I'm used to both sides giving a ton of airflow. Without the exhaust and compressor running I'd say the noise level of the cool side fan is about 25-30db
              Last edited by spleenharvester; 06-29-2025, 05:00 AM.
              Dell E7450 | i5-5300U | 16GB DDR3 | 256GB SSD

              Comment

              • spleenharvester
                Badcaps Veteran
                • Mar 2010
                • 921
                • UK

                #8
                I've had it running overnight, it is struggling to keep the room colder than 3 degrees lower so there is definitely something wrong with it, my 7000BTU black and decker unit runs rings around it. I don't think it's an issue with the refrigeration loop as the air it does put out is very cold, although the compressor runs almost continuously. I think there has to be something wrong with this cold side motor internally.

                EDIT - Solved. It had a loose coupling screw in addition to problems with the VSP circuit. Tightened up with some threadlocker and she sounds like a jet taking off now. :-)
                Last edited by spleenharvester; 06-30-2025, 05:58 AM.
                Dell E7450 | i5-5300U | 16GB DDR3 | 256GB SSD

                Comment

                • spleenharvester
                  Badcaps Veteran
                  • Mar 2010
                  • 921
                  • UK

                  #9
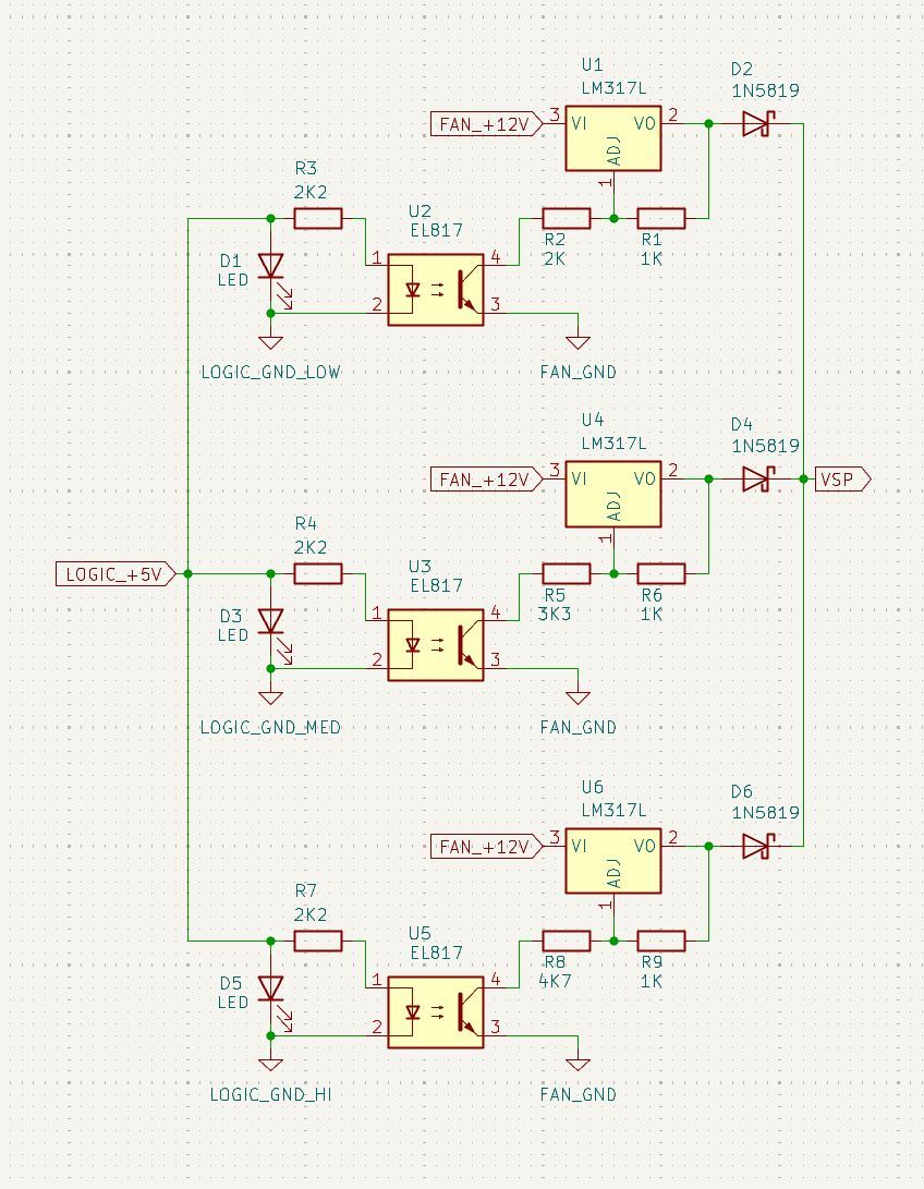
                  Update, aircon is working well with the coupling screw issue fixed. I removed the resistor that I was using to pull VSP up to 7V in the hopes that the motor was transmitting a no load fault condition through FG and might actually work now that it is fixed. Unfortunately it appears that that GPIO pin is actually burned out, it's still stuck at +5V, FG is still stuck at +7.8V and VSP is still stuck at +3V.

                  So I'm building a bypass circuit based on LM317 to read the status from the LEDs on the control panel and pass 3V, 5V, or 7V to VSP accordingly.
                  Attached Files

                  if you find these attachements useful please consider making a small donation to the site

                  Dell E7450 | i5-5300U | 16GB DDR3 | 256GB SSD

                  Comment

                  • spleenharvester
                    Badcaps Veteran
                    • Mar 2010
                    • 921
                    • UK

                    #10
                    Unfortunately I couldn't make the bypass circuit (turns out the LEDs only run on 0.4V which is insufficient to run an opto from, and logic ground is not tied to system ground). So I troubleshooted the board a bit more and basically ended up ruling out or replacing everything in the VSP signal path except the MCU, and I can't find any other points on the board to determine what setting VSP should be based on the panel LEDs, so I've had to settle for keeping VSP pulled up to 7V permanently. But before I closed it back up I got some more information for other troubleshooters in the future. These are the error codes that occur when various things are unplugged (not exhaustive!):

                    E1 = Ambient temp sensor open circuit
                    E2 = Inlet pressure sensor open circuit
                    E3 = Outlet pressure sensor open circuit
                    E4 = Unknown
                    E5 = Water tank reading full (float switch sensor short circuit, physically stuck, or machine is not in upright position - if you unplug the tank sensor the machine should run)
                    E6 = Cold side fan fault (can occur when something has failed on the FG circuit feeding back through its optocoupler - it appears that the system monitors the fan for the first few minutes, then either turns on the compressor/exhaust or throws E6 if the FG feedback is abnormal)
                    E7 = Unknown
                    EA = Unknown

                    Unplugging the splash motor, exhaust fan, expansion valve, display, or vent cover motor did not appear to cause an error in the first few minutes of operation. I imagine some of those would trigger something eventually but I did not want to risk damaging my unit by running it for any longer in those states.
                    Last edited by spleenharvester; 07-04-2025, 06:51 PM.
                    Dell E7450 | i5-5300U | 16GB DDR3 | 256GB SSD

                    Comment

                    • stj
                      Great Sage 齊天大聖
                      • Dec 2009
                      • 31278
                      • Albion

                      #11
                      what is the mcu part number under the sticker?

                      Comment

                      • spleenharvester
                        Badcaps Veteran
                        • Mar 2010
                        • 921
                        • UK

                        #12
                        Originally posted by stj
                        what is the mcu part number under the sticker?
                        The etching is gone so no idea - I had to remove the conformal coating to remove the sticker with acetone and the process of doing that seems to have erased it.
                        Dell E7450 | i5-5300U | 16GB DDR3 | 256GB SSD

                        Comment

                        • CapLeaker
                          Leaking Member
                          • Dec 2014
                          • 8351
                          • Canada

                          #13
                          Acetone will do that. Specifically if you used a lot of it.

                          Comment

                          • spleenharvester
                            Badcaps Veteran
                            • Mar 2010
                            • 921
                            • UK

                            #14
                            Revisited this as I wasn't getting good performance out of the unit with the fan on the highest setting, and I had a theory that the air was being turned over too quickly to be properly cooled down (together with it being quite an inefficient unit and the hose being 3.5M to the window).

                            I built a really simple circuit out of 4 resistors and an ON-ON-ON SPDT rocker switch. From the crossflow fan cable I took the +15V and put it through either a 2K2 + 680R, 2K2 + 680R + 1K3, or 2K2 + 680R + 3K3 potential divider to feed either 3V, 5V or 7V to VSP depending on the position of the switch. Replicates that low/medium/high toggle without messing around trying to piggyback off the display panel LEDs etc.

                            Does seem to perform better with the fan on low, but no better than my 7000BTU Black & Decker conditioner (the PACF212HP is 12000BTU). I think there is probably just diminishing returns on the amount of heat transfer with the hose being this long (it gets very hot along its whole length).
                            Attached Files

                            if you find these attachements useful please consider making a small donation to the site

                            Last edited by spleenharvester; 08-14-2025, 02:47 PM.
                            Dell E7450 | i5-5300U | 16GB DDR3 | 256GB SSD

                            Comment

                            Related Topics

                            Collapse

                            Working...