Triple bios schematic/pcb design help

Collapse
X
 
  • Time
  • Show
Clear All
new posts
  • modman1337
    Member
    • Nov 2013
    • 26
    • UK

    #1

    Triple bios schematic/pcb design help

    I've been trying to get my head around designing a triple bios pcb solution for bios modding/testing. Sorta like the dual bios backup found in most modern motherboards from gigabyte only this will be for laptop bios testing.
    It will be directly soldered onto the SOIC/DIP pads of the motherboard controlled by a slide switch, have room for 3 custom bios eeproms, the third maybe a removable test socket. Possible selection LED's, Write protect dip switch, clear cmos button.

    I need help and advice with the schematics from the community as im not great with pcb design.

    Any help and design recommendations will be greatly appreciated.

    https://easyeda.com was used to create the design, .svg included for anyone to import

    /Modman
    Attached Files

    if you find these attachements useful please consider making a small donation to the site

    Last edited by modman1337; 08-14-2015, 03:21 PM. Reason: info
  • stj
    Great Sage 齊天大聖
    • Dec 2009
    • 31283
    • Albion

    #2
    Re: Triple bios schematic/pcb design help

    that wont work.
    CS is active-low and the diodes will block the low signal from the motherboard.
    why not just switch the vcc line?

    Comment

    • modman1337
      Member
      • Nov 2013
      • 26
      • UK

      #3
      Re: Triple bios schematic/pcb design help

      Thanks for the input stj, it is most valued.

      My decision to use CS pin was based on work already done by http://blog.jacksoftlabs.com, i did wonder why he never chose to switch vcc.

      what would be needed for an LED selection indicator given the board offering 3.3v on VCC, is there any protection circuitry you would add.

      Frankly im looking for the simplest most compact design with a bit of functionality, i don't want to overcomplicate things.

      "About the Dual-BIOS mod: here is the schematic according to the flash memory datasheet:
      The SPI Chip Select (/CS) pin enables and disables device operation. When /CS is high the device is deselected and the Serial Data Output (DO) pin is at high impedance. When deselected, the devices power consumption will be at standby levels unless an internal erase, program or status register cycle is in progress. When /CS is brought low the device will be selected, power consumption will increase to active levels and instructions can be written to and data read from the device. After power-up,

      /CS must transition from high to low before a new instruction will be accepted."

      Pics from jacksoftlabs attatched
      Attached Files

      if you find these attachements useful please consider making a small donation to the site

      Comment

      • stj
        Great Sage 齊天大聖
        • Dec 2009
        • 31283
        • Albion

        #4
        Re: Triple bios schematic/pcb design help

        i would just switch the VCC line and put a 330ohm resistor and led on the vcc line of each chip to indicate the active chip.

        dont worry about WP, without vcc nothing will be written, and it cant happen by accident because in serial chips there is a write-command that has to take place.
        unlike parallel chips that will write by pulling a pin.

        i dont like that original schematic btw, it makes assumptions about the drive circuit.
        it presumes the drive circuit is cmos and drags the pin high, when it could pull it low!

        i should also warn you that not all diodes are created equal.
        you used 1n4001's that have a voltdrop of about 1.1v and arent very fast.
        the older circuit uses what i suspect are schottky diodes that will have half the voltdrop and be much faster.

        btw, there should be a .1uf ceramic cap across the vcc and ground of each chip as close to the chip as
        possible.

        and you should consider Eaglecad, any "online" or "cloud" type crap is high risk.
        it may suddenly not be there - unlike something on your harddrive!!
        Last edited by stj; 08-15-2015, 01:57 PM.

        Comment

        • modman1337
          Member
          • Nov 2013
          • 26
          • UK

          #5
          Re: Triple bios schematic/pcb design help

          Thanks STJ,

          Some great advice there I'll come up with a new schematic and see what you think. So without the pull up part of the circuit there's no need for any diodes in the new schematic?

          The main reason for WP was not fear of overwriting the wrong chip but paranoia, However unlikely, insyde bioses are very vulnerable to modification and attack, I'd feel safe knowing the chip is write protected. *carefully buts his tinfoil hat back on*

          Can I ask the purpose of the ceramic cap? Am I right in thinking it's just to smooth out incoming current? Sorry if this is a very noobish question.

          I've got eaglecad it was just simpler to get my ideas down on something. Pcb will be done in eagle.

          Many thanks
          Modman

          Comment

          • stj
            Great Sage 齊天大聖
            • Dec 2009
            • 31283
            • Albion

            #6
            Re: Triple bios schematic/pcb design help

            you can use WP through some jumpers or dipswitches, but be warned some bioses write data to themselves rather than using cmos ram.

            no diodes needed,
            the ceramic cap is not so much to shield the chip from external noise as it is to counter electrical ripple generated inside the chip.

            also, remember that if your dealing wih a UEFI bios then it will be using a hidden parition on the harddrive to store stuff.

            Comment

            • modman1337
              Member
              • Nov 2013
              • 26
              • UK

              #7
              Re: Triple bios schematic/pcb design help

              Whilst drawing the new schematic I realised that if we're switching via Vcc CMOS memory on inactive chips isn't getting any power therefore bios will resort to setup defaults every time we select a different chip so any saved values are lost.

              Can this be resolved in any way?

              Comment

              • modman1337
                Member
                • Nov 2013
                • 26
                • UK

                #8
                Re: Triple bios schematic/pcb design help

                here's what I have so far..
                Attached Files

                if you find these attachements useful please consider making a small donation to the site

                Comment

                • stj
                  Great Sage 齊天大聖
                  • Dec 2009
                  • 31283
                  • Albion

                  #9
                  Re: Triple bios schematic/pcb design help

                  Originally posted by modman1337
                  Whilst drawing the new schematic I realised that if we're switching via Vcc CMOS memory on inactive chips isn't getting any power therefore bios will resort to setup defaults every time we select a different chip so any saved values are lost.

                  Can this be resolved in any way?
                  there is no cmos memory in eeproms that is volatile.

                  you raise an interesting point though, cmos settings are stored in ram in the RTC chip.
                  if your switching between variants of the same bios version number then no issues,
                  but if you have say 1.0. 1.1 etc then it could be a problem.
                  or not - it depends if the bios versions store the data differently.

                  it's recommended when upgrading a bios to reset cmos to avoid issues,
                  but at the same time, bios writers try to minimise problems by not changing addresses where stuff is stored etc.

                  it's a luck thing.

                  your schem looks o.k. but dont ground all the /cs pins.
                  the motherboard may use it to switch between multiple serial devices on the same bus.
                  if you force it low then it may clash with say, a temp sensor or something.

                  the other thing, put a 100 ohm resistor inline with each WP pin before they reach the dipswitch to limit the current if something else tries to pull it high.
                  and tie them together, there is no point having 3 switches if you only have one chip enabled at a time.
                  Last edited by stj; 08-18-2015, 08:56 AM.

                  Comment

                  • modman1337
                    Member
                    • Nov 2013
                    • 26
                    • UK

                    #10
                    Re: Triple bios schematic/pcb design help

                    I guess it'll be trial and error regarding cmos settings, may just have to clear cmos before switching maybe?
                    Not a big problem as i can manipulate the bios setup IFR (internal forms representation) to change a default value.

                    yes 3 switches does seem daft, left first chip cs grounded only.

                    As we have a test socket on the board what is the risk if any of esd damaging the other chips in the circuit? (possible frequent removal/insertion of chip)
                    Attached Files

                    if you find these attachements useful please consider making a small donation to the site

                    Last edited by modman1337; 08-18-2015, 10:19 AM.

                    Comment

                    • stj
                      Great Sage 齊天大聖
                      • Dec 2009
                      • 31283
                      • Albion

                      #11
                      Re: Triple bios schematic/pcb design help

                      i dont like flip-top sockets, i prefer the type where you press the ends down to open the contacts.
                      http://www.ebay.co.uk/itm/271635665570

                      esd shouldnt be a problem.
                      i still dont understand why you want to ground any cs pins - that's the job of the host system.

                      Comment

                      • modman1337
                        Member
                        • Nov 2013
                        • 26
                        • UK

                        #12
                        Re: Triple bios schematic/pcb design help

                        sure flip top socket types are not idea, the main thinking was I didn't want the overall design too tall, with the restricted height inside my laptops case.

                        Probably going to reduce the project to a two chip solution in the end or do two versions, just nice to have the option of a removable chip without having to get the rework station out and de-solder.

                        so the cs pins can just be ignored entirely and left floating?

                        Comment

                        • stj
                          Great Sage 齊天大聖
                          • Dec 2009
                          • 31283
                          • Albion

                          #13
                          Re: Triple bios schematic/pcb design help

                          no, the cs pins have to connect to the cs pad on the laptop.

                          Comment

                          • modman1337
                            Member
                            • Nov 2013
                            • 26
                            • UK

                            #14
                            Re: Triple bios schematic/pcb design help

                            Of course, I don't know what I was thinking mixing gnd with cs.
                            Anyway now onto pcb layout, get this mother etched.

                            Great stuff STJ, without ur input I'd still be scratching my head, or maybe have a burnt out board.

                            Any comments or ideas for features from the community welcomed.

                            Comment

                            • stj
                              Great Sage 齊天大聖
                              • Dec 2009
                              • 31283
                              • Albion

                              #15
                              Re: Triple bios schematic/pcb design help

                              show your board layout, i'm interested how you connect it to the laptop

                              Comment

                              • fzabkar
                                Badcaps Veteran
                                • Mar 2009
                                • 772
                                • Australia

                                #16
                                Re: Triple bios schematic/pcb design help

                                Wouldn't this be simpler?

                                Code:
                                                 VCC
                                                  +
                                                  |
                                            +----------+----------+
                                            |     |     |
                                            .-.    .-.    .-.
                                            | |    | |    | |
                                          R1 | |   R2 | |   R3 | |
                                            '-'    '-'    '-'
                                            |     |     |
                                            |  __   |  __   |  __
                                            +-o| |o- +-o| |o- +-o| |o-
                                            | o| |o- | o| |o- | o| |o-
                                            | o| |o- | o| |o- | o| |o-
                                  to         | o|__|o- | o|__|o- | o|__|o-
                                 mainboard       |     |     |
                                  /CS         | IC1   | IC2   | IC3
                                    _/o-------------+     |     |
                                  <--o/  o-----------------------+     |
                                     o-----------------------------------+
                                   SW1

                                Comment

                                • stj
                                  Great Sage 齊天大聖
                                  • Dec 2009
                                  • 31283
                                  • Albion

                                  #17
                                  Re: Triple bios schematic/pcb design help

                                  no, because you assume the mainboard drives cs low.
                                  if the mainboard is mos then it will drive cs high and have a pulldown resistor.
                                  in that case it's a battle of 2 resistors.

                                  Comment

                                  • fzabkar
                                    Badcaps Veteran
                                    • Mar 2009
                                    • 772
                                    • Australia

                                    #18
                                    Re: Triple bios schematic/pcb design help

                                    I very much doubt that there will be any problem. In any case it would be a simple matter to install a variety of pullups (eg 1K, 10K, 47K) on the existing motherboard and observe how it behaves. If you are really paranoid and cannot tolerate such a change to the circuit, then you could isolate each pullup resistor with its own jumper. ISTM that the other solutions are unnecessarily convoluted.

                                    Comment

                                    • modman1337
                                      Member
                                      • Nov 2013
                                      • 26
                                      • UK

                                      #19
                                      Re: Triple bios schematic/pcb design help

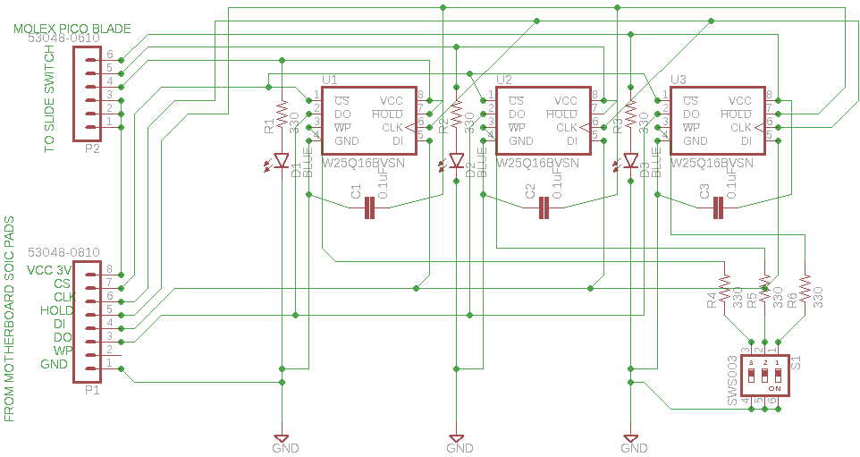
                                      Just a quick update to show my progress on this project, eagle files attached.
                                      Let me know what you think.
                                      Attached Files

                                      if you find these attachements useful please consider making a small donation to the site

                                      Last edited by modman1337; 08-31-2015, 02:20 PM.

                                      Comment

                                      • stj
                                        Great Sage 齊天大聖
                                        • Dec 2009
                                        • 31283
                                        • Albion

                                        #20
                                        Re: Triple bios schematic/pcb design help

                                        is it supposed to look like this!!
                                        Attached Files

                                        if you find these attachements useful please consider making a small donation to the site

                                        Comment

                                        Related Topics

                                        Collapse

                                        • macabook
                                          🛠️ MSI GP75 Leopard MS-17E71 – No Display, Deep BIOS/EC Troubleshooting
                                          by macabook
                                          Hello everyone,

                                          I’m currently working on a dead MSI GP75 Leopard (MS-17E71) motherboard (i7 CPU, NVIDIA GPU) with a no display/no backlight issue initially. After extensive investigation, I’m at a critical stage involving EC firmware, BIOS/ME region interaction, and possible deep corruption. I'm seeking advanced insight from anyone with experience in EC/BIOS sync issues or PCH-level behavior. Here’s a full breakdown:
                                          🧩 Initial Issue
                                          • Board powers on (fans spin, keyboard lights up and can be adjusted, caps lock led lights), but no display or backlight
                                          • External display (HDMI) shows
                                          ...
                                          07-24-2025, 02:17 PM
                                        • cr4zychriss
                                          [Problem/ Request] Bricked TongFang GK7MRFR BIOS
                                          by cr4zychriss
                                          Hello everyone,
                                          I am requesting urgent assistance to unbrick my laptop, a rebranded TongFang GK7MRFR chassis. The laptop is completely dead following a faulty in-OS EC flash attempt.
                                          I have successfully used a CH341A programmer and can read/write/verify both flash chips, but using my backups/extractions has failed to restore power. The root cause is likely a corrupted Intel Management Engine (ME) region or an incompatible EC/BIOS pairing. System & Hardware Details
                                          • Barebone / Chassis: TongFang GK7MRFR
                                          • MB: MB: GK5MP5X V1.0 Prod :GK5MRFV10T04201310281
                                          • Rebrand: PC Specialist
                                          ...
                                          Yesterday, 04:04 PM
                                        • pirati
                                          ASUS Zenbook Pro Duo UX8402ZA BIOS
                                          by pirati
                                          Hello everyone,

                                          I recently bought a non-working Asus Zenbook Pro Duo OLED UX8402ZA that was listed for parts only. The seller mentioned that it had no display output but that the charging lights worked.

                                          When the laptop arrived (without a charger and SSD), I connected a charger and confirmed with a multimeter that it was charging the battery. However, when I tried to power it on, only the backlight of the secondary display came on. There was no image, and it didn’t boot into the BIOS.

                                          I decided to try flashing a new BIOS, but since I didn’t want to desolder...
                                          10-27-2025, 04:20 PM
                                        • Vesko356
                                          [Guide] How to find the right HP bios version to flash
                                          by Vesko356
                                          First of all thanks to all of our members who have posted previously all methods posted here.
                                          Please leave a comment if you find something new,or have anything else to add.
                                          -----------------------------------------------------------------------------------------

                                          Find by serial number,model number or series

                                          If you know the laptop serial or model number go to HP support https://support.hp.com/us-en/drivers/laptops .
                                          Enter the serial number or model number and click submit.On the next screen you will have to enter the OS
                                          Operating system and OS version.If...
                                          08-11-2023, 03:27 AM
                                        • Document Archive
                                          HP EliteBook 850 G5 + LaCie Porsche Design USB 3.0 1TB Mobile Drive Notebook 800 Specification for Upgrade or Repair
                                          by Document Archive
                                          This specification for the HP EliteBook 850 G5 + LaCie Porsche Design USB 3.0 1TB Mobile Drive Notebook can be useful for upgrading or repairing a laptop that is not working. As a community we are working through our specifications to add valuable data like the 850 G5 + LaCie Porsche Design USB 3.0 1TB Mobile Drive boardview and 850 G5 + LaCie Porsche Design USB 3.0 1TB Mobile Drive schematic. Our users have donated over 1 million documents which are being added to the site. This page will be updated soon with additional information. Alternatively you can request additional help from our users...
                                          09-06-2024, 08:50 AM
                                        • Loading...
                                        • No more items.
                                        Working...