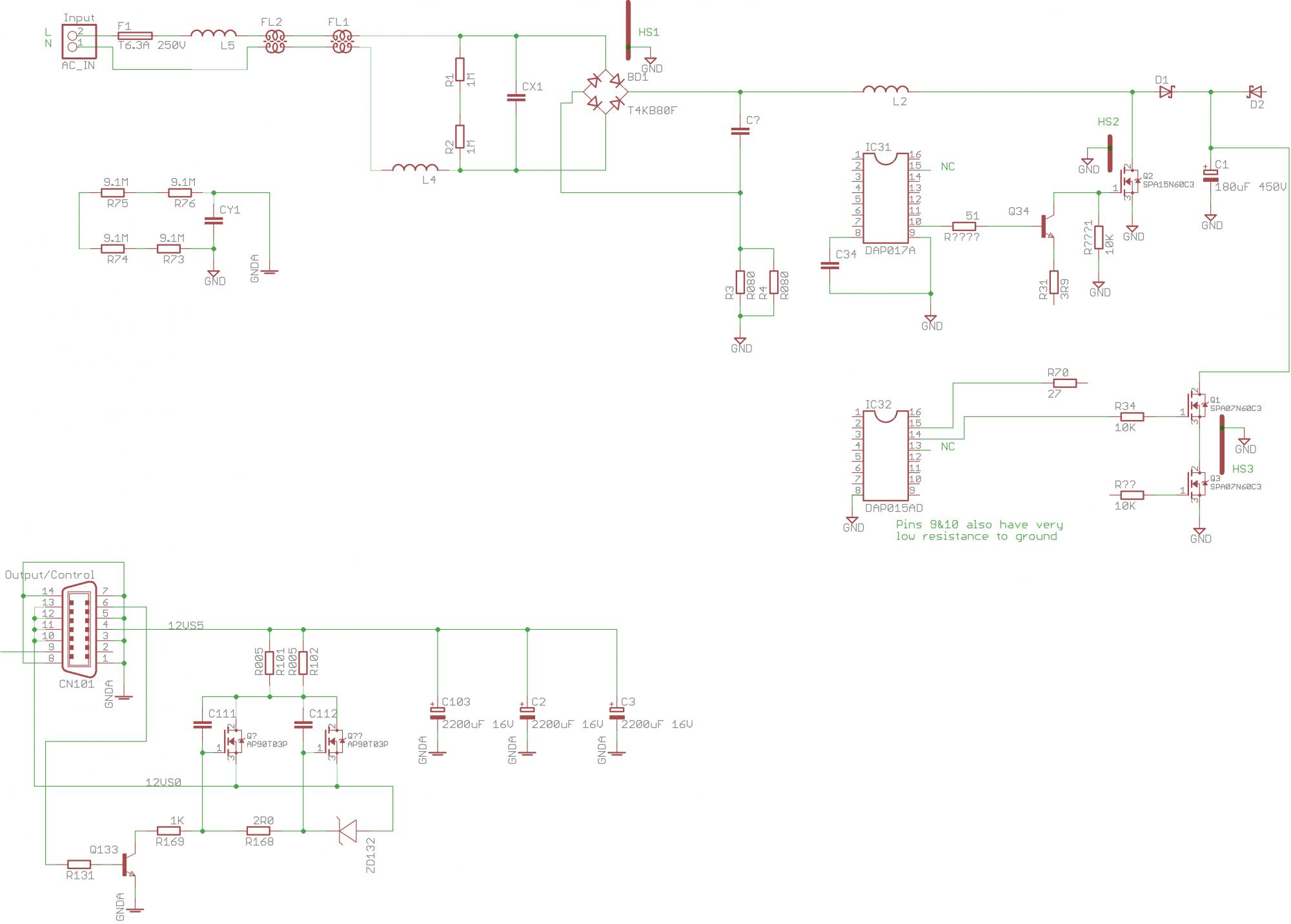
I need help identifying and finding a pin out for IC31, DAP017A (PFC I think) and IC32, DAP015A (PWM controller I think). A schematic would also work but from my searching on this forum, they don't seem to be available. I have a self drawn schematic which I've attached below. Both parts seem to be in SOIC16 packages. I can't seem to get any PFC boost out of this unit even though I have changed all the bad components I could find:
F1 open
Bridge rectifier, BD1, T4KB80F is shorted.
Q1,Q3, SPA07N60C3 open.
Any further troubleshooting tips would be welcome.
F1 open
Bridge rectifier, BD1, T4KB80F is shorted.
Q1,Q3, SPA07N60C3 open.
Any further troubleshooting tips would be welcome.
Comment