HP Pavilion x360 Brittle MB 15256-1 0.7V on RAM

Collapse
X
 
  • Time
  • Show
Clear All
new posts
  • REpairAT
    Senior Member
    • Nov 2020
    • 143
    • Austria

    #1

    HP Pavilion x360 Brittle MB 15256-1 0.7V on RAM

    Hi,
    notebook was water damaged, powercycled all two seconds.
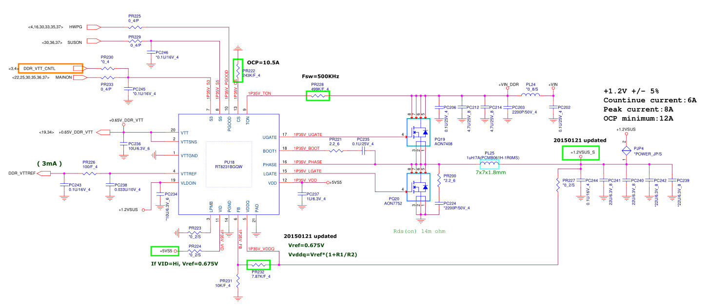
    Found oxidation around RT8231AGQW IC, desoldered, cleaned, all pads are fine (on board and IC). found resistor on Pin 9 (TON) open, replaced it with 500k, now notebook stays on but delivers only 0.7V on RAM.
    How to properly check if the chip itself is fine or cause of the issue? Couldn't find any schematic either.

    Thanks a lot!
    BR, Ray
    Attached Files
  • mon2
    Badcaps Legend
    • Dec 2019
    • 14659
    • Canada

    #2
    Re: HP Pavilion x360 Brittle MB 15256-1 0.7V on RAM

    Study the other HP logic boards that use the 'B' (without tracking support) version of the same component.
    Attached Files
    Last edited by mon2; 10-18-2022, 02:14 PM.

    Comment

    • REpairAT
      Senior Member
      • Nov 2020
      • 143
      • Austria

      #3
      Re: HP Pavilion x360 Brittle MB 15256-1 0.7V on RAM

      "PR222" 243k on Pin 13 (CS) measures 434k on my board, rest seems normal.

      Comment

      • mon2
        Badcaps Legend
        • Dec 2019
        • 14659
        • Canada

        #4
        Re: HP Pavilion x360 Brittle MB 15256-1 0.7V on RAM

        Pin 13 defines the current limit which may be fine and is by design of this logic board.

        Is the RAM soldered on this board or removable?
        Attached Files

        Comment

        • REpairAT
          Senior Member
          • Nov 2020
          • 143
          • Austria

          #5
          Re: HP Pavilion x360 Brittle MB 15256-1 0.7V on RAM

          Originally posted by mon2
          Is the RAM soldered on this board or removable?
          Removable. With RAM, static 0.7V
          Without, notebook powercycles few times with a peak of around 2.6V on on RAM slot. As soon as it stays on, 0V.

          Comment

          • mon2
            Badcaps Legend
            • Dec 2019
            • 14659
            • Canada

            #6
            Re: HP Pavilion x360 Brittle MB 15256-1 0.7V on RAM

            Is the RAM the original and compatible module for this unit?

            The output voltage for the RAM sounds high but not sure so wait on additional feedback.

            Consider to replace this component and test without any ram after the component has been replaced.

            Comment

            • REpairAT
              Senior Member
              • Nov 2020
              • 143
              • Austria

              #7
              Re: HP Pavilion x360 Brittle MB 15256-1 0.7V on RAM

              Originally posted by mon2
              Is the RAM the original and compatible module for this unit?
              Thanks!
              Yes, RAM is original and known good, also doesn't work with two other same spec modules.

              Comment

              Related Topics

              Collapse

              Working...