TOSHIBA C50-B-14F works but no charging

Collapse
X
 
  • Time
  • Show
Clear All
new posts
  • telenaze
    Member
    • Dec 2021
    • 45
    • france

    #1

    TOSHIBA C50-B-14F works but no charging

    Hello
    Excuse my English but I am French and I use a translator to communicate with you.
    I have a problem with a TOSHIBA C50-B-14F PC.
    This is a pc that was unused for several months because it was no longer starting at all, in fact the problem came from the capacitor PCB26 which was in CC, so I changed it and the pc worked again.
    The battery being HS, I ordered a new one but impossible to charge it, in Windows the presence AC / battery works but the percentage remains fixed and if I remove the AC power, I have a message "low battery".
    So I changed the BQ24735 charging chip as well as PQB01 and PQB02. I tested PQB07, PQB03, PQB04 to the ohmmeter, they look ok. I did a voltage reading attached and everything looks ok too. I don't know what to do anymore, if you could help me it would be great.

    BQ24735:
    Without Battery,
    DH_CHG: 3v
    DL_CHG: 0v
    BAT_DRV: 3v
    B+: 19.2v
    BATT+: 3v
    CHG_B+: 19.2v
    VCC: 18.9v
    ACDET: 2.6v
    REGN: 5.96v
    ACOK: 3.3v
    ACDRV: 25.22v

    With Battery,
    DH_CHG: 17.75v
    DL_CHG: 0v
    BAT_DRV: 13.41v
    B+: 19.2v
    BATT+: 13.42v
    CHG_B+: 19.2v
    VCC: 18.9v
    ACDET: 2.6v
    REGN: 5.96v
    ACOK: 3.3v
    ACDRV: 25.22v

    Battery connector with or without power connected:
    1:13.42v
    2:13.42v
    3: 3.15v
    4:0v
    5:2v
    6:3.3v
    7:3.3v
    8:0v
    9:0v

    I have a consumption of the alim 19v, pc off of:
    0.00498A without battery
    0.00615A with battery
    Attached Files
    Last edited by telenaze; 07-24-2022, 04:49 AM.
  • mon2
    Badcaps Legend
    • Dec 2019
    • 14660
    • Canada

    #2
    Re: TOSHIBA C50-B-14F works but no charging

    Measure the voltage on pins 8, 9, 12 and 13 of the charger IC.

    Is the battery a known good battery? Is it 100% compatible with this logic board?
    Last edited by mon2; 07-24-2022, 04:32 AM.

    Comment

    • telenaze
      Member
      • Dec 2021
      • 45
      • france

      #3
      Re: TOSHIBA C50-B-14F works but no charging

      8 SDA: 3.3v
      9 SCL: 3.3v
      12 SRN: 13.4v
      13 SRP: 13.4v

      Comment

      • telenaze
        Member
        • Dec 2021
        • 45
        • france

        #4
        Re: TOSHIBA C50-B-14F works but no charging

        I forgot to specify that this is the second battery I buy, I noticed the same problem with the first, fortunately the seller kindly reimbursed me.
        thank you in advance for your help,

        Comment

        • mon2
          Badcaps Legend
          • Dec 2019
          • 14660
          • Canada

          #5
          Re: TOSHIBA C50-B-14F works but no charging

          Can you link the full schematic if available on this forum?

          Comment

          • telenaze
            Member
            • Dec 2021
            • 45
            • france

            #6
            Re: TOSHIBA C50-B-14F works but no charging

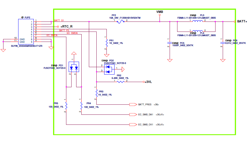
            I put two photos in my first post, but here is the complete diagram.
            Attached Files

            Comment

            • mon2
              Badcaps Legend
              • Dec 2019
              • 14660
              • Canada

              #7
              Re: TOSHIBA C50-B-14F works but no charging

              Thanks.

              What is the voltage on pin # 10 (ILIM) of the charger IC (PUB00) ?
              Attached Files

              Comment

              • telenaze
                Member
                • Dec 2021
                • 45
                • france

                #8
                Re: TOSHIBA C50-B-14F works but no charging

                I just looked and I have 0.8v on pin 10 (ILIM)

                Comment

                • mon2
                  Badcaps Legend
                  • Dec 2019
                  • 14660
                  • Canada

                  #9
                  Re: TOSHIBA C50-B-14F works but no charging

                  Battery connector with or without power connected:
                  1:13.42v
                  2:13.42v
                  3: 3.15v
                  4:0v
                  5:2v
                  6:3.3v
                  7:3.3v
                  8:0v
                  9:0v
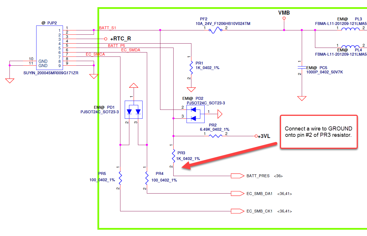
                  See attached. Connect a wire to ground from resistor PR3 (pin # 2).

                  Test again on the charging with this hard strap.
                  Attached Files

                  Comment

                  • telenaze
                    Member
                    • Dec 2021
                    • 45
                    • france

                    #10
                    Re: TOSHIBA C50-B-14F works but no charging

                    Hello
                    So, PC off with PR3 pin 2 connected to the ground laid I have:

                    0.4v(2v) on pin 5 of the battery connector
                    13.4v(13.4v) on 1-2 pins of the battery connector
                    17.7(17.7v) on pin 18 of the 24735 "DH CHG"
                    No increase in consumption, so I guess it doesn't load.
                    Attached Files
                    Last edited by telenaze; 07-25-2022, 03:04 AM.

                    Comment

                    • mon2
                      Badcaps Legend
                      • Dec 2019
                      • 14660
                      • Canada

                      #11
                      Re: TOSHIBA C50-B-14F works but no charging

                      Confirm that this logic low strap is reaching the EC.

                      Do you see any graphics difference for the battery symbol in Windows? That is, this hard strap should announce to the logic board that a battery is present if this pin is logic LOW. When the strap is removed, the pull up on the logic board should alert the EC that the battery is absent. From your earlier post, this pin is not changing values. You should remove all power and do a resistance check from this resistor to the EC to be sure there is a solid connection.

                      Perhaps the EC needs to be reflashed if it is programmable.
                      Last edited by mon2; 07-25-2022, 04:06 AM.

                      Comment

                      • telenaze
                        Member
                        • Dec 2021
                        • 45
                        • france

                        #12
                        Re: TOSHIBA C50-B-14F works but no charging

                        As I specify in my first message, in Windows I do have a message of presence / absence battery.
                        I just did a test again (without the wire to the ground) and here is the behavior of the PC.
                        1 Booting PC without battery:
                        Windows announces "no battery detected", I plug in the battery and there Windows closes and the pc turns off.
                        I restart the PC (still with the battery) and there Windows announces me a presence battery with 0% available.

                        2 Booting the PC with battery:
                        Windows announces "2 min until full load".
                        I disconnect the battery and there Windows tells me "no battery detected".
                        I reconnect the battery and there Windows closes and the pc turns off.
                        Attached Files

                        Comment

                        • mon2
                          Badcaps Legend
                          • Dec 2019
                          • 14660
                          • Canada

                          #13
                          Re: TOSHIBA C50-B-14F works but no charging

                          The mosfets mated with the charger IC need to be reviewed. While they are passing through the voltage to the logic board, you likely have defective mosfets.

                          Start with, remove all power / no battery.

                          Meter in resistance mode.

                          Measure the resistance of each of the 2 x dcin mosfets as follows:

                          Source (1-2-3) & drain (5-6-7-8)
                          Source (1-2-3) & gate (4)
                          Gate (4) & drain (5-6-7-8)

                          Post each measurement and the meter scale used.

                          Repeat for the next mosfet.

                          You will find 3 other mosfets that will be for the battery charging and that connects the battery to the logic board.

                          Also interested in the measurements of those mosfets which are high side, low side and battery mosfets.

                          One or more of these is leaking. The measurements will tell us which one is defective.

                          No power when checking the resistance values.

                          Comment

                          • telenaze
                            Member
                            • Dec 2021
                            • 45
                            • france

                            #14
                            Re: TOSHIBA C50-B-14F works but no charging

                            Ok thank you
                            I look at that and come back to you.

                            Comment

                            • telenaze
                              Member
                              • Dec 2021
                              • 45
                              • france

                              #15
                              Re: TOSHIBA C50-B-14F works but no charging

                              I took action.
                              My Metrix is digital with automatic scale.

                              PQB03
                              Source(1-2-3) & drain (5-6-7-8) 2.56Mohm
                              Source (1-2-3) and Gate (4) 2.97Mohm
                              Gate (4) & drain (5-6-7-8) infinite

                              PQB04
                              Source(1-2-3) & drain (5-6-7-8) 2.64Mohm
                              Source (1-2-3) and Gate (4) 2.75Mohm
                              Gate (4) & drain (5-6-7-8) infinite

                              PQB07
                              Source(1-2-3) & drain (5-6-7-8)2.8Mohm
                              Source (1-2-3) and Gate (4) 2.26Mohm
                              Gate (4) & drain (5-6-7-8) infinite

                              PQB01
                              Source(1-2-3) & drain (5-6-7-8) 2.8Mohm
                              Source (1-2-3) and Gate (4) 146Kohm
                              Gate (4) & drain (5-6-7-8) 2.8Mohm

                              PQB02
                              Source(1-2-3) & drain (5-6-7-8) 1.8Mohm
                              Source (1-2-3) and Gate (4) 133kohm
                              Gate (4) & drain (5-6-7-8) 2Mohm

                              J'ai dessoudé PQB02 et j'ai pris les mesures sur le mofset déssoudé:

                              Source(1-2-3) & drain (5-6-7-8) 4.8Mohm
                              Source (1-2-3) and Gate (4) 4.8Mohm
                              Gate (4) & drain (5-6-7-8) infinite
                              Bad Gate values are not generated by the mofset.

                              Comment

                              • mon2
                                Badcaps Legend
                                • Dec 2019
                                • 14660
                                • Canada

                                #16
                                Re: TOSHIBA C50-B-14F works but no charging

                                Carefully measure the voltages on each pin of the charger IC with the adapter plugged in and also the battery normally connected.

                                Comment

                                • telenaze
                                  Member
                                  • Dec 2021
                                  • 45
                                  • france

                                  #17
                                  Re: TOSHIBA C50-B-14F works but no charging

                                  here are the voltages on each pin of BQ24735.
                                  I also changed PQB02
                                  1: 19.23v
                                  2: 19.23v
                                  3: 19.08v
                                  4: 25.23v
                                  5: 3.3v
                                  6: 2.6v
                                  7: 0.75v
                                  8: 3.2v
                                  9: 3.29v
                                  10: 0.8v
                                  11: 13.38v
                                  12: 13.38v
                                  13: 13.38v
                                  14: 0v
                                  15: 0v
                                  16: 5.96v
                                  17: 17.75v
                                  18: 17.75v
                                  19: 13.33v
                                  20: 18.89v
                                  I'm wondering if it doesn't have the charging chip that would have a problem.
                                  Last edited by telenaze; 07-25-2022, 11:02 AM.

                                  Comment

                                  • mon2
                                    Badcaps Legend
                                    • Dec 2019
                                    • 14660
                                    • Canada

                                    #18
                                    Re: TOSHIBA C50-B-14F works but no charging

                                    I am of the opinion that your battery may be defective. The voltages on the charger IC look ok to me.

                                    Do you have the ORIGINAL battery that used to be inside this laptop still around? Can you attach that battery and test again to see if there is a difference ?

                                    From your earlier screen posts, the battery IS detected; the battery brand is being read ok; some data is being extracted out of the battery OK.

                                    The high and low side mosfets appear to be regulating the voltage to charge the battery pack @ ~13 volts.

                                    The ILIM setting is normal. The gate voltages are correct for the dcin mosfets; the battery mosfet is requested to remain OFF since the main ac adapter is powering the logic board.

                                    In short, the battery should be charging in the background while the laptop is working from the AC adapter.

                                    Confirm that the ~13 volts is reaching the battery connector but suggest to test with another battery pack or if required, order another one from Amazon but use a different vendor with a good rating.

                                    Comment

                                    • telenaze
                                      Member
                                      • Dec 2021
                                      • 45
                                      • france

                                      #19
                                      Re: TOSHIBA C50-B-14F works but no charging

                                      Thanks for the help.
                                      I find it amazing to have two new HS batteries.
                                      It comes back to me something that may matter, when I plugged in the last new battery for the first time, I made a photo and Windows indicated 76% available or 2h00. I left the PC on and went to eat, but when I came back about 1 hour after the pc was in deep sleep.
                                      Otherwise when I plug in the old battery the voltage on pins 1-2 is 0.8v and the consumption at the level of 19v does not increase, I think what really HS.
                                      I checked the voltage 13v arrives well at the connector of the battery.
                                      Attached Files

                                      Comment

                                      • telenaze
                                        Member
                                        • Dec 2021
                                        • 45
                                        • france

                                        #20
                                        Re: TOSHIBA C50-B-14F works but no charging

                                        Hello
                                        in the end I disassembled the HS battery and charged each cell individually with a suitable charger.
                                        I found a voltage of about 15v at the battery terminal.
                                        I connected this battery to the AC powered PC and windows now announces me a battery available at 5% and if I unplug the AC windows tells me battery saver activated and autonomy remaining 5%.
                                        The problem is that the battery still won't charge, so I think the problem isn't with the battery but with the motherboard.
                                        Attached Files

                                        Comment

                                        Related Topics

                                        Collapse

                                        • Document Archive
                                          Toshiba Satellite Pro C660-1NQ Specification for Upgrade or Repair
                                          by Document Archive
                                          This specification for the Toshiba Satellite Pro C660-1NQ can be useful for upgrading or repairing a laptop that is not working. As a community we are working through our specifications to add valuable data like the C660-1NQ boardview and C660-1NQ schematic. Our users have donated over 1 million documents which are being added to the site. This page will be updated soon with additional information. Alternatively you can request additional help from our users directly on the relevant badcaps forum. Please note that we offer no warranties that any specification, datasheet, or download for Toshiba...
                                          09-06-2024, 05:27 AM
                                        • zioricci
                                          Toshiba P855 only works with battery
                                          by zioricci
                                          Hi,

                                          I have a Toshiba satellite P855 that was previously stuck on the Toshiba logo and I couldn't enter the BIOS with F2 and then, thanks to the 2 original bios files that hardware1 gave me, yesterday I was able to boot it up to Windows 11. I deduced that the fault was the corrupted bios. So all the hardware works, hard drive, graphics card, RAM etc. The problem is that everything works if I power it with only the main battery, as soon as I take it out and put the charging cable in, the laptop, although it always succeeds entering bios with F2, hangs on Toshiba logo. I tried doing...
                                          03-31-2023, 01:24 PM
                                        • Document Archive
                                          Toshiba Satellite L655-19C Notebook Specification for Upgrade or Repair
                                          by Document Archive
                                          This specification for the Toshiba Satellite L655-19C Notebook can be useful for upgrading or repairing a laptop that is not working. As a community we are working through our specifications to add valuable data like the L655-19C boardview and L655-19C schematic. Our users have donated over 1 million documents which are being added to the site. This page will be updated soon with additional information. Alternatively you can request additional help from our users directly on the relevant badcaps forum. Please note that we offer no warranties that any specification, datasheet, or download for Toshiba...
                                          09-06-2024, 05:59 AM
                                        • Document Archive
                                          Toshiba Satellite L655-1DJ Notebook Specification for Upgrade or Repair
                                          by Document Archive
                                          This specification for the Toshiba Satellite L655-1DJ Notebook can be useful for upgrading or repairing a laptop that is not working. As a community we are working through our specifications to add valuable data like the L655-1DJ boardview and L655-1DJ schematic. Our users have donated over 1 million documents which are being added to the site. This page will be updated soon with additional information. Alternatively you can request additional help from our users directly on the relevant badcaps forum. Please note that we offer no warranties that any specification, datasheet, or download for Toshiba...
                                          09-06-2024, 05:59 AM
                                        • Document Archive
                                          Toshiba Portege Z30-C Notebook Specification for Upgrade or Repair
                                          by Document Archive
                                          This specification for the Toshiba Portege Z30-C Notebook can be useful for upgrading or repairing a laptop that is not working. As a community we are working through our specifications to add valuable data like the Z30-C boardview and Z30-C schematic. Our users have donated over 1 million documents which are being added to the site. This page will be updated soon with additional information. Alternatively you can request additional help from our users directly on the relevant badcaps forum. Please note that we offer no warranties that any specification, datasheet, or download for Toshiba Portege...
                                          09-06-2024, 05:33 AM
                                        • Loading...
                                        • No more items.
                                        Working...