PT10AN DSC MB REV 2.1
AMD E1, no discrete GPU. 4Gb RAM.
A colleague at work knowing I'm an electronics hobbyist brought this dead laptop to see if I could fix it. It has never been serviced.
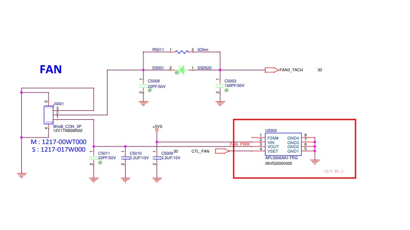
Tons of dust cleaned. There was no 19V. There were two ceramic caps near the fan and one of them was shorting the B+ to ground.
Cap removed, the unit turned on and battery was charging. Fan not spinning. No image. 3,3 and 5V present. No shorts across the coils.
Reflashed the BIOS with some .bin file found here. Now everything was working, except the fan. Upon power on the fan would spin for a quarter of a turn and stay still. I swear I saw it spinning at one time, while Windows was booting. But that was the only occasion. The OS was password protected and since then I tried boot using a few other HDs without success. It would only accept the "original" HD.
Since the ceramic caps in tandem were near the fan, I finally added a good capacitor in place of the shorted one. No luck, just a quarter of a turn and that was it.
As I was visually inspecting the board, then suddenly the white LED turned off. Removed the new cap, and the unit doesn't power on anymore!
A QFN20 sitting next to the +3.3V and the +5V coils is burning hot. By God, is this another !"#$%& EC dead issue? The caps around the IT8528E appear shorted to ground...
AMD E1, no discrete GPU. 4Gb RAM.
A colleague at work knowing I'm an electronics hobbyist brought this dead laptop to see if I could fix it. It has never been serviced.
Tons of dust cleaned. There was no 19V. There were two ceramic caps near the fan and one of them was shorting the B+ to ground.
Cap removed, the unit turned on and battery was charging. Fan not spinning. No image. 3,3 and 5V present. No shorts across the coils.
Reflashed the BIOS with some .bin file found here. Now everything was working, except the fan. Upon power on the fan would spin for a quarter of a turn and stay still. I swear I saw it spinning at one time, while Windows was booting. But that was the only occasion. The OS was password protected and since then I tried boot using a few other HDs without success. It would only accept the "original" HD.
Since the ceramic caps in tandem were near the fan, I finally added a good capacitor in place of the shorted one. No luck, just a quarter of a turn and that was it.
As I was visually inspecting the board, then suddenly the white LED turned off. Removed the new cap, and the unit doesn't power on anymore!
A QFN20 sitting next to the +3.3V and the +5V coils is burning hot. By God, is this another !"#$%& EC dead issue? The caps around the IT8528E appear shorted to ground...
Comment