Aspire a315 DA0ZAVMB8E0 REV E no power , no charge no led . DEAD

Collapse
X
 
  • Time
  • Show
Clear All
new posts
  • lordgeny
    Badcaps Veteran
    • Apr 2016
    • 223
    • Italia

    #1

    Aspire a315 DA0ZAVMB8E0 REV E no power , no charge no led . DEAD

    Hi Guys , hi got this notebook in short .

    Initially was no short but totally dead , replaced PD1 but now i got short , when i plug a charger it , go in protection.
    Measuring in diode mode on pin 3 i got 0 short to ground . What can be checked ??? can i inject voltage with bench psu to detect heat?
    Attached Files
  • Techtiger
    Badcaps Legend
    • Oct 2014
    • 1602
    • france

    #2
    Re: Aspire a315 DA0ZAVMB8E0 REV E no power , no charge no led . DEAD

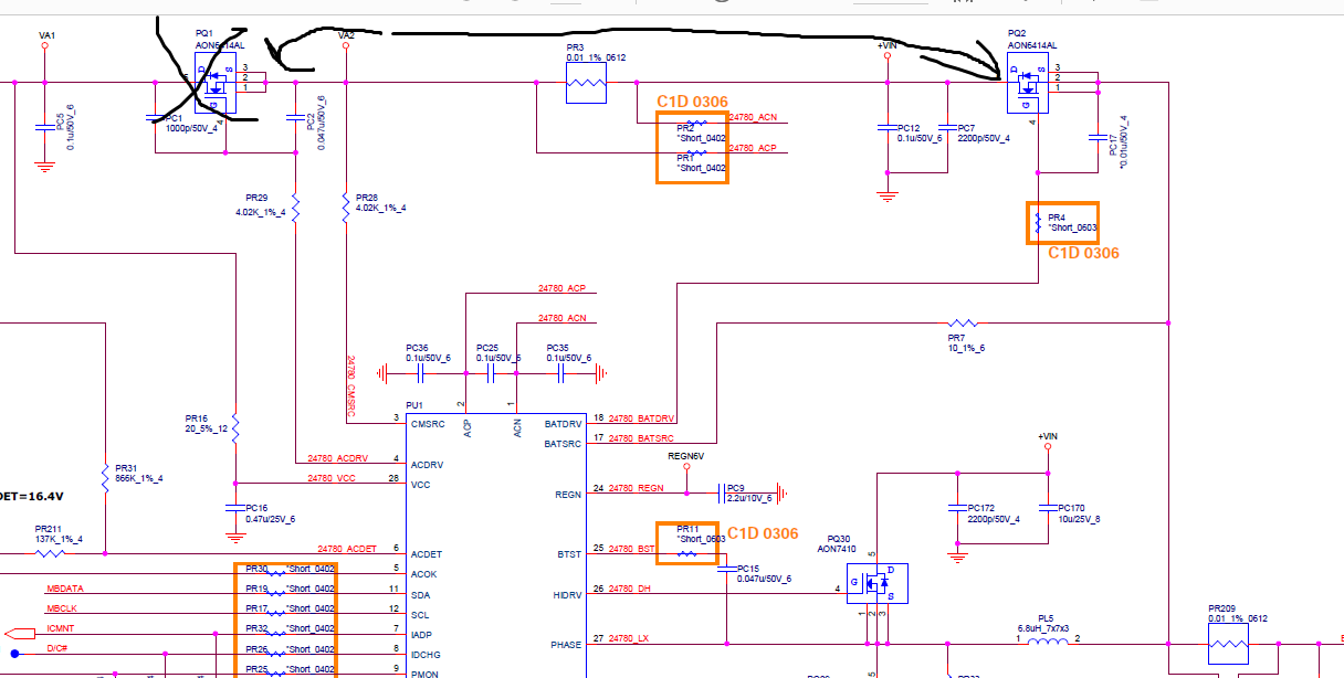
    test PQ1 N Channel Fet in diode Source Drain Gate mode this might be your short
    test PC5 & PC1 Caps
    Last edited by Techtiger; 02-21-2019, 03:39 PM.

    Comment

    • lordgeny
      Badcaps Veteran
      • Apr 2016
      • 223
      • Italia

      #3
      Re: Aspire a315 DA0ZAVMB8E0 REV E no power , no charge no led . DEAD

      Tomorrow I verify but how to create a short to ground if the mosfet has no pin to ground.



      Just to learn

      Comment

      • Techtiger
        Badcaps Legend
        • Oct 2014
        • 1602
        • france

        #4
        Re: Aspire a315 DA0ZAVMB8E0 REV E no power , no charge no led . DEAD

        Originally posted by lordgeny
        Tomorrow I verify but how to create a short to ground if the mosfet has no pin to ground.



        Just to learn
        The power has stop the way it's supposed to go for example PC5 PC16 Caps dies (0 ohms) if the insulator destroyed now the Cap is short to GND

        What is a short circuit then? Its simple flow of current stops because one of the SMD components died for example PR29 died and the voltage stops their

        Comment

        • lordgeny
          Badcaps Veteran
          • Apr 2016
          • 223
          • Italia

          #5
          Re: Aspire a315 DA0ZAVMB8E0 REV E no power , no charge no led . DEAD

          i removed pq1 and short is gone ... measuring it source to drain are 0 its gone ?

          Comment

          • lordgeny
            Badcaps Veteran
            • Apr 2016
            • 223
            • Italia

            #6
            Re: Aspire a315 DA0ZAVMB8E0 REV E no power , no charge no led . DEAD

            i replaced with new one pq1 and now seem to be killed 0 in reading , beforce was like 390 in diode mode...

            Comment

            • lordgeny
              Badcaps Veteran
              • Apr 2016
              • 223
              • Italia

              #7
              Re: Aspire a315 DA0ZAVMB8E0 REV E no power , no charge no led . DEAD

              ok with pq1 removed i found that source pin are short to ground

              Comment

              • lordgeny
                Badcaps Veteran
                • Apr 2016
                • 223
                • Italia

                #8
                Re: Aspire a315 DA0ZAVMB8E0 REV E no power , no charge no led . DEAD

                yes so PQ2 section pc 12 and 7 .. . idont have boardview files

                Comment

                • Techtiger
                  Badcaps Legend
                  • Oct 2014
                  • 1602
                  • france

                  #9
                  Re: Aspire a315 DA0ZAVMB8E0 REV E no power , no charge no led . DEAD

                  Originally posted by lordgeny
                  i removed pq1 and short is gone ... measuring it source to drain are 0 its gone ?
                  PQ1 is a N-Channel Fet place the Red Probe in either of pin 123 pins Source side & Black Probe in either pin 5 Drain side test Value & Black Probe in pin 4 Gate Red probe in Source either of pin 123 for Value & Black Probe in pin 4 Gate Red probe in Drain either of pin 5 for Value in diode mode if its 0 ohms that's bad

                  Comment

                  • Techtiger
                    Badcaps Legend
                    • Oct 2014
                    • 1602
                    • france

                    #10
                    Re: Aspire a315 DA0ZAVMB8E0 REV E no power , no charge no led . DEAD

                    Originally posted by lordgeny
                    i replaced with new one pq1 and now seem to be killed 0 in reading , beforce was like 390 in diode mode...
                    when say befour out of the board ?

                    Comment

                    • Techtiger
                      Badcaps Legend
                      • Oct 2014
                      • 1602
                      • france

                      #11
                      Re: Aspire a315 DA0ZAVMB8E0 REV E no power , no charge no led . DEAD

                      Originally posted by lordgeny
                      yes so PQ2 section pc 12 and 7 .. . idont have boardview files
                      no need of Boardview Schematic is fine if you follow through, do you have bench psu if so you can inject voltage to find out the heating SMD components but no 19V
                      Last edited by Techtiger; 02-22-2019, 10:34 AM.

                      Comment

                      • lordgeny
                        Badcaps Veteran
                        • Apr 2016
                        • 223
                        • Italia

                        #12
                        Re: Aspire a315 DA0ZAVMB8E0 REV E no power , no charge no led . DEAD

                        yes out of board i have now this situation with pq1 removed.

                        i already checked all the caps in the line out of the board but no one is in short

                        pc7 pc17 pc12 pc2 pc36 pc25 pc35
                        Attached Files
                        Last edited by lordgeny; 02-22-2019, 10:39 AM.

                        Comment

                        • lordgeny
                          Badcaps Veteran
                          • Apr 2016
                          • 223
                          • Italia

                          #13
                          Re: Aspire a315 DA0ZAVMB8E0 REV E no power , no charge no led . DEAD

                          i injected 5v 2a but no heating that i can sense with hand ... ?? how many amps can i try ?

                          Comment

                          • lordgeny
                            Badcaps Veteran
                            • Apr 2016
                            • 223
                            • Italia

                            #14
                            Re: Aspire a315 DA0ZAVMB8E0 REV E no power , no charge no led . DEAD

                            i feel only cpu little hot

                            Comment

                            • lordgeny
                              Badcaps Veteran
                              • Apr 2016
                              • 223
                              • Italia

                              #15
                              Re: Aspire a315 DA0ZAVMB8E0 REV E no power , no charge no led . DEAD

                              50c

                              Comment

                              • Techtiger
                                Badcaps Legend
                                • Oct 2014
                                • 1602
                                • france

                                #16
                                Re: Aspire a315 DA0ZAVMB8E0 REV E no power , no charge no led . DEAD

                                Since your CPU is getting hot you have to check 19V caps, SOC CPU all integrated PCH etc
                                Trace Schematic May be Page 27 28 29

                                Comment

                                • Techtiger
                                  Badcaps Legend
                                  • Oct 2014
                                  • 1602
                                  • france

                                  #17
                                  Re: Aspire a315 DA0ZAVMB8E0 REV E no power , no charge no led . DEAD

                                  Test PJ8000 PC8001

                                  Comment

                                  • lordgeny
                                    Badcaps Veteran
                                    • Apr 2016
                                    • 223
                                    • Italia

                                    #18
                                    Re: Aspire a315 DA0ZAVMB8E0 REV E no power , no charge no led . DEAD

                                    i will check ... maybe are alumium caps that can pass many amps without become hot ?

                                    Comment

                                    • Techtiger
                                      Badcaps Legend
                                      • Oct 2014
                                      • 1602
                                      • france

                                      #19
                                      Re: Aspire a315 DA0ZAVMB8E0 REV E no power , no charge no led . DEAD

                                      Check this out it might help you
                                      https://youtu.be/AOALg_rDIZk

                                      Comment

                                      • Techtiger
                                        Badcaps Legend
                                        • Oct 2014
                                        • 1602
                                        • france

                                        #20
                                        Re: Aspire a315 DA0ZAVMB8E0 REV E no power , no charge no led . DEAD

                                        Originally posted by lordgeny
                                        i will check ... maybe are alumium caps that can pass many amps without become hot ?
                                        Yes those aluminum cap get bad very often with out any short

                                        https://youtu.be/t5fICjcaJ3E

                                        Comment

                                        Related Topics

                                        Collapse

                                        Working...