Lenovo Z50-70 no power

Collapse
X
 
  • Time
  • Show
Clear All
new posts
  • lezsimply
    The Wanderer
    • Jan 2013
    • 657
    • Philippines

    #1

    Lenovo Z50-70 no power

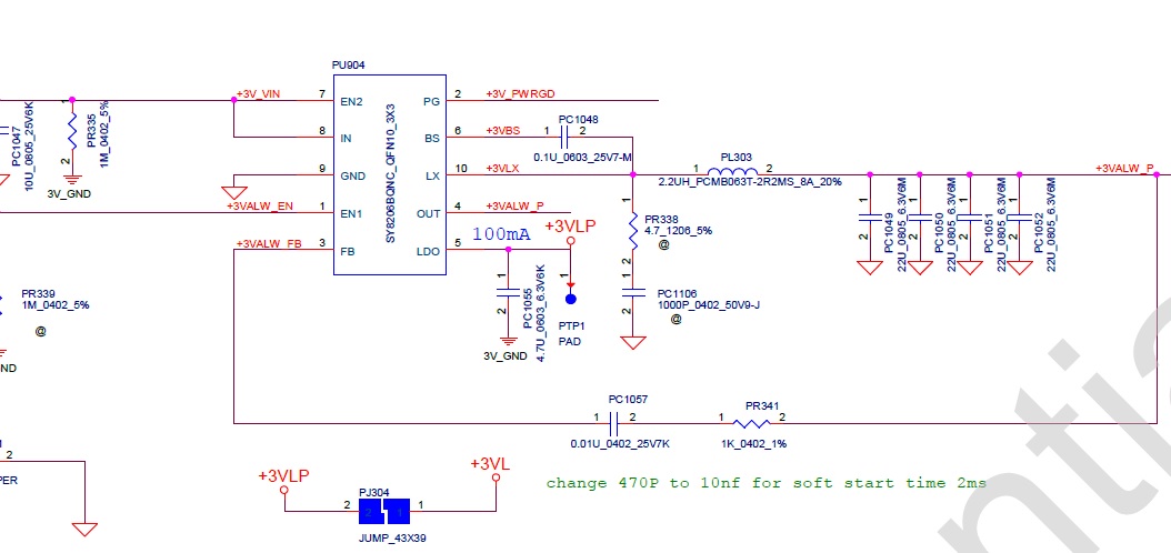
    Hi guys. I need help understanding this schematic from Lenovo Z50-70 laptop. It does not power on. 5valw is present but 3valw is 0v on PL303. Found coil PL303 shorted so I removed it.

    Based on schematic, short found on right side through pc1049, pc1050, pc1051 and pc1052. I also removed those caps now short is gone.

    The odd thing is that pc1048 reads 110v on both sides (I dont know how that happened since this cap is rated 25v. I removed this cap and found 2 different readings on both solder pads. Pin10 of PU904 which is connected to Pin6 via pc1048 reads 1.5v on solder pad2. Now Pin6 of PU904 reads 2.9v on solder pad1.

    The questions is, does this indicate that PU904 is faulty or should I replace pc1048 first? I can find pr338 and pc1106 since schematic indicates it was removed because of the symbol "@". Hope someone helps. Thanks and good day.
    Attached Files
  • lezsimply
    The Wanderer
    • Jan 2013
    • 657
    • Philippines

    #2
    Re: Lenovo Z50-70 no power

    up

    Comment

    • pravin6p
      Senior Member
      • Mar 2014
      • 75
      • india

      #3
      Re: Lenovo Z50-70 no power

      Originally posted by lezsimply
      The odd thing is that pc1048 reads 110v .

      Comment

      • aanan
        Badcaps Veteran
        • Dec 2010
        • 222
        • India

        #4
        Re: Lenovo Z50-70 no power

        check EN1 signal ic pin no1.

        Comment

        Related Topics

        Collapse

        • coasterghost
          Lenovo T14 Gen 2 Type 20XK Model 20XK0069US Odd Charging Issues
          by coasterghost
          For Badcaps Readers, Please note that I am hopefully going to present this same message to Lenovo to see if they have any insight to the matter as well and figured to share the entirety here for clarification. The System is out of warranty as it is but does have the option to have it extended.

          Model Information: T14 Gen 2 (Type 20XK, 20XL) Laptop (ThinkPad) - Type 20XK - Model 20XK0069US
          Board: T14 Gen 2 (Type 20XK, 20XL) - Type 20XK.

          System Hardware:
          Processor: AMD Ryzen 7 PRO 5850U
          Memory: 1x 16GB DDR4 3200 (Soldered on Board); 1x Crucial 32GB DDR4...
          09-08-2025, 10:46 PM
        • Document Archive
          Lenovo 3000 Series Schematic
          by Document Archive
          Lenovo 3000 Series Schematic

          Lenovo 3000 was a line of low-priced notebook and desktop computers designed by Lenovo Group targeting small businesses and individuals. It was replaced with the IdeaCentre and IdeaPad brands.

          3000 C100 laptop with Braille keyboard
          Lenovo 3000 C
          C100, C200 - 15-inch XGA screen
          Lenovo 3000 N
          N100, N200 - 14.1-inch- and 15.4-inch- WXGA models
          N500 - 15.4 inch screen.
          Lenovo 3000 V
          V100, V200 - 12.1-inch WXGA models
          Lenovo 3000 G
          G400, G410, G430, G450, G455, G510, G530, G550, and G560...
          10-04-2024, 06:05 AM
        • Document Archive
          Lenovo IdeaPad 120S Notebook 100 Specification for Upgrade or Repair
          by Document Archive
          This specification for the Lenovo IdeaPad 120S Notebook can be useful for upgrading or repairing a laptop that is not working. As a community we are working through our specifications to add valuable data like the 120S boardview and 120S schematic. Our users have donated over 1 million documents which are being added to the site. This page will be updated soon with additional information. Alternatively you can request additional help from our users directly on the relevant badcaps forum. Please note that we offer no warranties that any specification, datasheet, or download for Lenovo IdeaPad 120S...
          09-06-2024, 06:40 AM
        • Document Archive
          Lenovo IdeaPad 320 Notebook 300 Specification for Upgrade or Repair
          by Document Archive
          This specification for the Lenovo IdeaPad 320 Notebook can be useful for upgrading or repairing a laptop that is not working. As a community we are working through our specifications to add valuable data like the 320 boardview and 320 schematic. Our users have donated over 1 million documents which are being added to the site. This page will be updated soon with additional information. Alternatively you can request additional help from our users directly on the relevant badcaps forum. Please note that we offer no warranties that any specification, datasheet, or download for Lenovo IdeaPad 320...
          09-06-2024, 06:06 AM
        • derradji89
          Need help Lenovo MIX 320-10lCR domaine name SERCOL
          by derradji89
          Hi everyone 🤗
          I have a Lenovo MIX 320-10lCR computer.**
          1. **Operating System**: Windows 10 ** Education** 64-bit.
          2. **User Account Restrictions**: The account I'm using has heavily restricted permissions via **UAC** and **Group Policy**. This means I cannot install any software without admin rights, adjust system time, run Command Prompt as administrator, or modify the registry via Regedit—all are blocked.
          3. **BIOS Password Protection**: The BIOS is locked with a password, preventing me from installing a new operating system.
          4. **BIOS Chip Reflashing**: Currently,...
          04-19-2025, 03:04 PM
        • Loading...
        • No more items.
        Working...