Acer Nitro 5 AN515-57-536Q not charging

Collapse
X
 
  • Time
  • Show
Clear All
new posts
  • Wang Tingting
    New Member
    • May 2025
    • 9
    • USA

    #1

    Acer Nitro 5 AN515-57-536Q not charging

    I am trying to fix a Acer Nitro 5 AN515-57-536Q not charging issue, the laptop can boot from battery, adaptor or both. The battery LED is solid orange, but it doesn’t charge. The battery report from win11 looks normal, the acer care
    report is also good for battery.

    Following https://www.badcaps.net/forum/troubl...arging-circuit,
    • DCIN/VCC: 19.1
    • ACIN/ACDET: 3v
    • REGN/VDD: 6v
    • CMSRC : 19v
    • ACOK: 3.3v
    • ACDRV: it is 19v, not 25V(when charging, the ACDRV is 25v)
    Test with a 65w charger, it started charging, the adapter vintage is around 17v when output was around 60w, after battery charged to 56%, the vintage was back to 19.7v and stoped charging.
    Suspect some damaged passive component, Anyone has an idea about what can be the cause ?
  • mon2
    Badcaps Legend
    • Dec 2019
    • 14672
    • Canada

    #2
    • ACDRV: it is 19v, not 25V(when charging, the ACDRV is 25v)
    Often indicates that the DCin mosfets are the suspects. Remove all power. Meter in resistance mode.

    measure the resistance across the DCin mosfets (start with the SECOND one in the DCin path):

    source / drain
    source / gate
    gate / drain


    Post each measurement in ohms. Repeat with the first DCin mosfet. As per the charger bible by piernov (see above stick) - the 2nd DCin mosfet often gets nuked.

    Comment

    • Wang Tingting
      New Member
      • May 2025
      • 9
      • USA

      #3
      My bad, the ACDRV is 19v. BATSRC, Connect to the source of N-channel BATFET. BATDRV voltage should be 6 V above BATSRC to turn on BATFET. I got 15.45v for both, the battery vintage, so the BATFET is not on.​

      datasheet for bq24780S

      BATSRC: 17 Connect to the source of N-channel BATFET. BATDRV voltage is 6 V above BATSRC to turn on BATFET.

      BATDRV: 18 Charge pump output to drive N-channel MOSFET between battery and system (BATFET). BATDRV is shorted to BATSRC to turn

      off BATFET.

      Comment

      • Wang Tingting
        New Member
        • May 2025
        • 9
        • USA

        #4
        When battery only, BATSRC is 16, BATDRV is 21, so BATFET is on. plug in the power adaptor, the BATDRV changed to 16v, so the BATFET is off.
        Maybe the battery is bad or adaptor?

        Comment

        • TEAMO
          Member
          • Aug 2025
          • 16
          • fr

          #5
          Hello, I have exactly the same problem on an Acer Nitro 5 AN517-54-57W7, it works perfectly on battery or mains, but the battery does not charge, I replaced the PUB1 and still no charge. help me please
          Attached Files

          Comment

          • mon2
            Badcaps Legend
            • Dec 2019
            • 14672
            • Canada

            #6
            Measure the voltage to ground of ACDET on the charger IC. If this value is 0V with the power adapter connected -> flux and remove PQB11 -> test again.

            Comment

            • TEAMO
              Member
              • Aug 2025
              • 16
              • fr

              #7
              On the 19V PQB11 ACEDT 2.5V adapter

              I ran some tests.
              For the PQB2, I have 19V on pin 5
              and battery voltage on pins 3, 2, and 1.
              With the battery connected and the mains plugged in, I don't have 19V on pins 3, 2, and 1. This is not normal.








              Comment

              • mon2
                Badcaps Legend
                • Dec 2019
                • 14672
                • Canada

                #8
                With the adapter plugged in, mosfet PQB2 should not be @ 19v on pins 1-2-3. This 19v is too high for the battery pack. Instead, the battery charge voltage should be regulated by the high & low side mosfets @ PQB5 & PQB6 to a value that is slightly higher than the voltage marked on the battery pack.

                When the primary voltage source is the battery, then the main power rail = battery voltage through the battery mosfet @ PQB2.

                If PQB2 is in doubt, test in resistance mode. Remove all power. Meter in resistance mode.

                Measure the resistance across this mosfet:

                source / drain
                source / gate
                gate / drain


                Post each measurement. Each resistance value should be hundreds of k ohms or higher else is a suspect.

                Comment

                • TEAMO
                  Member
                  • Aug 2025
                  • 16
                  • fr

                  #9
                  PQB2
                  source / drain 9.13 kohm
                  source / gate 76.1 kohm
                  gate / drain
                  0.85 ohm

                  CHARGER 19.5V 9,23A 180W
                  battery nominal voltage 15.4v
                  limited charging voltage 17.6v









                  Comment

                  • mon2
                    Badcaps Legend
                    • Dec 2019
                    • 14672
                    • Canada

                    #10
                    Flux and remove PQB2. It looks to be in trouble. The resistance is too low. Leave this mosfet OFF the board and test if the battery charges without this part. This is a part that enables only when powering the board through the battery and is not required to charge the battery.

                    Comment

                    • TEAMO
                      Member
                      • Aug 2025
                      • 16
                      • fr

                      #11
                      I removed the PQB2 but it still won't charge the battery😭

                      Comment

                      • mon2
                        Badcaps Legend
                        • Dec 2019
                        • 14672
                        • Canada

                        #12
                        What are the voltages to ground on the battery connector with the power adapter connected?

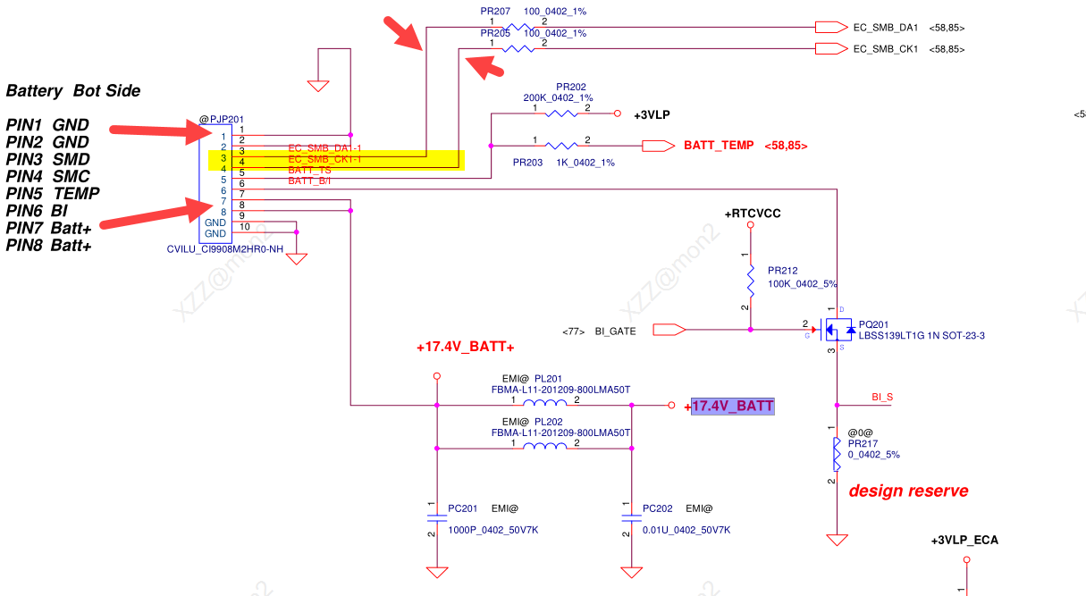
                        Interested in the battery charge voltage and also if the SMBUS SCL / SDA lines are working or not.

                        Click image for larger version

Name:	battery.png
Views:	86
Size:	107.8 KB
ID:	3730659

                        Comment

                        • TEAMO
                          Member
                          • Aug 2025
                          • 16
                          • fr

                          #13
                          Everything works. The computer detects the battery, turns on the orange light, and Windows detects it. It tells me that the battery is 24% charged. The battery voltage is 14.8 V. Everything works except charging.

                          Comment

                          • mon2
                            Badcaps Legend
                            • Dec 2019
                            • 14672
                            • Canada

                            #14
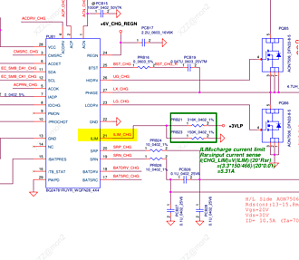
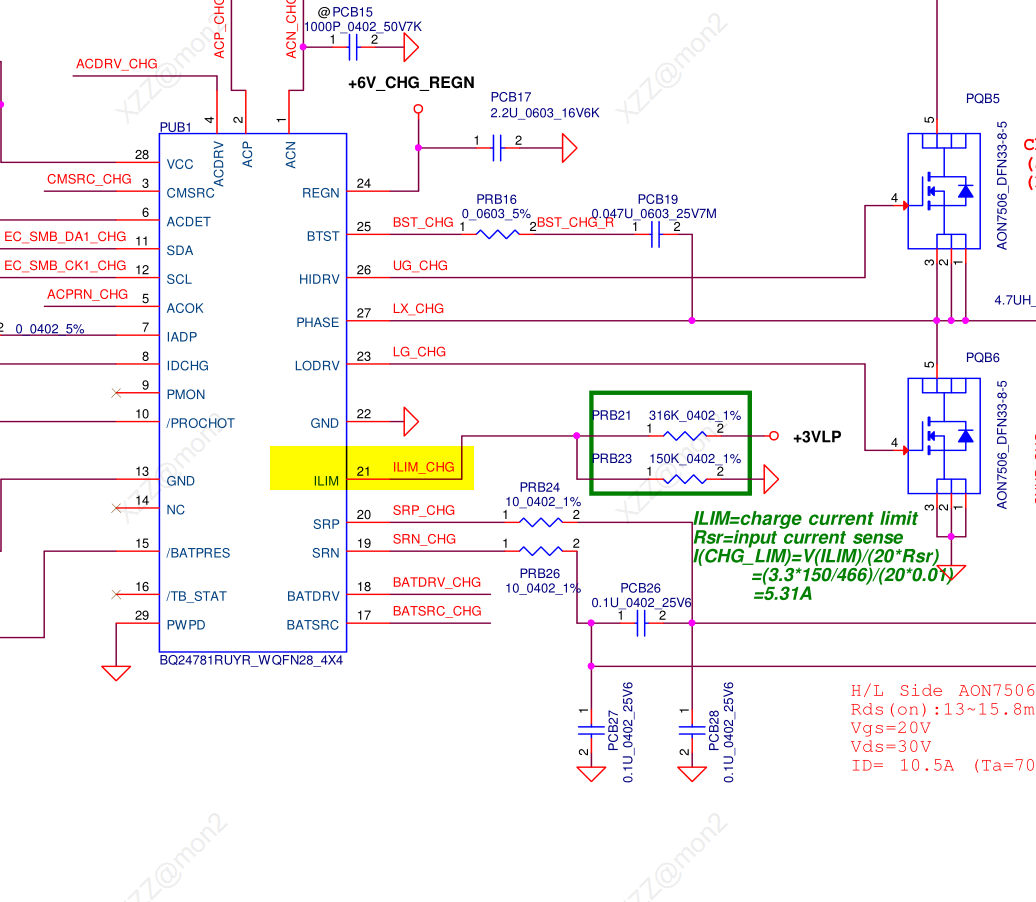
                            What is the voltage to ground of the ILIM pin on the charger IC?

                            Test with another known good battery. Amazon is good for such trials.

                            Comment

                            • TEAMO
                              Member
                              • Aug 2025
                              • 16
                              • fr

                              #15
                              On the motherboard connector, I have 19.92V.

                              I've already tried with three batteries.

                              Comment

                              • mon2
                                Badcaps Legend
                                • Dec 2019
                                • 14672
                                • Canada

                                #16
                                Click image for larger version  Name:	ilim.png Views:	0 Size:	175.5 KB ID:	3730689

                                ILIM pin 21 should never be @ 19v.

                                Comment

                                • TEAMO
                                  Member
                                  • Aug 2025
                                  • 16
                                  • fr

                                  #17
                                  Sorry, I misunderstood, at pin 21 of PUB1 I have 1.047v with battery and charger connected







                                  Comment

                                  • mon2
                                    Badcaps Legend
                                    • Dec 2019
                                    • 14672
                                    • Canada

                                    #18
                                    The battery voltage is 14.8 V.
                                    Does this voltage remain the same if BOTH the adapter & the battery are attached? The same when the adapter is disconnected?

                                    If yes, this is only the battery voltage and the high side mosfet on the charger circuit is not working.

                                    Remove all power. Review the high side and low side mosfets @ PQB5 & PQB6 as per post # 8 (above). Use the same method of testing.

                                    Post each measurement. During the charging operation, the battery voltage must be higher than the markings on the battery pack.

                                    Post #13 is missing the requested SMBUS (SCL / SDA) measurements.

                                    Comment

                                    • TEAMO
                                      Member
                                      • Aug 2025
                                      • 16
                                      • fr

                                      #19
                                      at pin 21 of PUB1 I have 1.047v with battery and charger connected, there is 0v when only the battery is connected or only the charger connected (battery disconnected)

                                      Battery pin connected to the motherboard
                                      SMD 3.250v
                                      SMC 3.250v

                                      Comment

                                      • TEAMO
                                        Member
                                        • Aug 2025
                                        • 16
                                        • fr

                                        #20
                                        For information on pin 21 of PUB1, I have 1.047v up to resistor PRB21 on one side (pin 1) there is 1.047v and on the other side (pin 2) there is 3v3

                                        Comment

                                        Related Topics

                                        Collapse

                                        Working...