Measure from CHRG_IN to vcore. Resistance mode, not diode mode.
laptop 19v short circuit dell vostro 1400 motherboard ,need help in repair .
Collapse
X
-
-
mon2 sir , at pc2 and pc3 , its empty , there is nothing , just 2 points , but today i removed pc 109 , the short is not there at r010 to ground now . from r010(pr109) to p12 pl13 pl14 in resistance mode now i dont get short , i get in 600s . also from pc2 ,pc3 to pl12 pl13 pl14 which is connected to chrg _in also gives the same 600s . the capacitors behind these pl12 pl13 pl14 are not short now . please guide me further now . hope you fixed bit apple already
Comment
-
The Apple board may be close to working properly. Suspecting the battery is in a locked state and has no charge so waiting for a fresh one to arrive for tomorrow.
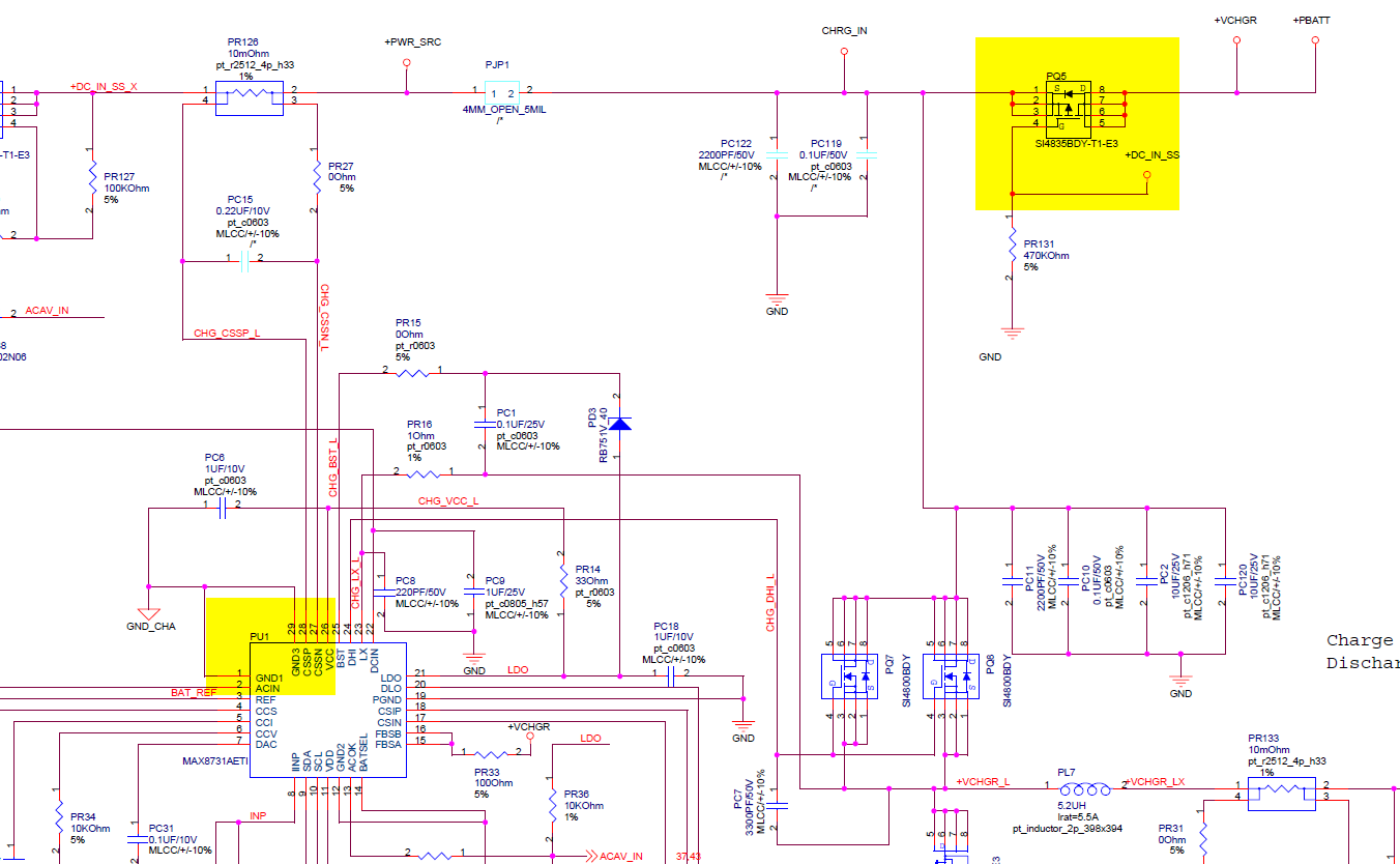
Locate mosfet PQ5. Is this part on your board? The posted schematic is not exactly your model so we cannot be sure it is with the same parts.
What are the topside markings of the charger IC @ PU1? We want to confirm if the posted schematic and your board are similar.
If you find PQ5, measure the resistance from pins 1-2-3 (pick any pin) to the VCORE rail used by the CPU. What is the resistance in ohms? One meter probe @ pin 1-2-3 (PQ5) & other meter probe on VCORE.
Comment
-
yes i have this pq5 in my board at back side of battery port , vcore rail means those pl12 13 14 ?
pu1 is MAX8731AETI t1817 +titij
in resistance mode - one probe to inductor , other probe on pins of pq5 --- on top of pq5 name pins - all 600s , below pins in 200s and one 700s .
i guess according to your pq5 in the pic , in mine its pq4 - so measured it too from pq4 pins to pl12 inductor -- 663 at one side and other sides are in 200s . one was giving ground low resistance i guess.
the board is really much similar to this uma schematic , i can find all the parts good and clear according to this schematic . my board is 1400 vostro tt346 which is much exactly board like inspiron 1420 so this matched well except for may be the adaptor dc port1 PhotoLast edited by playit; 02-27-2025, 05:05 PM.Comment
-
yes in resistance ohms meter 2000, i have to keep it manual scale ,rotate the wheel. - i get this readings when placed red (volt)probe on pl12,13,14 and black(ground) probe on pq4 , pq5 .Comment
-
Hi. Yes, macbook is repaired. Apple geek squad / nerd herd / geniuses can suck it. Battery was in a locked state. May try to review the BMS but new fresh battery is working mint on this liquid damaged unit that Apple wanted to toss out.
On your case, the low resistance in the 2000 ohm (2k) scale is of concern. You are measuring under 2k ohms from PQ5 (my posted partial schematic) pin 1-2-3 (main power rail) to VCORE rail? One meter probe on the mosfet; other meter probe on the vcore rail? With such a low resistance, this implies that the high side mosfet which is there to lower the the high voltage of the main rail to a safe one for Vcore. If vcore exceeds the CPU power voltage, the cpu can be killed.
The resistance between the 2 points of interest should be hundreds of k ohms or more. Can you tell me specifically at which place you are measuring the vcore voltage?
(Need to grab some food - was fixing up drywall today which went ok and was a good change of routine work. BBL)Comment
-
hello sir, congrats on macbook repair &dry wall workHi. Yes, macbook is repaired. Apple geek squad / nerd herd / geniuses can suck it. Battery was in a locked state. May try to review the BMS but new fresh battery is working mint on this liquid damaged unit that Apple wanted to toss out.
On your case, the low resistance in the 2000 ohm (2k) scale is of concern. You are measuring under 2k ohms from PQ5 (my posted partial schematic) pin 1-2-3 (main power rail) to VCORE rail? One meter probe on the mosfet; other meter probe on the vcore rail? With such a low resistance, this implies that the high side mosfet which is there to lower the the high voltage of the main rail to a safe one for Vcore. If vcore exceeds the CPU power voltage, the cpu can be killed.
The resistance between the 2 points of interest should be hundreds of k ohms or more. Can you tell me specifically at which place you are measuring the vcore voltage?
(Need to grab some food - was fixing up drywall today which went ok and was a good change of routine work. BBL)
the pq5 (your posted schematic ) is from discrete dell 1420 scehmatic which is not a match with the board we working on now , the dell 1420 uma matches good with the board i have , with all the capacitors , coils ,chips as pu1 , 2 names etc matches great with the board i have. i attached it again just incase for more reference for you
.
the pq5 in your posted schematic(discrete 1420) is connected to resistor pr131 then to the ground , but in mine it does not match ,only pq3 is matching connected to resistor pr112 (at back of board ) then to ground in dell uma 1420 schematic . i also checked the pl7 inductor is connected to pr119(r010) in mine which matches to uma 1420 schematic(near battery pins) . in discrete 1420 schematic its not a matching number . sorry for last time i checked on pq5 , this time i am sure its pq3 for my board matching with uma schematic .
so now i checked the pq3 pins one probe to pl 12 or 13 or 14 coil (cpu coils) on either side (i am not sure where exactly i should put for vcore rail) . the ohms were around in 1ks then sometimes 900s then 600s , with reverse probing its same as 600s ohms at one side and 200s ohms at one side . i have attached the pics about pq3 and its resistor related and back of cpu which would be vcc core aka vcore rail ( i dint know exactly what is vcore - in internet they said vcc is called as vcore too ) .
no i never checked vocre voltage . all i am doin is cold testing . by the way in this pq3 or 5 , i really dono what are 1, 2 ,3 pins are from the board .so i measured in all pins . somtimes when probe reversed i do get more than 1k values for a sec and nothing shows in multimeter . only one pin shows 1500-1600 ohms .3 PhotosComment
-
Confirm the power path from the main power rail (+PWR_SRC) to the VCORE rails.
Remove all power. Meter in resistance mode. Touch your meter probes together and note the resistance. This is the same expected resistance for the next measurement.
One meter probe on +PWR_SRC @ PQ3 (pin 1-2-3 - any of these is ok).
Other meter probe at:
PQ17 (pin 5-6-7-8 - any of these is ok) ; the measurement should be ~0 ohms (like when you touched the 2 meter probes together). This mosfet is 1 of 3 that are the HIGH side mosfets.
This mosfet and also, PQ19 and PQ21 take turns in powering the very high current demanding CPU over the VCORE rail.
Confirm that the resistance between PQ3 (+PWR_SRC) and PQ19 (5-6-7-8) is also ~0 ohms. Then finally test PQ3 to PQ21. Should also be ~0 ohms.
Next, PQ3 (+PWR_SRC) to PQ17 (pin 1-2-3). What is the resistance in ohms? If you are on the 2k (2000) ohm scale on your meter and you are able to take a measurement then either PQ17 or PQ19 or PQ21 is defective and the high voltage of the power adapter most likely has travelled onto the CPU rail. A good mosfet that is not defective will measure hundreds of k ohms or higher.
Comment
-
so if i understood about the test ,see if i have done this right -- i probe pq3 1 2 3 with all those pq 17,19,21 pins 5 6 7 8 (they were at back of board at place of cpu inductor coils) -they were o ohms ( i mean the expected resistance in my multimeter) .
then i kept pq3 1 2 3 pins to pq 17,19,21" 1 2 3 pins -- red (volt) probe from pq3 123 pins to pq 17 19 21 123 pins - gives nothing --only once i saw some 1k ohms then disappear . if reversed black (ground) probe from pq3 123 pins to pq 17 19 21 pins - gives 670s ohms ..Comment
-
hi , 19.5v charger of this dell laptop giving 24-25 v in multimeter 200v meter at dc voltage ,is this ok ? , this is without any load . could this be the reason for shorting out 25v 10uf decouplling capacitor in chrg_in 19v rail ? i asked this to another person who teaching too , he said It's either because the multimeter is crap or battery almost drained​ , as my multimeter does show battery low sign in screen. btw whats the reason for this pc109 to go shorted in chrg_in line ,other 3 capacitors along with it is pc 6 ,7 , 11 . 2x50v and 2x25v capacitors , one 25v capacitors at the end (pc 11 -7 -6 -109) is shorted .Comment
-
1) The meter accuracy is important. If the meter is truly crap, replace it or borrow one that is accurate.
2) Replace the battery with a known good one to remove the 'low battery' warning which may be the reason for the poor accuracy. Otherwise, the measurements cannot be trusted.
3) Remove all power. Meter in lowest resistance mode scale (not diode mode). Measure the resistance across PC109. One meter probe on one side of PC109; other probe to other side of the part. What is the resistance in ohms?Comment
-
this place dont have that 9v battery , so taking time to replace that battery , but the short is removed after i took off this pc109 , the ohms are in 650s ohms, reverse shows some 1400s then disaapear . (that 200 meter is crap , so i took it in 2000ohms meter)Comment
-
here from this day - no short in clr resistance or in that pc109 capacitor place, i dint replace it, its empty now.mon2 sir , at pc2 and pc3 , its empty , there is nothing , just 2 points , but today i removed pc 109 , the short is not there at r010 to ground now . from r010(pr109) to p12 pl13 pl14 in resistance mode now i dont get short , i get in 600s . also from pc2 ,pc3 to pl12 pl13 pl14 which is connected to chrg _in also gives the same 600s . the capacitors behind these pl12 pl13 pl14 are not short now . please guide me further now . hope you fixed bit apple already
Comment
-
shall i try starting the laptop without putting ram and cpu ,i have no battery anyways . shall i put the charger and and see if charger light still on ? then next will try to assemble everything and see if display comes ?
then try one ram then put cpu at last and try ?
or test voltages step by step with your guidance ^^Comment
-
Ok to leave PC109 off the board. Yes, without the CPU and confirm if the adapter voltage is able to reach PQ3. What is the voltage with load on the logic board?
More importantly, what voltage do you see at the VCORE rails? Suspecting that you will see a high voltage here which means that the CPU is most likely dead.Comment
-
now i put the charger and powered the charger plugged into laptop , the light stays in charger , the power led in laptop motherboard comes once then gone (normal for my laptop) , pq3 at one side ,all 4 pins getting 24v and other side maybe 0.1 or nothing . checked at pq 17 19 21 , same 24v at one side , other side nothing . cpu coils inductors pl 12 13 14 shows nothing -- i dint switch on laptop , i dono how to do it unless i figure that power strip on button . the capacitors at cpu coils show 24v at one end , other sides nothing.Ok to leave PC109 off the board. Yes, without the CPU and confirm if the adapter voltage is able to reach PQ3. What is the voltage with load on the logic board?
More importantly, what voltage do you see at the VCORE rails? Suspecting that you will see a high voltage here which means that the CPU is most likely dead.
now dono how to create load in logic board . i checked pl3 -it gave 6v , pl15 gave 4v , i guess my multimeter is showing extra voltages ,some stupid +% error in volts or ohms i guess.Last edited by playit; 03-04-2025, 12:29 PM.Comment
Related Topics
Collapse
-
by Geeker007Hi All, I have a 9th Gen Dell Optiplex micro PC motherboard which doesn't power on. When I connect the motherboard with power adapter, it goes into safe mode and turns off. So from info I have gathered online, it looks like there is a short circuit on the motherboard. So can you guys help me with figuring out the issue?
I am new to electronics repair, so my queries could be naive but I am ready to learn.
So I have a multimeter and a solder with me. But I can try to get a variable voltage power supply with a thermal camera as well. From what I seen online, best way is... -
This specification for the DELL Vostro 3670 can be useful for upgrading or repairing a desktop PC that is not working. As a community we are working through our specifications to add valuable data like the Vostro 3670 boardview and Vostro 3670 schematic. Our users have donated over 1 million documents which are being added to the site. This page will be updated soon with additional information. Alternatively you can request additional help from our users directly on the relevant badcaps forum. Please note that we offer no warranties that any specification, datasheet, or download for DELL Vostro...09-12-2024, 03:44 PM
-
This specification for the DELL Vostro 3470 can be useful for upgrading or repairing a desktop PC that is not working. As a community we are working through our specifications to add valuable data like the Vostro 3470 boardview and Vostro 3470 schematic. Our users have donated over 1 million documents which are being added to the site. This page will be updated soon with additional information. Alternatively you can request additional help from our users directly on the relevant badcaps forum. Please note that we offer no warranties that any specification, datasheet, or download for DELL Vostro...09-12-2024, 03:44 PM
-
This specification for the DELL Vostro 3471 can be useful for upgrading or repairing a desktop PC that is not working. As a community we are working through our specifications to add valuable data like the Vostro 3471 boardview and Vostro 3471 schematic. Our users have donated over 1 million documents which are being added to the site. This page will be updated soon with additional information. Alternatively you can request additional help from our users directly on the relevant badcaps forum. Please note that we offer no warranties that any specification, datasheet, or download for DELL Vostro...09-12-2024, 03:44 PM
-
This specification for the DELL Vostro 3470 can be useful for upgrading or repairing a desktop PC that is not working. As a community we are working through our specifications to add valuable data like the Vostro 3470 boardview and Vostro 3470 schematic. Our users have donated over 1 million documents which are being added to the site. This page will be updated soon with additional information. Alternatively you can request additional help from our users directly on the relevant badcaps forum. Please note that we offer no warranties that any specification, datasheet, or download for DELL Vostro...09-12-2024, 03:44 PM
- Loading...
- No more items.
Comment